chaguwang.cn-查股网.中国
查股网.CN
西藏天路(600326)内幕信息消息披露
个股最新内幕信息查询:
返回查股网主页
收藏查股网(Ctrl+D键)
西藏天路分时资金
西藏天路日线资金
大盘分时DDX数据
大盘历史DDX(日线图)
基本面选股系统
主力资金流向统计
Level-2指标龙虎榜
DDX综合选股(V1)
DDX综合选股(V2)
DDX选股决策(实时)
板块资金流向(实时)
热点板块概念股票
西藏天路研究报告
西藏天路价值分析
西藏天路概念题材
西藏天路内幕消息
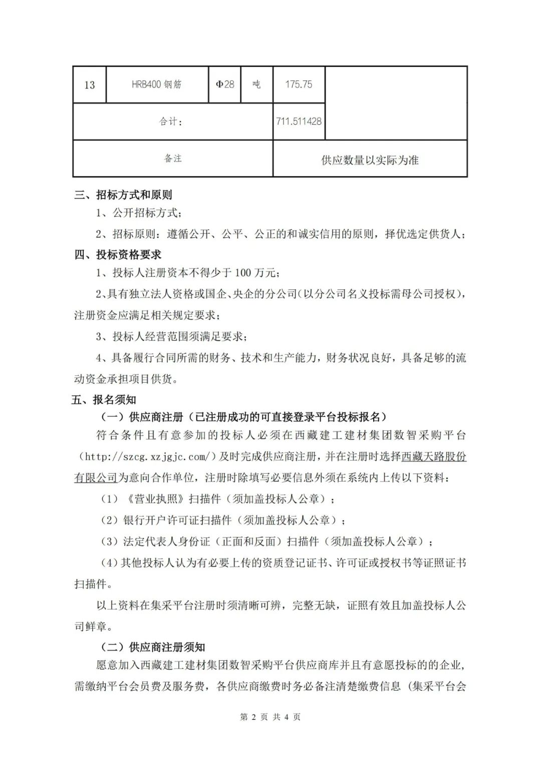
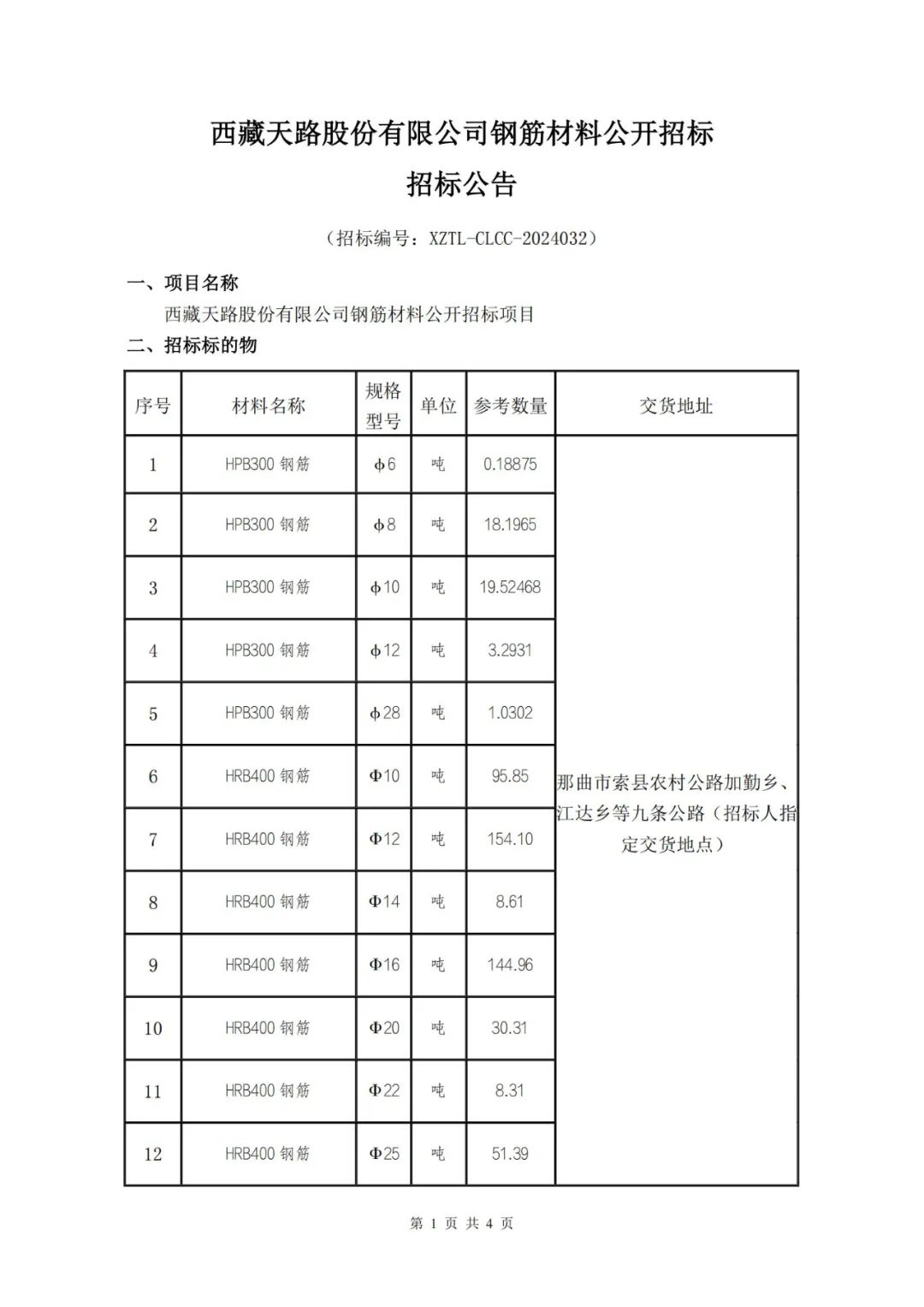
招标公告丨西藏天路股份有限公司钢筋材料公开招标公告
http://www.chaguwang.cn
2024-12-12
西藏天路内幕信息
来源 :西藏天路
2024-12-12
查股网为非盈利性网站 本页为转载如有版权问题请联系
767871486@qq.com
或
QQ:767871486
Copyright 2007-2024
www.chaguwang.cn
查股网