来源 :化工新材料2024-07-02
6月29日,万众瞩目的万华化学一期20万吨/年POE项目成功投产!至此,国内最早布局POE中试项目的两家企业均已完成投产,连同贝欧亿公司年产3万吨的产能,国产POE的总产能现已达到23万吨/年。
拓展阅读:喜报!中国首套!万华化学POE投产!
但也有不少业内人士曾表达过对国内企业扎堆儿上产能的担忧,这不禁让人担忧POE产能过剩的问题是否已初现端倪。接下来让我们一起探讨一下当前国内POE产业所面临的情况。
国内主要玩家及消费情况
据不完全统计,目前国内POE的规划产能已超350万吨/年,主要的布局企业如下图所示:
2023年,根据海关进出口数据显示,其他初级形状的乙烯-α-烯烃共聚物的进口量接近86万吨,相较于2022年,同比增长了24.23%。这一增长的主要驱动力是光伏行业的蓬勃发展,光伏胶膜的需求增长对POE产业产生了显著的推动作用。
不过,特别要指出的是,比起硅片这一核心光伏构件,胶膜市场的规模并不大,仅占电池组件生产成本的3%~7%,而且从原料端看,尽管POE具备更优异的性能,但由于价格高昂,且加工性能较差,大部分厂商都在推广一种EPE复合膜方案,即共挤POE:EVA+POE+EVA,而这一点或将导致下游对POE材料的需求增速进一步放缓。
另一方面,从价格走势来看,POE价格的下跌趋势似乎仍未有明显的止跌信号出现。
此外,与价格问题挂钩的还有主要增长市场——光伏领域所对标的POE产品类型。
常见的光伏胶膜所用POE类型按照其总碳数可分为4C、8C的产品,后者比前者的性能更优,但相应的成本也更高。考虑到去年光伏行业整体呈现下行趋势,成本因素成为了客户选择的重要考量。因此,出于成本效益的考虑,越来越多的客户开始从使用8C的POE转向更经济的4C产品。对于尚未在技术、产量等方面完全实现国产替代的新材料产业而言,这种情况也将对其发展造成阻碍。
总体来说,目前国内对于POE材料的需求在增长,特别是目前光伏行业仍在持续增长,价跌量涨的趋势可能表明市场正在适应供应量的增加;但如果规划产能在未来得到充分释放,而需求增长放缓或转向更具成本效益的替代方案,那么供应过剩情况的出现也就不那么令人惊讶了。
关于这一材料是否结构性过剩,相信在两大企业达产后市场将会进一步给出答案。
三大拦路虎
影响我国POE材料生产的壁垒主要体现在催化剂、α-烯烃和聚合工艺这三方面。
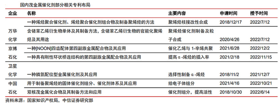
(1)、催化剂:茂金属催化剂是生产POE的主流催化剂,其中以美国陶氏公司的桥联单茂限定几何构型(CGC)催化剂为典型代表,一直陶氏公司被进行严密的专利技术保护。我国茂金属催化剂的研发工作始于上世纪90年代初,起步比国外晚20多年,技术仍在追赶海外。

(2)、α-烯烃:当前全球α-烯烃(不含C4分离的1-丁烯)总产能为489万吨/年。前四大α-烯烃生产商为壳牌、雪佛兰菲利普斯、沙索和英力士,合计产能占全球总产能的81.3%。国内α-烯烃市场大约在80万吨,90%以上依赖进口,主要是高碳类型,进口来源包括美国陶氏、杜邦、埃克森美孚、雪佛兰菲利普斯等。
(3)、聚合工艺:POE的生产通常采用连续溶液聚合的方式,原因在于弹性体在气相或淤浆聚合反应器中以颗粒形态流动极为困难。此外,这类热塑性弹性体在较低的聚合温度下容易因溶剂的溶胀作用而发生结团和粘连,因此,溶液聚合必须在较高温度(至少120℃)下进行。目前,POE的聚合工艺路线主要由国际大型化工企业所掌握。