chaguwang.cn-查股网.中国
查股网.CN
电投水电(600292)内幕信息消息披露
 
个股最新内幕信息查询:    
 

国电投水电高层名单公布!

http://www.chaguwang.cn  2025-12-30  电投水电内幕信息

来源 :光伏资讯2025-12-30

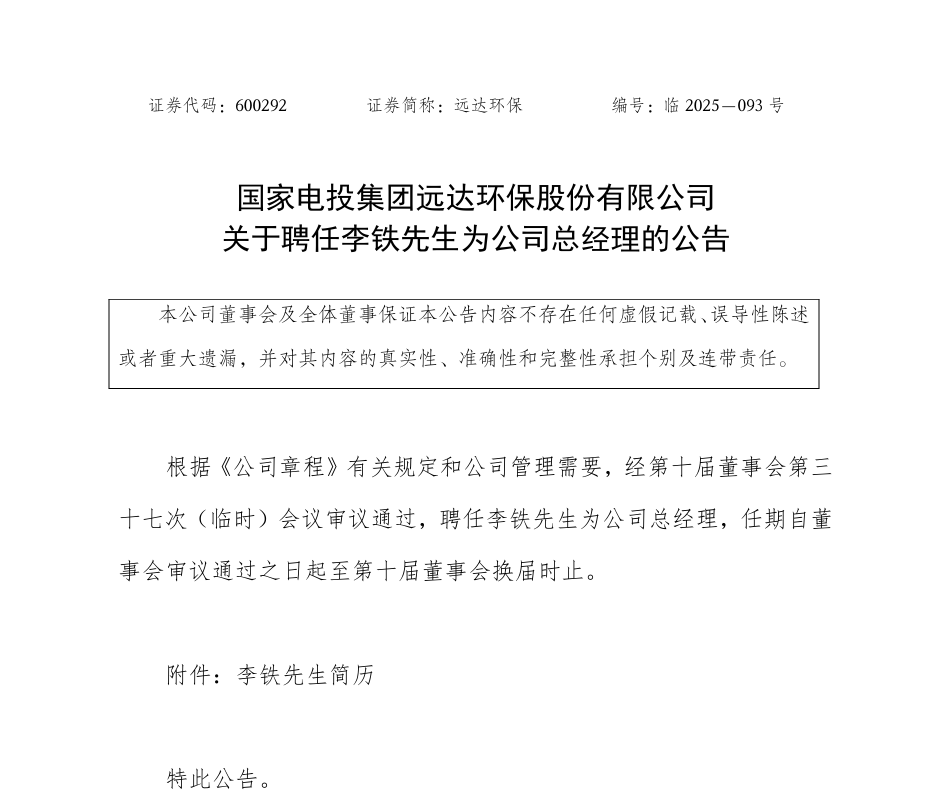
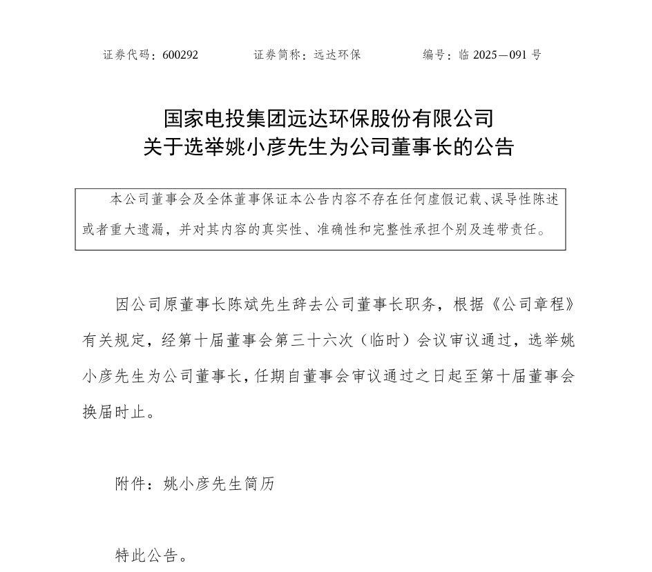
  近日【光伏资讯】微信公众号(PV-info)了解到,12月29日,国家电投旗下远达环保发布多则公告,公开上述资产重组进展、公司名称变更以及新的管理层任命等信息。

  重组完成后,“国家电投集团远达环保股份有限公司”变更为“国家电投集团水电股份有限公司”,现有的证券简称由“远达环保”变更为“电投水电”。

  姚小彦先生将担任电投水电董事长,现任国家电投集团黄河上游水电开发有限责任公司董事长(法定代表人)、党委书记,兼国家电投大坝与抽蓄中心主任。

  李铁先生为公司总经理,现任国家电力投资集团有限公司财务与资本部副主任。

  莫育军先生为副总经理,现任五凌电力有限公司党委委员、副总经理,兼湖南桃源抽水蓄能有限公司党支部书记、董事长。

  公告原文如下:

图片

图片

图片

图片

图片

图片

查股网为非盈利性网站 本页为转载如有版权问题请联系 767871486@qq.comQQ:767871486
Copyright 2007-2025
www.chaguwang.cn 查股网