来源 :挖贝网2022-01-13
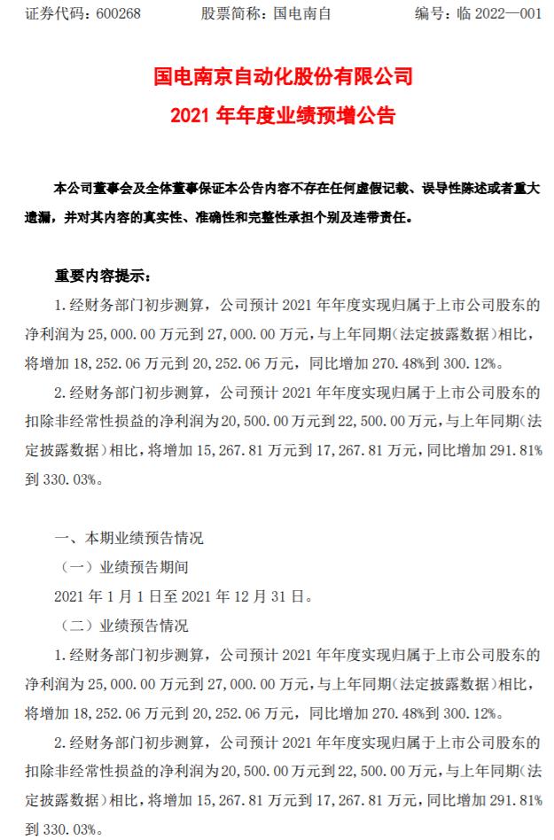
1月13日,国电南自(600268)发布2021年年度业绩预增公告:预计2021年年度实现归属于上市公司股东的净利润为25,000.00万元到27,000.00万元,与上年同期(法定披露数据)相比,将增加18,252.06万元到20,252.06万元,同比增加270.48%到300.12%。

公告显示,业绩预告期间为2021年1月1日至2021年12月31日,预计2021年年度实现归属于上市公司股东的扣除非经常性损益的净利润为20,500.00万元到22,500.00万元,与上年同期(法定披露数据)相比,将增加15,267.81万元到17,267.81万元,同比增加291.81%到330.03%。
上年同期:归属于上市公司股东的净利润:6,747.94万元。归属于上市公司股东的扣除非经常性损益的净利润:5,232.19万元。
本期业绩预增的主要原因是公司加强科学谋划,通过研发创新、拓展市场,推动转型升级,提升行业影响力,业务稳步增长,经营持续向好,本期营业收入与利润较上年有所增长。
公司参股企业南京华启置业公司公寓楼实现销售,公司投资收益较上年有较大增长。同时,公司根据销售面积占比确认参股投资时未实现的处置损益约3400万元。
国电南自主要产品系列包括电网自动化产品、电厂自动化产品、水电自动化产品、轨道交通自动化产品、信息与安全技术产品服务、新能源和输变电系统集成业务等。