来源 :电鳗快报2025-09-01

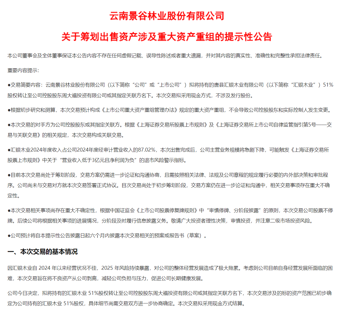
ST景谷主要从事人造板制造、营林造林等业务。8月16日,ST景谷发布公告披露,公司拟将持有的唐县汇银木业有限公司(以下简称汇银木业)51%股权转让至公司控股股东周大福投资有限公司(以下简称周大福投资)或其指定关联方名下。本次交易拟采用现金方式,不涉及发行股份。

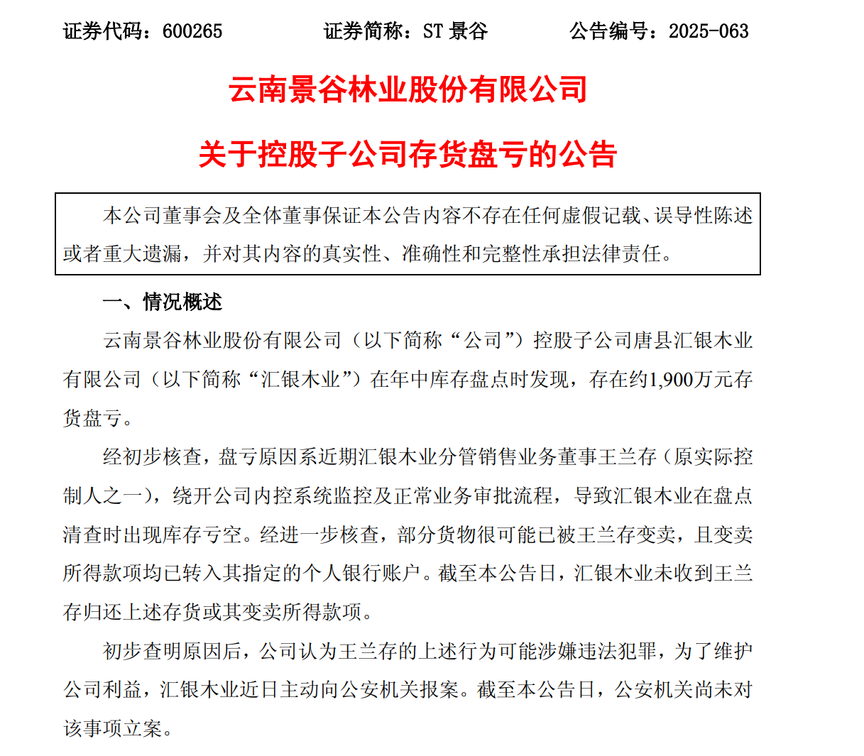
最近汇银木业“连环爆雷”引发热议,该公司1900万元存货被原实控人绕过内控变卖,卷入12起民间借贷诉讼涉案金额达9515万元,主要生产经营资产已被法院采取财产保全措施,两条生产线停产且复工无期。

汇银木业是ST景谷的核心资产,2024年营业收入占比达87.02%。ST景谷称,本次出售完成后,公司主营业务规模将急剧下降,可能触发《上海证券交易所股票上市规则》中关于“营业收入低于3亿元且净利润为负”的退市风险警示指标。
2024年,ST景谷实现营业收入约4.47亿元,同比减少24.2%;归母净利润亏损约7287.20万元,同比大幅减少1252.56%,由盈转亏。

ST景谷今年上半年营业收入为1.23亿元,同比下降45.03%;归母净利润为-1.24亿元,扣非归母净利润为-7514.45万元。

在半年报中,ST景谷称,2025 年上半年,人造板行业在全球市场格局重构、宏观经济波动、环保要求趋严、供需结构深度调整的多重压力下,持续面临需求分化、产能过剩、竞争加剧的复杂局面。
此外,ST景谷还指出鉴于汇银木业主要生产经营资产已被法院采取财产保全措施和生产经营资金安排等原因,截至到报告披露日,汇银木业9个银行账户均被法院冻结,现有的纤维板及刨花板2 条生产线均已停产,此次停产将会导致汇银木业正常生产停滞、销售收入大幅下降,对公司生产经营将会造成不利影响,且因上述原因,目前无法预计汇银木业复工复产时间。
