近几年,随着国家和地方“精装修”政策的落地和深化,房地产精装修市场份额逐年增加。虽然这两年由于疫情反复,房产行业遇冷,但数据显示,2022年6月精装修项目规模依旧实现环比增长。
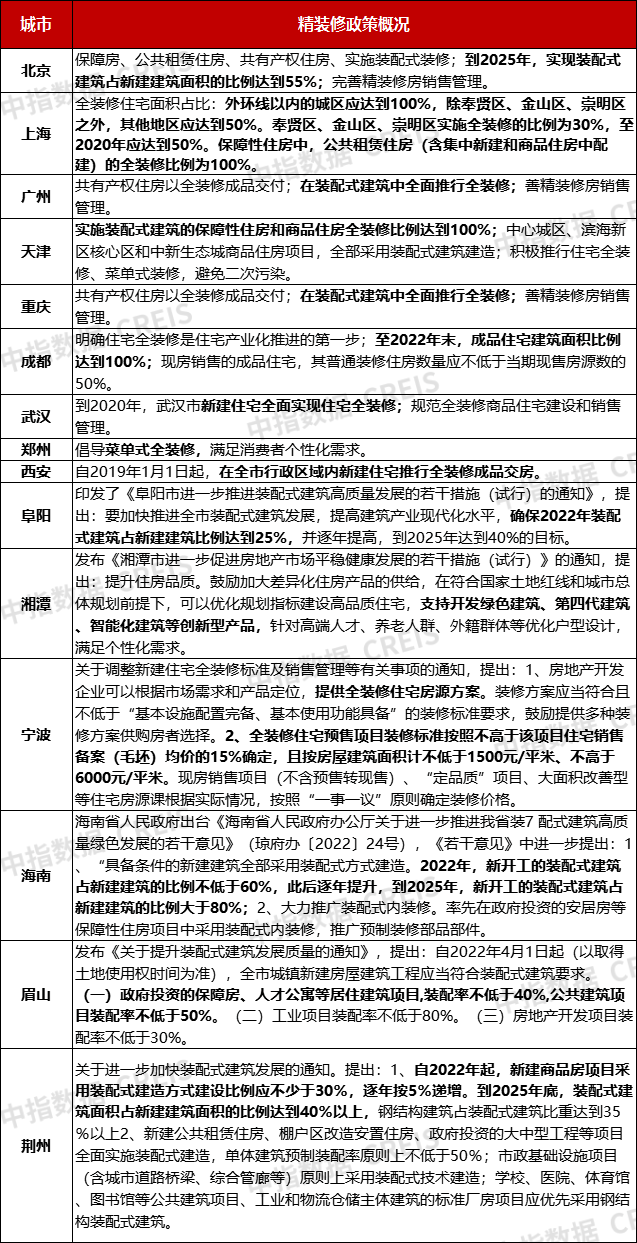
据不完全统计,目前全国累计发布精装修政策28次,涉及到18个省,包含湖北、河南、山西、辽宁、成都、天津、江苏等,其中河南、天津均规定自2018年起保障性住房及商业住宅全部实施精装修交付。

精装修市场趋势的到来,让其配套产品迎来新增长,智能家居也成为受益行业之一。
01
精装修市场
智能家居逆势增长
数据显示,2022年前三季度精装修开盘楼盘项目为1454个,精装套数为108.45万套,同比虽有所下滑,但精装修的趋势依然明显。精装修市场部品配套产品中,新兴品类产品配置率实现逆势增长,特别是智能家居配置率大幅提升。
智能家居中的配套产品主要有智能安防设备、智能门锁、智能开关、智能家居系统、智能照明、智能马桶、智能窗帘、智能衣架、智能家电等。
(数据来源:奥维云网(AVC)地产大数据)
其中,智能门锁目前配置率已近达80%,接近标配部品,且在毛坯市场也多有配套。
智能开关主要联动单个智能产品为主,如智能灯光、智能窗帘、一键报警等,配置率为20%,较往年配置率提升近4个百分比。
智能家居系统以智能面板联动多个智能产品为主,目前配置率为13%,增长较为显著。
02
精装修市场
智能家居的三大配套产品
从2022年前三季度数据来看,精装修市场智能家居产品主要集中在智能门锁、智能开关和智能家居系统。
1
智能门锁
2022年前三季度精装修市场的智能门锁配套项目为1122个,规模为86.41万套,配置率为79.7%,配置率同比增长了4.9%。其中新一线城市规模达到31.35万套,市场份额为36.3%,需求量稳居第一。而在增速方面增长最快的当属一线城市,增长率为35.7%。
2
智能开关
2022年前三季度精装修市场智能开关配套项目为277个,配套规模为21.16万套,配置率为19.5%,配置率同比增长了3.8%。其中新一线城市需求量最高,规模达到8.8万套,市场份额在41.9%。
3
智能家居系统
2022年前三季度精装修市场智能家居系统配套项目为217个,配套规模为14.3万套,配置率为13.2%,配置率同比增长了3.7%。从城市等级来看,依旧是新一线城市需求最高,规模达到7.28万套,市场份额在51.8%;在增速方面,新一线城市增长最快,同比增长9.8%。
可见,智能家居配套产品配置率持续增长,普及率越来越高,随着目前疫情全面放开,房地产市场逐渐恢复,精装房市场有望继续上升,进一步激化智能家居市场需求。
03
智能照明市场规模激增
各大企业纷纷入局
早在2022年8月,工信部、住建部、商务部和市场监管总局4个部门就联合发布了《推进家居产业高质量发展行动方案》,方案提出:到2025年,在家用电器、照明电器等行业培育制造业创新中心、数字化转型促进中心等创新平台。
由于政策的支持,以及智能化的不断加快,我国智能照明需求量也在不断扩大,市场规模持续增长。数据显示,2017年到2021年,我国智能照明市场规模由147亿元增长至354亿元,复合年均增长率为24.6%,预测2022年我国智能照明市场规模将达398亿元。

(数据来源:中商产业研究院)
在智能照明领域,工商业照明是其中最大的应用领域,占比约为57.21%,其次为家居照明占比21.36%、户外照明占比12.16%、公共照明占比9.27%。

(数据来源:中商产业研究院)
智能化发展催化下的智能照明应用与服务需求日益增加,传统照明企业纷纷深入布局,也有部分互联网和家电企业跨界出圈。
其中在房产行业的照明供应商中,欧普照明、飞利浦、阳光照明、雷士照明、佛山照明、三雄极光、西顿照明等照明企业实力出圈,近几年均占据“房地产开发企业综合实力TOP500照明灯具类首选供应商品牌”名列。

04
精装市场群雄逐鹿
智能照明前景可期
房地产精装修市场的发展,为智能家居在家庭场景下的全面普及提供了绝佳的机会,而智能家居的普及也给精装修市场提供了优势赋能,两者相互促进,加上政策的强力支持,共同推进行业发展。
照明作为家居中必不可少的元素,在智能家居稳健发展的同时,智能照明也将迎来广阔的发展前景。据Grand View Research, Inc.的一项新研究,到2028年,全球智能照明市场规模预计将达到469亿美元,2021年至2028年的年复合增长率为20.4%。
随着智能相关技术的不断提升,和人们对智能化便捷生活的追求,智能家居正逐渐向全屋智能发展,智能化热潮一直居高不下,精装房智能照明配置率也是持续走高,增加了照明产品在房地产中的费用占比,房地产市场已然成为各大照明企业进攻的重要市场。
01、欧普照明

多年来,欧普照明深耕房地产领域,并深入体察不同地产场景下的实际用光需求,针对各个用光场景提供相匹配的定制化解决方案,更好地配合了房地产行业的多种细分业态的照明需求。同时,加大科技创新研发投入,完善产品体系升级,推动房地产供应链的健康发展。
欧普照明表示,未来,将继续坚持以人为本的原则、秉承“超越所见”的理念,用技术、产品和服务助力照明领域的发展以及房地产行业的进步。
02、飞利浦

飞利浦(昕诺飞)从2019年开始布局房地产集采事业,2020年即有突破,成功中标多个地产联采平台。其中尤为突出的是2020-2022年采筑电商平台室内灯具集中采购项目,以万科及十七家地产联合采购的模式,涉及住宅、教育、物流、办公、商业、酒店六个业态,基本覆盖照明主要应用领域。
继2020年获评“2020年度中国房地产供应商竞争力评选竞争力十强(照明灯具)”之后,2021年再度获评“2021中国房地产开发企业综合实力TOP500 照明灯具类首选供应商品牌”。
03、阳光照明

作为地产整配服务商,阳光照明一直秉承专业服务,品质至上,致力于满足地产客户不同场景下的照明需求,并提供解决方案。2021年阳光照明与招商蛇口、绿城、中梁等地产商达成战略合作,百强地产签约近30家,充分彰显了阳光在地产服务领域的影响力。
阳光照明表示,未来,阳光照明将不忘初心,与时俱进,致力于为客户赋能,成为客户最受信赖的照明系统服务商。
而在这些照明企业中,谁能在未来精装房智能照明市场中拔得头筹,不仅取决于谁能率先掌握核心技术,把握潮流趋势,生产出符合市场需求的智能照明产品,还要看其综合实力,交付能力和售后服务等缺一不可。
全屋智能时代已经到来,谁将成为最后赢家?我们拭目以待。