来源 :乐居财经2024-02-01

近日,大湖股份发布2023年年度业绩预亏公告。
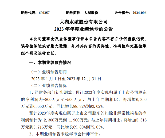
公司预计2023年实现归属于上市公司股东的净利润为-800万元至-500万元,与上年同期相比,将增加6,350万元到6,650万元,同比增长88.82%到93.02%;预计实现归属于上市公司股东的扣除非经常性损益的净利润预计为-2,300万元到-1,900万元,与上年同期相比,将增加5,316万元到5,716万元,同比增长69.80%到75.05%。
业绩变化的主要原因是:
报告期公司子公司东方华康医疗管理有限公司经营恢复正常,营业收入和净利润较去年同期出现增长,公司2021年新设杭州东方华康康复医院及杭州金诚护理院,于2022年年中开始运营,两家医院于2023年年初纳入医保定点单位,伴随拓客渠道及运营的逐步稳定,亏损逐步收窄。上述因素导致公司本期业绩同比增长。