来源 :中国证券报2025-10-18
*ST海华实际控制人王封筹划公司股份协议转让事宜有了最新进展。
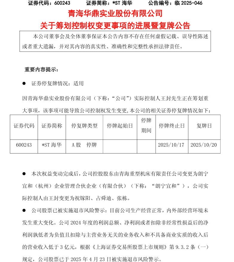
10月17日晚间,*ST海华发布公告称,王封正在筹划重大事项,该事项可能导致公司控制权发生变更。本次权益变动完成后,公司控股股东由青海重型机床有限责任公司变更为朗宁宜和(杭州)企业管理合伙企业(有限合伙),公司实际控制人变更为祝镓阳、占舜迪、张栋。
公告显示,公司股票将于10月20日(星期一)复牌。

图片来源:公司公告
*ST海华于10月13日(星期一)起停牌。数据显示,10月10日(星期五),公司股价跌停,收盘报5.31元/股。

筹划易主事项迎来进展
公告显示,10月10日,公司收到实际控制人王封通知,其正在筹划公司股份协议转让事宜,该事项可能导致公司控制权发生变更。鉴于上述事项正在洽谈当中,经公司申请,公司股票于10月13日(星期一)开市起停牌。
*ST海华表示,停牌期间,公司实际控制人以及各相关方正在积极推动本次控制权变更的各项工作。
根据*ST海华披露的信息,10月17日,朗宁宜和(杭州)企业管理合伙企业(有限合伙)与青海溢峰科技投资有限公司、公司实际控制人王封签署了关于公司股份之《转让协议》,并与王封签署了《表决权委托协议》。
同时,朗宁宜和与李松强签署关于公司股份之《转让协议》,朗宁宜和与宿迁十样锦企业管理合伙企业(有限合伙)、王封、溢峰科技签署了《青海溢峰科技投资有限公司股权收购及取得上市公司控制权协议》,祝镓阳、占舜迪、张栋签署了《关于青海华鼎实业股份有限公司之一致行动协议》,于世光与王封签署《一致行动人协议》之解除协议。
*ST海华称,本次权益变动完成后,公司控股股东由青海重型机床有限责任公司变更为朗宁宜和(杭州)企业管理合伙企业(有限合伙),公司实际控制人由王封变更为祝镓阳、占舜迪、张栋。
公告显示,本次交易尚需取得上海证券交易所合规性确认,并通过中国证券登记结算有限责任公司上海分公司申请办理股份转让过户登记,本次股份转让尚存在一定的不确定性。
上半年亏损217.71万元
*ST海华主要从事机床产品、电梯配件、照明设备等的研发、生产及销售。
今年4月23日,因公司2024年度经审计的利润总额、净利润或扣除非经常性损益后的净利润孰低者为负值且扣除与主营业务无关的业务收入和不具备商业实质的收入后的营业收入低于3亿元,公司股票被上交所实施退市风险警示,股票简称由“青海华鼎”变更为“*ST海华”,股票价格日涨跌幅限制为5%。
2025年上半年,*ST海华实现营业收入为1.13亿元,净利润亏损217.71万元,扣非净利润亏损511.15万元。公司表示,由于三方面的影响,公司上半年仍然出现亏损:一是受市场竞争的影响,公司所属天然气业务毛利率降低;二是齿轮业务因新产品试制导致成本过高;三是固定资产折旧的影响。
7月28日,*ST海华发布公告称,为提升公司的盈利能力以及为未来业绩提供新的增长点,控股子公司茫崖源鑫能源有限公司拟收购巴州鲁新鼎盛燃气有限公司100%股权,收购价为4300万元。