来源 :中新经纬2023-04-21
21日上午,凌钢股份称公司从未干预过股票市场价格。
事情的缘由是有网友在投资者互动平台上发言称,要求凌钢股份说明公司股价是不是因为重组关系,刻意打压股价,输送利益。
“要求正面回答,不然我就举报!”该投资者直言。

图片来源:上证e互动
对此,凌钢股份回应表示,“公司已经根据控股股东和实际控制人的相关通知,披露了控股股东股权结构拟发生变更的情况。公司将关注控股股东股权结构变更的进展情况,及时履行信息披露义务。公司从未干预过股票市场价格,不存在输送利益的情况。”
不过,在这份回复之前,凌钢股份已有3个月未在投资者互动平台上进行答复,中新经纬注意到,其上一次回复投资者提问是在1月10日。
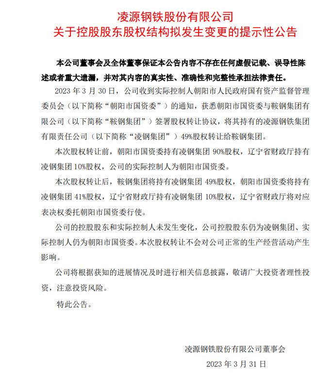
查阅公告发现,凌钢股份所称的“控股股东股权结构拟发生变更情况”,指的就是该公司3月底发布的《关于控股股东股权结构拟发生变更的提示性公告》。该公告称,股权转让后,鞍钢集团将持有凌钢集团49%股权,朝阳市国资委将持有凌钢集团41%股权,辽宁省财政厅持有凌钢集团10%股权,辽宁省财政厅将对应表决权委托朝阳市国资委行使。

图片来源:凌钢股份公告
“公司的控股股东和实际控制人未发生变化,公司控股股东仍为凌钢集团、实际控制人仍为朝阳市国资委。本次股权转让不会对公司正常的生产经营活动产生影响。”
在此之前,凌钢股份1月30日晚间发布业绩预告,预计2022年归属于上市公司股东的净利润-8.4亿元左右。
谈及业绩变动主要原因是,凌钢股份表示受主营业务影响。
“受国际形势复杂严峻、国内疫情散点多发、产业链供应链运行不畅等因素影响,钢材市场呈现‘供给减量、需求偏弱、库存上升、价格下跌、收入减少、利润下滑’的运行态势,公司钢材销售价格降幅远大于销售成本降幅。受不同时段产业政策停、限产,以及公司大规模装备升级改造、大修,生产施工交叉作业,难度增加,叠加疫情封控影响施工进度等因素影响,公司钢材产销量同时减少。”凌钢股份在业绩预告中称。
二级市场方面,截至发稿,凌钢股份股价报2.18元。自3月31日凌钢股份披露控股股东股权结构拟发生变更情况的公告后,该公司股价累跌约约7%。