从2023年开始,昔日比较罕见的面值退市频频进入市场的视野之中,所谓面值退市就是当某只股票连续20个交易日的股价都低于面值,即低于1元,就会触发面值退市条件而被强制退市。据钛媒体APP不完全统计,2023年因20交易日触发面值退市机制最终饮恨摘牌退市的共有20家公司,截至2024年6月,2024年已有33家公司触及退市标准,其中面值退市22家。在当前面值退市的浪潮中,又多了一个新面孔海航控股(600221.SH)。
与面值退市密集频发相伴而生的自然是围绕上市公司的各种花式自救,这些面临面值危机的上市企业的大股东、实控人纷纷“掏”出了各种武器来自救,如回购、大股东增持、重整重组等多种方式,这让市场显得特别热闹。海航控股的自救方式相比起来更显特色,首先它是A、B股同时自救,其次大股东的焦急难耐,如坐针毡的这种局面,在密集的公告之下,也显得跃然纸上。
7月8日,在此前既有预告又有B股出手之后,在A股市场,海航控股的同宗兄弟正式宣告下场,打响股价保卫战。上海方大作为方大碳素的重要投资平台将拿出0.6亿元-1.19亿元,购买海航控股的股票。更重要的是,上海方大宣称海航控股的股价被严重低估,鉴于海航控股基本面良好,拟对海航控股进行股票投资,增加投资收益,进一步提升业绩水平。
上海方大此次大手笔投资的胜算到底几何?钛媒体APP梳理发现,支撑上海方大手笔投资的基础是海航控股的业绩回升,2023年海航控股实现营业收入586.41亿元,同比上升 156.48%,归属于上市公司股东的净利润3.11亿元,业绩实现扭亏为盈。但是公司在公告中也提及了一些风险,这些风险一方面来自于公司历史包袱太重,至今仍然阵痛难消;另一方面,钛媒体APP注意到,在业绩扭亏之后,2024年步入二季度以后公司发布的月度经营数据却持续环比下滑,这或将成为未来一个不妙的信号。
触及一元线,实控人坐不住了
海航控股作为一家同时在A、B股上市的公司,自5月底以来,公司的股价在A股和B股同时下跌,特别是A股,股价长期在1.3元/股至1.5元/股之间徘徊,6月6日,股价跌破1.3元/股之后,股价开始一泻千里,直至6月28日一度跌至1元/股,此时公司B股股价也跌至0.113美元/股(约合人民币0.81元/股)。
在这样的背景之下,海航控股的控股股东终于坐不住了。6月30日,海航控股发布公告称,公司控股股东之一致行动人American Aviation LDC.(下称American Aviation)基于对公司良好发展前景的坚定信心及对公司长期投资价值的充分认可,其于6月28日通过集中竞价交易方式增持公司B股股份256.62万股,占公司总股本的0.01%。
同时,American Aviation计划自6月28日起6个月内继续通过上海证券交易所集中竞价交易系统增持公司B股股份,增持股份的金额不低于500万美元且不超过1000万美元(含6月28日已增持金额)。
随即,海控B股(9000945.SH)连续两个交易日涨停,7月2日股价报收0.167美元/股(约合人民币1.19元/股),1元保卫战暂时取得胜利。
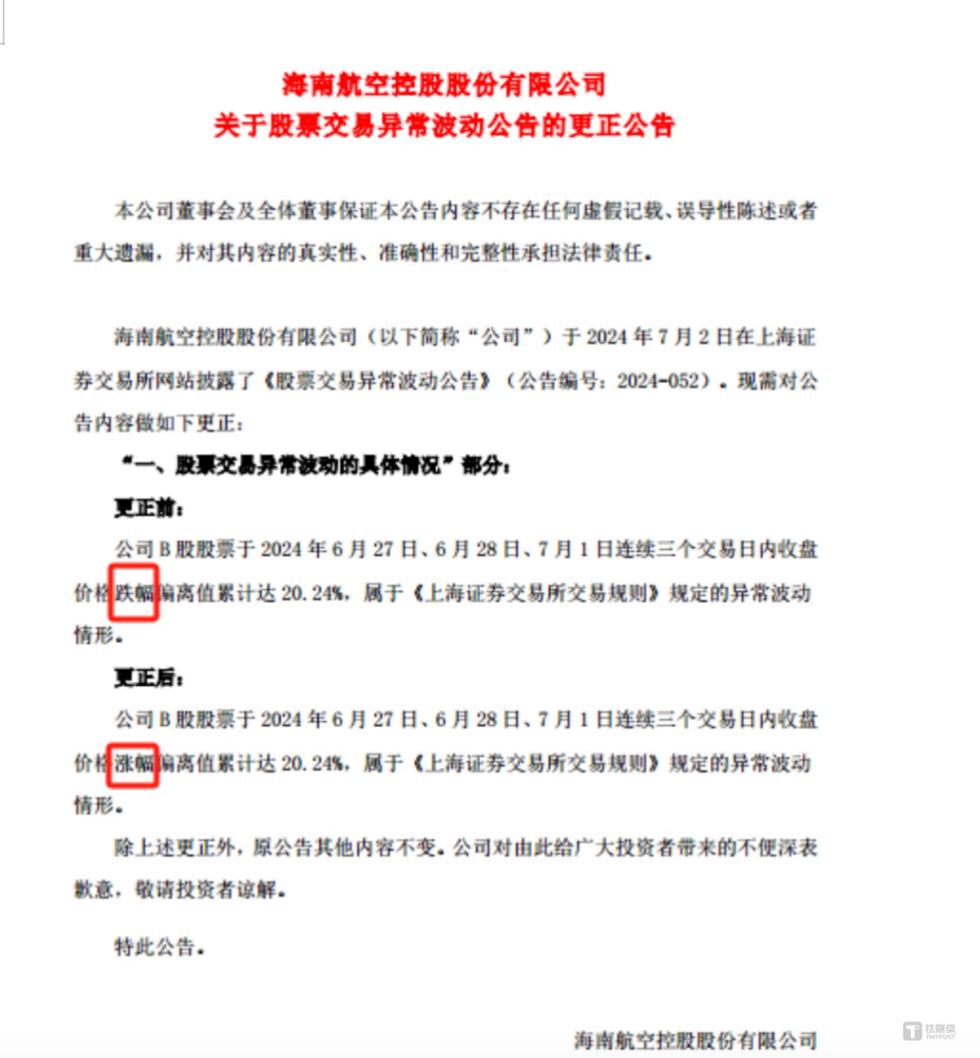
有意思的是,7月2日,海航控股发布更正公告,6月27日、6月28日、7月1日公司连续三个交易日内收盘价格涨幅偏离值累计达20.24%写成了跌幅,如此手忙脚乱地发布公告实属罕见。

在自救大军的各种花式自救中,不难看出,海航控股的这种自救方式简单、爆裂、直接,同时也很焦急、迫切。
扭亏之后,寒意再现
日前,海航控股发布公告称,公司收到关联方上海方大投资管理有限责任公司(下称上海方大)通知,上海方大计划于7月8日起6个月内通过上海证券交易所集中竞价交易系统增持公司A股股份。本次拟增持金额不低于6000万元且不超过1.19亿元。
对于此番增持行为,上海方大称,基于海航控股股价下行,判断股价被严重低估,鉴于海航控股基本面良好,拟对海航控股进行股票投资,增加投资收益,进一步提升业绩水平。
据悉,2023年海航控股实现营业收入586.41亿元,同比上升 156.48%;归属于上市公司股东的净利润3.11亿元,实现扭亏为盈。2023年,公司实现总周转量 989,681万吨公里,同比上164.51%;实现旅客运输量5948万人,同比上升182.26%;货邮运输量达36.72万吨,同比上升52.83%;飞行班次达41.08万班次,同比上升110.93%;飞行小时达102.79万小时,同比上升120.51%。截至2023年底,公司共运营飞机 334 架。
虽然2023年业绩表现亮眼,但海航控股的负债却堪忧。2020年,海航控股的大股东海航集团因经营失当、管理失范、投资失序等原因,出现严重的债务危机。截至2020年末,公司总负债金额达到1868亿元,资产负债率达到113.52%。
2021年,海航控股进入破产重整程序,方大集团作为战略投资者斥资410亿元入主海航控股,为其注入增量资金,增加净资产123亿元。至2021年末,公司资产负债率下降至92.34%,摆脱资不抵债。
2022年年底,方大集团通过瀚巍投资成功向海航控股增资输血108.7亿元,加上这一次的增资输血,方大集团累计向海航控股投入了超过500亿元。据悉,截至2021年12月31日,方大集团总资产为1588.41亿元,净资产为692亿元。换言之,方大集团拿了三分之一身家去救助海航控股,可谓是一场豪赌。
截至今年一季度末,海航控股总负债为1327.13亿元,资产负债率为98.46%,仍处于较高水平,且远高于行业平均值的83.36%。
而最为堪忧的就是,2024年3月,海航控股收入客公里环比下降10.09%,同比上升26.83%;旅客运输量环比下降10.69%,同比上升19.54%;客运运力投入(按可利用客公里计)环比下降6.21%,同比上升21.61%。
2024年4月,海航控股收入客公里环比下降0.33%,同比上升11.39%;旅客运输量环比下降2.82%,同比上升4.90%;客运运力投入(按可利用客公里计)环比下降0.92%,同比上升7.61%。
2024年5月,海航控股收入客公里环比下降2.39%,同比上升8.61%;旅客运输量环比下降1.27%,同比上升3.47%;客运运力投入(按可利用客公里计)环比下降1.69%,同比上升4.72%。海航控股的月度经营数据连续3个月均在环比下降,由此不难看出,关联方下场托市依旧胜负难料。