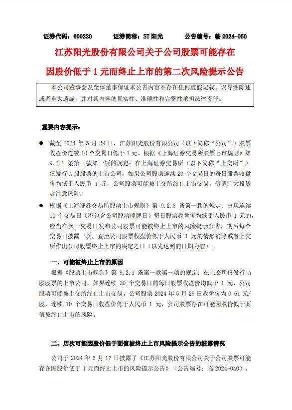
随着5月30日跨界光伏老玩家—ST阳光(600220)拉出第19个“一”字板跌停,股票收盘价连续第11个交易日低于1元,2024年“光伏面退第一股”答案揭晓。
据报,ST阳光面值退市已板上钉钉。截至发稿时,ST阳光股价为0.58元,最新市值10.34亿元。
对于可能出局的结果,市场应有心理准备。自5月16日第一次发布可能存在因股价低于1元而终止上市的风险提示公告以来,迄今ST阳光已发布了3次退市风险警示公告。5月29日和5月30日,更是连续两天发布退市警示公告。
ST阳光走向退市,多少还是有点儿意外。就在一个月前,ST阳光还未戴帽,证券简称还叫“江苏阳光”,600220的股票代码显示这是一家较早登陆沪市主板的老牌上市公司。
4月28日,江苏阳光发布了一则惊到9.98万户股东下巴的公告。其股票4月30日起实施停牌,5月6日起开始实施其他风险警示。
江苏阳光被贴上ST标识,是因立信会计师事务所出具了否定意义的内部控制审计报告,且控股股东非经营性资金占用17,000万元,预计无法在一个月内完成清偿。
因基本面形势恶化,戴上ST的帽子,ST阳光自5月6日开盘后便不歇气的“一”字跌停,其与ST爱康(002610)和ST亿利组成的“光伏ST三剑客”组团刷新了市场对跌停纪录的认知。
从较早登陆A股市场的“跨界光伏第一股”,到成为“光伏面退第一股”,ST阳光迎来黯然离场结局其实并不意外。这家沉迷于资本运作、概念炒作的上市公司,曾经站在潮头风光无两,但建立在“脱实务虚”之上的皇图霸业无异于空中楼阁,虚幻飘渺,经不起市场和时间的检验。
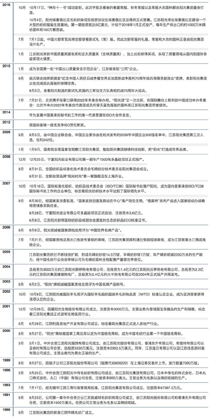
ST阳光的母公司江苏阳光集团,有着辉煌的发展历史,公司涉足毛纺服装、医疗器械、生态农林、大数据管理、海外矿业等产业,是中国纺织行业唯一获得中国世界名牌、中国质量奖的企业。

1986年9月,42岁的陆克平创建了江阴市精毛纺厂,即江苏阳光集团的前身。1999年9月27日,阳光集团全资子公司(600220)登陆沪市主板,发行数量7000万股。
2024年,江苏阳光开始进入能源电力领域。总投资3000万元的江苏阳光新桥热电有限公司、总投资1.4亿元的江苏阳光云亭热电有限公司、总投资2.2亿元的江苏阳光璜塘热电厂、总投资2.4亿元的大丰热电有限公司正式投产并网发电。
2007年,江苏阳光开始布局多晶硅,成立了注册资本3.6亿的宁夏阳光硅业有限公司,并拉来中色东方和宁夏电投两大国资做强援。
2008年12月25日,宁夏阳光硅业一期1500万吨多晶硅项目正式投产,成为较早跨界多晶硅的上市公司。
假设能够坚持下来,江苏阳光现在早已是多晶硅巨头。可惜,这世界上没有如果。
2008年欧美金融危机席卷全球,宁夏阳光硅业1500万多晶硅项目刚投产即遭受当头棒喝。因多晶硅价格暴跌,工厂持续亏损,阳光硅业开始走向败落。
经过这次转型遇挫,让深感实体产业并不好做的陆克平,开始转向来钱更快的资本运作,就此一发而不可收拾。
2010年,阳光集团通过全资子公司紫金电子成为海润光伏第一大股东,陆克平成为海润光伏的实控人。2011年10月,海润光伏借壳*ST申龙在上交所上市。

2014年,陆克平开始增持四环生物股票,并操纵四环生物股票。2023年,陆克平和阳光集团还取得了威创股份(002308)控股权。
算下来,加上已退市的海润光伏,“阳光系”控制的上市公司达到4家,分别为海润光伏、江苏阳光、四环生物和威创股份。
海润光伏限售股解禁后,陆克平及紫金电子便大举套现,先是紫金电子通过减持套现13亿元,紧接着在提前获悉2014年巨亏8亿元情况下,在陆克平与杨怀进操作下,海润光伏推出了高送转预案,趁着股价大涨又狠狠地割了一波韭菜。
在海润光伏身上,陆克平套现了20亿元,赚了个盆满钵满。紫金电子退出4年后,海润光伏也走到了尽头,黯然退市。
今年5月7日,时隔9年之后,证监会对阳光集团涉内幕交易海润光伏股票一案开出了2.32亿元天价罚单,疑似成了引发ST阳连续跌停的导火索。
ST阳光曾第一时间公告,其控股股东阳光集团被罚,与上市公司无关,不会对公司日常经营活动产生影响。
话是这么说的,可心明眼亮的投资者准备用脚投票,都没来得及。19个“一”字跌停板下来,9.98万户股东差不多都被一锅焖了。
在2021-2022年光伏扩产潮当中,江苏阳光曾抛出200亿元在包头投建包括10万吨多晶硅在内的一体化项目,一度引发股价三连板涨停。
后来,又将包头项目改到投资50亿在宁夏石嘴山建设5万吨多晶硅项目,到现在也没成行。
陆克平、郁琴芬夫妇及其子陆宇实控的“阳光系”上市公司正面临垮塌。






5月29日,四环生物发布公告称,实控股人陆克平、郁琴芬持股的部分股份已被司法冻结。
郁琴芬累计被司法标记118,860,000股,占其持股比例80.65%。陆克平累计被司法标记股数118,860,000股,占其持股比例37.42%。四环生物最新股价2.23元,市值22.96亿。
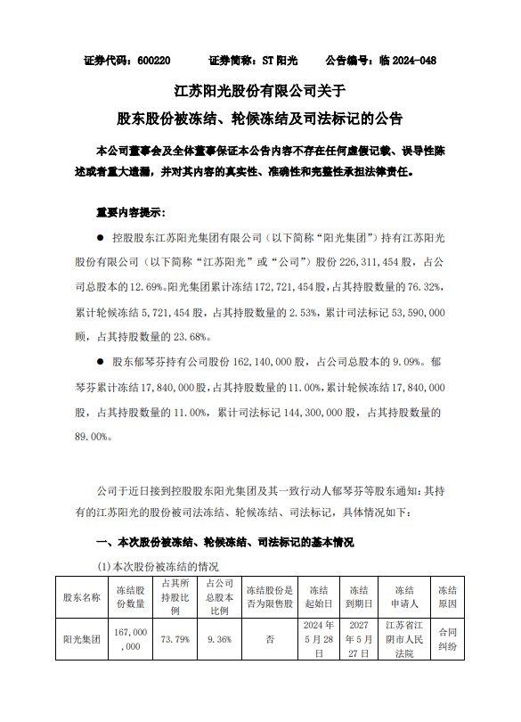
5月29日,ST阳光发布公告称,公司控股股东阳光电集团持有的部分股份被冻结、轮候冻结及司法标记。
阳光集团累计冻结172,721,454股,占其持股数量的76.32%。股东郁琴芬累计司法标记 144,300,000 股,占其持股数量的89.00%。
公告还称,公司控股股东最近一年存在债务逾期,对应金额为29,240.98万元,存在因债务问题而涉及诉讼的情况。
同时,公司控股股东存在非经营性资金占用侵害上市公司利益的情形,金额为17,000万元。
5月27日,ST阳光公告,公司共有12个人民币账户被冻结,5个美元账户被冻结,合计被冻结金额折合人民币约为17,523,217 元,占最近一个经审计的会计年度货币资金余额的22.97%,占公司 2024 年第一季度报告中货币资金余额的21.16%,因公司银行账户较多,具体冻结金额尚待进一步统计核查。
四环生物、ST阳光之外,陆克平家族控制的威创股份因未按时披露2023年报处于停牌状态。
资本大鳄--陆克平及其控股公司曾多次被证监会处罚。
阳光集团子公司紫金电子曾被证监会处以警告和40万元的罚款。
因操纵四环生物股票,陆克平于2020年被罚2734万元,同时被终身市场禁入。
根据2020年5月中国证监会发布的市场禁入决定书显示,四环生物实际控制人陆克平在限制交易期限内买卖公司股票,亏损近10亿元。
对于重罚2734万元并对陆克平终身市场禁入,中国证监会表示,其违法行为持续时间长,手段特别恶劣,涉案数额特别巨大,严重扰乱市场秩序并造成严重社会影响,在重大违法活动中起主要作用,致使投资者利益遭受特别严重的损害。
2023年10月9日,江苏阳光公告,公司接到间接控股股东陆克平通知,陆克平于当日收到证监会下发的《立案告知书》,因涉嫌证券市场操纵违法违规,证监会决定对其立案。
2023年12月24日晚,威创股份发公告称,公司的上层股东陆克平因涉嫌信息披露违法违规被中国证监会立案。
陆克平生于1944年,现年已80岁,即使是被罚终身市场禁入,这位神秘低调的富豪仍活跃在二级市场当中。
陆老所到之处,尽是违规,陆老所过之处,一地鸡毛。