来源 :金融界2023-04-12
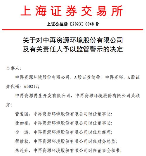
4月12日,上交所公告对中再资源环境股份有限公司(下称中再资环(行情600217,诊股)或公司)及5名时任高管予以监管警示,指出中再资环在信披不准确及关联方资金占用。

经查,中再资环2017年度至2020年度计提奖金数额比实际发放金额分别多出67.22万元、1685.25万元、3140.45万元、2989.69万元。
公司于2023年2月18日进行会计差错更正后,2017年至2020年归母净利润分别调增77.72万元、1674.85万元、3140.35万元、3120.55万元,占调整后金额的0.32%、4.86%、7.05%、6.65%。
此外,中再资环分别于2020年、2021年向当时的关联方中再资源再生开发有限公司(以下简称中再资源)支付离任审计费用138.71万元、142.40万元。根据《警示函》及公司披露的整改报告,上述行为实质上构成非经营性占用上市公司资金。目前,中再资源已将相关费用归还上市公司。
上交所指出,责任人方面,公司时任董事长管爱国、时任董事长徐如奎作为公司负责人和信息披露第一责任人,时任总经理李涛作为公司日常经营管理的主要负责人,时任财务总监程赣秋作为公司财务事项的具体负责人,时任董事会秘书朱连升作为公司信息披露事项的具体负责人,未能勤勉尽责,对公司的违规行为负有责任。
上交所决定,对中再资源环境股份有限公司,关联方中再资源再生开发有限公司,公司时任董事长管爱国、时任董事长徐如奎、时任总经理李涛、时任董事会秘书朱连升、时任财务总监程赣秋予以监管警示。