来源 :挖贝网2022-01-27
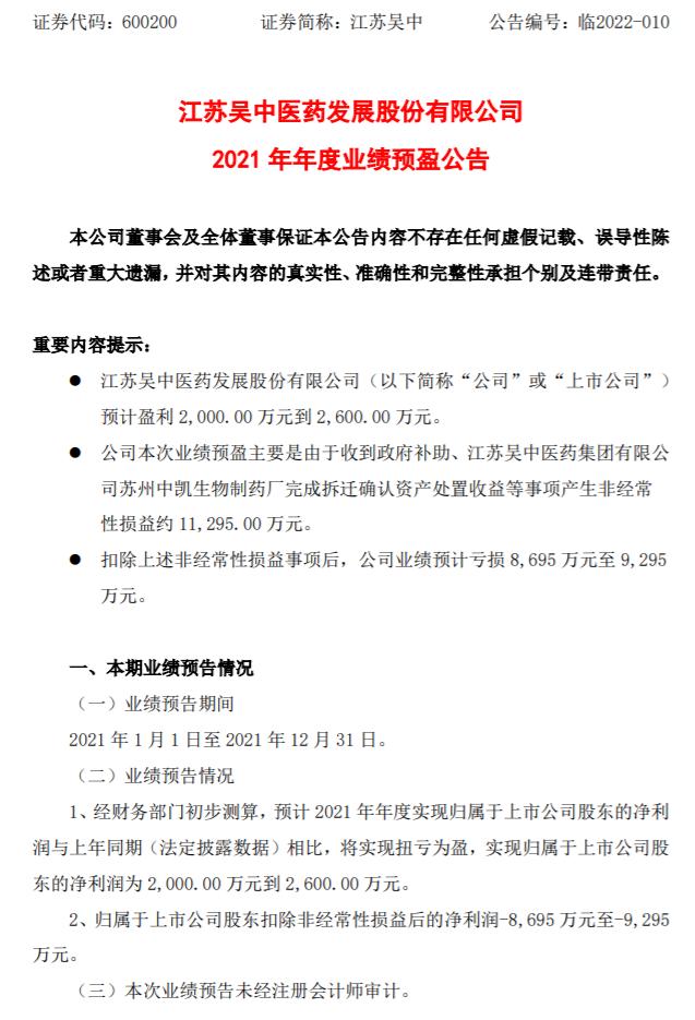
挖贝网1月27日,江苏吴中(600200)发布2021年年度业绩预盈公告:预计2021年年度实现归属于上市公司股东的净利润与上年同期(法定披露数据)相比,将实现扭亏为盈,实现归属于上市公司股东的净利润为2,000.00万元到2,600.00万元。

公告显示,业绩预告期间:2021年1月1日至2021年12月31日。归属于上市公司股东扣除非经常性损益后的净利润-8,695万元至-9,295万元。
上年同期:归属于上市公司股东的净利润:-50,641.07万元。归属于上市公司股东的扣除非经常性损益的净利润:-16,306.86万元。
本期业绩预盈的主要原因是主营业务影响。本年度归属于上市公司股东扣除非经常性损益后的净利润较上年度减亏的主要原因为计提的信用减值损失较上年度下降、研发费用较上年度减少。
非经营性损益的影响。公司本次业绩预盈主要是由于收到政府补助、江苏吴中医药集团有限公司苏州中凯生物制药厂完成拆迁确认资产处置收益等事项产生非经常性损益约11,295.00万元。
挖贝网资料显示,江苏吴中目前涉足行业以医药、医美、投资为主,同时,确立了以“医药+医美”为公司核心业务的发展战略和产业布局。