摘要:2025 年 10 月,瑞茂通接连曝出关键变动:董事长李群立因工作变动辞职,实际控制人万永兴被提名为非独董候选人;同期控股股东郑州瑞茂通 2.24 亿股(占总股本 20.59%)遭司法冻结,涉 9.39 亿债权。此外,公司前三季营收、净利分别降 28.97%、40.34%,10 月 28 日股价跌 2.46%。尽管公司称生产正常,但管理层过渡、控股股东债务风险叠加业绩下滑,已引发市场对其治理稳定性与流动性的关注。
在阅读此文之前,麻烦您点击一下“关注”,如果您觉得内容不错,请积极进行讨论和分享,感谢您的参与,感激您的支持!
瑞茂通近期发生的董事长辞职及控股股东股权被冻结事件,反映出公司治理与财务层面的潜在风险。以下是基于公开信息的详细分析:
一、董事长辞职:管理层变动与实际控制人回归
1、辞职原因与背景
董事长李群立于 2025 年 10 月 28 日因“工作变动”辞去职务,离任后将就职于控股股东郑州瑞茂通供应链有限公司。李群立自 2025 年 1 月起担任董事长,此次变动可能与控股股东的战略调整相关。值得注意的是,李群立辞职后,公司实际控制人万永兴被提名为非独立董事候选人,若在 11 月 13 日临时股东大会上通过,将直接进入董事会。万永兴目前持有公司 2.88%股份,其回归可能强化控股股东对公司的掌控。
2、管理层稳定性与影响
李群立辞职后,其职责暂由本人继续履行直至新任董事长选出。尽管公司公告称“不会对生产经营产生不利影响”,但短期内管理层的过渡可能引发市场对战略连续性的担忧。此外,万永兴作为实际控制人直接参与治理,可能推动公司业务方向的调整,例如强化与控股股东的协同。
二、控股股东股权冻结:债务压力与法律风险
1、冻结详情与原因
控股股东郑州瑞茂通供应链有限公司于 2025 年 10 月 27 日被河北省邯郸市中级人民法院冻结及标记股份合计 2.24 亿股,占总股本 20.59%,涉及债权金额及执行费用 9.39 亿元。冻结原因为司法纠纷,但具体案由(如债务违约、合同纠纷等)未在公告中披露。截至目前,郑州瑞茂通及其一致行动人累计被冻结及标记股份占其持股总数的 32.5%,占总股本的 20.59%。
2、财务风险与市场影响
郑州瑞茂通此前已将 76.55%的持股质押,此次冻结叠加质押可能加剧其流动性压力。尽管公司强调“不会导致控制权变更”,但控股股东的债务问题若持续发酵,可能引发债权人对其剩余股份的追讨,进而影响公司股权结构稳定性。市场对此反应敏感,10 月 28 日公司股价下跌 2.46%,主力资金净流出 2422 万元。
三、公司经营与业绩:增长放缓与风险暴露
1、财务表现与业务挑战
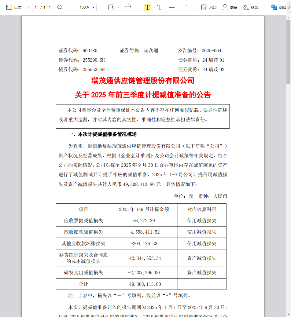
2025 年前三季度,公司营收 160.14 亿元(同比降 28.97%),净利润 7476 万元(同比降 40.34%),主要受业务毛利下降拖累。尽管期货衍生品业务盈利增加,但整体盈利能力下滑反映出传统大宗商品贸易面临的压力。此外,公司对外担保余额高达 152.33 亿元,若被担保人出现违约,可能进一步加剧财务风险。
2、供应链稳定性与战略调整
瑞茂通的煤炭、农产品等核心业务依赖全球化布局,但控股股东的股权冻结可能影响其与国际供应商的合作信任度。例如,公司与 ADM、路易达孚等国际粮商的合作若因股东信用问题受阻,可能冲击其南美大豆进口等关键供应链。不过,公司通过混改合资模式(如与陕西煤业成立陕煤供应链)增强了资源获取能力,短期内或能缓解部分风险。
四、市场反应与投资者关注点
1、股价波动与融资动态
10 月 28 日公司股价收于 4.75 元,较前一日下跌 2.46%,次日早盘进一步跌至 4.62 元。融资数据显示,10 月 28 日融资买入 1978 万元,融资余额 1.87 亿元,低于历史 50%分位,反映出投资者谨慎情绪。
2、后续风险点
债务纠纷进展:需关注邯郸中院对 9.39 亿元债权的处置结果,以及郑州瑞茂通是否能通过资产处置或债务重组解决问题。
股东大会表决:万永兴的董事提名能否通过临时股东大会,将影响公司治理结构。
监管问询与审计风险:若公司无法合理解释控股股东冻结对财务的影响,可能引发交易所问询或审计机构调整评级。
五、公司应对与未来展望
1、短期措施
公司已公告“生产经营正常”,并表示将持续披露相关进展。万永兴的提名若通过,可能推动管理层与控股股东的协同,例如优化债务结构或引入战略投资者。此外,公司需加强与债权人沟通,避免因冻结引发连锁反应。
2、长期挑战
瑞茂通需在控股股东风险与业务转型间找到平衡。一方面,需通过多元化布局(如拓展咖啡、可可等特色农产品贸易)降低对传统业务的依赖;另一方面,需强化风控体系,尤其是对关联交易和对外担保的管理,以重建市场信心。
总结
瑞茂通当前面临管理层过渡、控股股东债务危机及业绩下滑的多重压力。尽管公司强调运营正常,但投资者需警惕以下风险:控股股东股权进一步被处置、流动性危机传导至上市公司、以及战略调整不及预期。未来,债务纠纷的解决进展、股东大会对管理层的重塑,将成为观察公司能否化解危机的关键节点。
以上观点仅供参考,不构成任何投资建议!不足之处请多多包涵,欢迎加关注私信或评论区批评指正!
垂直产业互联网平台的供应链控制术:六大致命特征分析

