
10月31日,山西A股上市公司太原重工(600169.SH)披露重磅公告,因涉嫌信息披露违法违规,7年年度报告存在虚假记载等事项,公司收到山西证监局《行政处罚事先告知书》。
公告显示,山西证监局已对该案作出处罚决定,公司及12名相关责任人合计被罚1695万元,同时公司股票将被实施其他风险警示,自11月4日起A股简称变更为“ST太重”。
10月31日,太原重工报收2.78元/股,总市值93.05亿元。

来源:太原重工公告
01
7年年报存在虚假记载
此次处罚源于7月25日的立案调查。当时太原重工公告,因涉嫌信息披露违法违规,监管机构决定对公司立案调查,但未披露具体违规内容。此次公告,意味着该案已调查完毕。

来源:太原重工公告
违规事由可追溯至13年前的合作风电项目。
2012年,太原重工与黑龙江一公司合作开发黑龙江省杜尔伯特蒙古族自治县拉弹泡300MW风电工程项目。
约定由太原重工负责销售风力发电主机设备,总承包风电场工程,并提供项目建设资金。
通过提前确认收入、结转成本、少计业务收入及成本等方式,导致太原重工2014年至2018年、2020年和2021年年报存在虚假记载。
其中,2014年、2016年营业收入分别多计7.57亿元、7.52亿元,其他年份营收则不同程度少计。
来源:太原重工公告
此外,公司2020年非公开发行股票申请文件中引用的个别年度部分财务数据,也构成虚假记载。
依据《证券法》相关规定,山西证监局对太原重工责令改正并给予警告,处以800万元罚款;对时任太原重工董事长、副董事长、财务总监等12名相关责任人给予警告,合计罚款895万元。
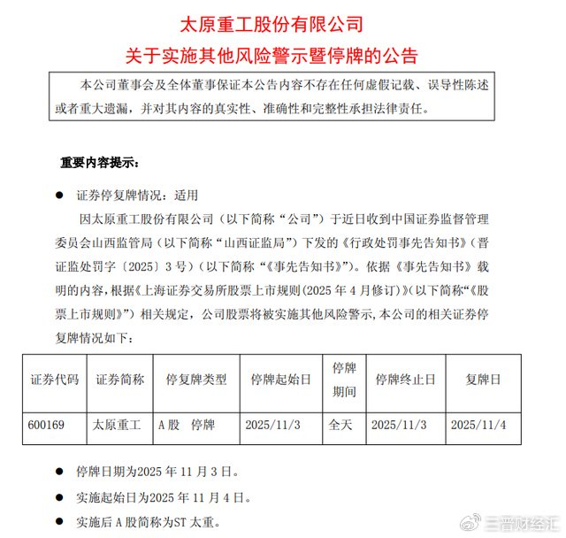
与此同时,根据《上海证券交易所股票上市规则(2025年4月修订)》相关规定,太原重工自11月4日起被实施其他风险警示,股票简称变更为“ST太重”。为配合此次调整,公司股票于11月3日停牌一日。
02
前三季度营利“双增”
资料显示,太原重工成立于1998年,同年在上交所上市,被誉为“中国机械行业第一股”。主营业务涵盖轨道交通设备、风力发电设备、矿山设备、起重设备等多个领域,控股股东为太重集团。
近三年,太原重工业绩呈现改善趋势,营收持续增长,净利润略有波动。2022年至2024年,太原重工实现营收分别为80.4亿元、83.71亿元、92.49亿元;归母净利润分别为2.16亿元、1.85亿元、1.95亿元。
10月31日,太原重工同步发布了2025年三季报。公司前三季度业绩表现亮眼,实现营收70.28亿元,同比增长9.98%;归母净利润为8506.35万元,同比增长21.8%;扣非净利润1442.91万元,同比激增1556.83%。

来源:太原重工三季报
太原重工解释,扣非净利润大幅增长主要得益于本期批量产品营业收入增加、产品毛利提升,进而推动归属于上市公司股东的净利润增长。
值得关注的是,作为太原重工的控股股东,太重集团近两年两次推出增持计划。
2024年10月30日至2025年7月23日期间,太重集团累计增持公司股份4828.64万股,占公司总股本的1.44%,累计投入资金达1.2亿元。
7月25日太原重工被立案调查当日,太重集团再次宣布,计划在接下来12个月内增持公司股份,金额不低于8000万元,不超过1.6亿元,以彰显对公司未来发展信心。
近年来,太原重工围绕“高端化、智能化、绿色化、国产化”战略方向推进业务转型,重点聚焦轨道交通装备、采矿设备等核心领域,同时逐步收缩低效业务,优化资源配置。
科技创新上,旗下太原重工轨道公司成为世界一流、行业唯一、山西首家卓越制造“灯塔工厂”;技术研发上,高性能重载超大型炼钢转炉倾动系统实现了国产化替代,填补了300吨及以上超大型炼钢转炉倾动装置的国内空白;市场拓展上,签订加拿大550 吨铸造起重机项目,实现起重设备在欧美发达国家出口零的突破。
针对此次处罚,太原重工明确表示,截至公告披露日,公司生产经营正常推进;涉事项目已于2021年完工,相关项目资产在2024年已全部剥离,风险已完全出清,不会对公司未来生产经营产生影响。
公司同时向广大投资者致歉,表示将积极落实监管要求,采取有力措施尽快消除相关事项带来的影响。
一纸处罚给上市公司敲响了治理警钟,随着处罚落地,相关风险出清,太原重工得以轻装上阵。叠加前三季度业绩基础,以及控股股东增持释放的信心,企业有望进一步优化资源配置,持续推进战略转型。