(报告出品方/分析师:中邮证券周豫任雯萱)
1 天坛生物:国内血制品企业龙头
1.1、血制品龙头,央企股东、背靠国资
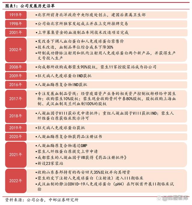
公司由北京所于1998年成立并在上交所挂牌交易,是国内最早开始从事血液制品工业化生产的企业之一。

经历数十年发展积淀,是国内从事血液制品研发、生产、销售业务厂商中的龙头企业。“蓉生”、“上生”、“武生”、“兰生”、“卫士”等公司产品品牌均在当地拥有较高的认知度。
公司浆站数量及年采浆规模均保持国内领先,截至2022年中报,公司拥有单采血浆站(含分站)总数达82家,其中在营单采血浆站(含分站)数量达58家;2021年全年实现采集血浆1,809吨,2022年上半年单采血浆站采集血浆1,015吨。

公司实控人国药集团、控股股东中国生物具备强大的综合资源优势。
公司实际控制人国药集团是由国务院国资委直接管理的中国规模最大、产业链最全的医药健康产业集团,以预防、治疗和诊断护理等健康相关产品的分销、零售、研发及生产为主业。
公司控股股东中国生物最早是由隶属于卫生部的北京、长春、成都、兰州、上海、武汉六个生物制品研发所联合组建而成,为我国产品最全、规模最大,集科研、生产、销售为一体的综合性生物制药企业集团之一。

公司董事会和经营层多位成员是血液制品行业的资深专家,在各行业协会及委员会担任重要职务。

1.2、通过业务整合集中资源发展血制品业务
公司于2017年剥离疫苗业务相关资产,集中优势资源专注血液制品的研发、生产。
2016年,中国生物做出承诺:为减少系统内其他企业与天坛生物之间的同业竞争、将天坛生物打造为中国生物下属唯一的血液制品业务平台,将下属经营血液制品业务的主要资产以作价入股天坛生物成都蓉生等方式转入上市公司,同时,天坛生物把下属经营疫苗资产业务的相关资产的控制权转移给中国生物。
2017年相关重大资产重组基本实施完成:公司以现金向中国生物出售北生研100%的股权并以现金向中国生物出售长春祈健51%的股权;公司的控股子公司成都蓉生以现金向中国生物购买贵州中泰80%的股权;天坛生物向中国生物现金收购成都蓉生10%的股权;成都蓉生以其自身股权作为对价支付方向上海所、武汉所及兰州所收购上海血制、武汉血制及兰州血制100%的股权。

公司目前主营产品全部为血液制品,是目前国内血制品企业中产品线最丰富的厂商。
公司当前共计拥有人血白蛋白、人免疫球蛋白、人凝血因子等三大类、14个品种、72个血液制品生产文号,从批签发批次数角度看,主要产品为人血白蛋白、静注人免疫球蛋白(pH4)、人凝血酶原复合物、人凝血因子Ⅷ、破伤风人免疫球蛋白,另外还有狂犬病人免疫球蛋白、乙型肝炎人免疫球蛋白、冻干静注乙型肝炎人免疫球蛋白(pH4)、人免疫球蛋白、组织胺人免疫球蛋白、人纤维蛋白原等。

业务整合后,公司业绩复合增速提升。
公司 2008年至2017年,营业收入由6.83亿元增长至17.65亿元,年复合增长率11.1%;不考虑2017年重组带来的7.82亿元投资收益,公司净利润由1.33亿元增长至4亿元,年复合增长率13%。
经历重大资产重组后,公司营业收入增长至2021年的41.12亿元,2017年至2022年年复合增长率23.5%;净利润增长至7.6亿元,2017年至2022年年复合增长率17.4%。
虽然业务整合后,毛利率较高的疫苗业务相关资产被剥离,公司整体销售毛利率略有下降(由2017年之前毛利率几乎超过50%降至2017年后都低于50%),但整体上销售净利率没有出现下降,反而有小幅回升(自2018年后稳步上升)。

为进一步提高血浆的利用率、降低成本,同时丰富产品矩阵、为业绩增长寻找新的突破点,公司注重推进研发投入。
2018年~2021年,公司研发投入总额占营业收入比例由3.59%提高到7.83%,逐步超越行业均值,且研发投入的资本化程度较高。公司以儿童用药、老年人用药、罕见病用药等治疗领域为主要研究方向,重点布局高浓度人免疫球蛋白、特异性人免疫球蛋白、血源性凝血因子、重组凝血因子、微蛋白制剂等新产品,在重组凝血因子类和免疫球蛋白类产品研发领域国内同行业的领先。

2 双重禀赋保证原料血浆供应
2.1、行业禀赋:政策监管打造壁垒
与欧美地区相比,国内血制品行业的集中度依旧有待提升。在血液制品行业发展过程中,世界范围内陆续发生血制品安全事件,各国政府逐渐加强了监管,美国早在1957年就成立了国家血液交易所下属的检查和认证委员会,以监督血库标准的实施。

加之企业的兼并重组,全球主要血液制品企业从上世纪70年代的102家减少到不足20家(不含中国),其中美国5家,欧洲8家,且营收排名前五位企业的市场份额占比为80%—85%,行业集中度凸显。
GRIFOLS(351个)、CSL(277个)、OCTAPHARMA(160个)和武田(140个)的浆站数量占到全球浆站数量的近70%,采浆量达到70%以上。
据MRB统计,2018年全球共有约76家血制品企业,其中产量占全球35%份额的北美地区仅有9家血制品厂商;产量占全球37%份额的欧洲地区有21家血制品厂商;相比之下,产量占全球27%份额的亚太地区,厂商数量多达39家,其中中国地区区域性的小型厂商占多数。
为保证血制品供应过程的安全性,政策在总量控制、流通控制、生产质量等方面对血制品行业的监管在不断完善,有助于推动血制品行业规范性、集中度不断提升。
一、总量控制:
为了规范血浆的采集、提高血液制品的安全性,国家从血液制品进口、血液制品生产企业的资质、血浆采集以及浆站的建设等多方面对血液制品行业的总量进行了限制。
(1)严控血液制品进口:1985年开始国家禁止除人血白蛋白以外的血液制品的进口,2002年起禁止从疯牛病疫区进口人血白蛋白;2007年11月开始允许进口重组类人凝血因子产品。除此之外,截至目前未开放其它血液制品的进口。
(2)限制企业资质:血液制品生产企业必须达到《药品生产质量管理规范》规定的标准,经国家相关监管部门审查合格后,才可从事血液制品的生产活动;2001年5月国务院办公厅发布《国务院办公厅关于印发中国遏制与防治艾滋病行动计划(2001—2005年)的通知》,提及为保证血液及其制品安全,实行血液制品生产企业总量控制,从2001年起,不再批准新的血液制品生产企业。
(3)限制浆站建设:1996年12月发布的《血液制品管理条例》规定:健康人血浆的采集须通过单采血浆站进行,而单采血浆站需取得由省级政府卫生行政部门核发的《单采血浆许可证》才能进行采浆活动,且在一个采血区域内只能设置一个单采血浆站;2012年,卫生部《关于单采血浆站管理有关事项的通知》,对血液制品生产企业申请设置新的单采血浆站增强了管理;2016年,卫计委发布《关于促进单采血浆站健康发展的意见》,严格新增单采血浆站设置审批,向研发能力强、血浆综合利用率高、单采血浆站管理规范的血液制品生产企业倾斜。
二、市场流通控制:
为了保证血液制品流通过程的安全、有效,国家通过加强规范生物制品的批签发过程,严格管控血液制品上市销售或进口;通过禁止血液制品网上销售及委托生产,进一步加强管理。
(1)严格管控血液制品上市销售或进口:2017年12月20日国家食品药品监督管理总局发布了修订后的《生物制品批签发管理办法》,以加强生物制品监督管理,规范生物制品批签发行为,保证生物制品安全、有效。未通过批签发的产品,不得上市销售或者进口。
(2)禁止血液制品网上销售及委托生产:2019年12月1日新修订的《中华人民共和国药品管理法》开始施行,明确了一定条件下,允许网络销售处方药,但疫苗、血液制品等国家实行特殊管理的药品不得在网络上销售;允许药品上市许可人委托其他企业进行药品生产和经营工作,但血液制品等不得委托生产。
三、生产质量控制:
为了提升血液制品的产品质量,保障献血浆者身体健康,国家对浆站的建设、运行、管理都提出了更严格的监管要求。
(1)对企业生产运营提出更高规范:2020年6月30日,国家药品监督管理局发布《<药品生产质量管理规范(2010年修订)>血液制品附录修订稿的公告》,对血液制品企业生产管理负责人、质量管理负责人和质量受权人的资质要求有了提升;要求企业定期开展实验室能力评估;要求企业对所有投料生产用原料血浆留样,对血浆留样量提出具体规范要求。
(2)对浆站质量管理提出更高规范:国家卫健委发布了一系列通知,进一步规范单采血浆站全面质量管理,保障血浆质量和献血浆者安全:2021年9月2日发布关于印发献血浆者须知(2021年版)的通知;2021年12月10日发布关于印发单采血浆站基本标准(2021年版)的通知;2022年3月2日发布关于印发单采血浆站质量管理规范(2022年版)的通知。
在政策强监管的环境下,国内血液制品行业的集中度逐渐提升,目前正常生产经营的企业数量维持在约26家。随着监管加强,国内血制品行业集中度将进一步提升,龙头效应愈加显著。
2.2、自身禀赋:国资背景助力新浆站获批
公司拥有国资背景,政策优势显著,在新建浆站和新药申报等方面拥有显著差异化优势。
近几年对血制品行业的监管以及对新批浆站审批要求的升级提高了新浆站获批的难度。
由此,企业往往在优势区域申报新的浆站,浆站分布较为集中;但公司控股股东中国生物最早是由隶属于卫生部的北京、长春、成都、兰州、上海、武汉六个生物制品研发所联合组建而成,为我国产品最全、规模最大,集科研、生产、销售为一体的综合性生物制药企业集团之一。
借助国资背景的优势,在全国多个地区均有浆站分布,新批浆站受区位影响较小,在手浆站数量行业第一,每年至少新增2~3个在营浆站。
2022年,公司新设浆站3家,共计拥有单采血浆站(含分站)总数达85家,其中在营单采血浆站(含分站)数量达60家,在营浆站数及在建浆站数远超同行业其他公司。
若按往年公司浆站建设速度,2023年公司或有3家甚至更多浆站投入运营,为业绩增量带来远超行业水平的弹性。

公司新增3600吨产能生产基地建设中。
为实现可健康持续发展,进一步扩大生产规模,成都蓉生在成都天府国际生物城园区投资新建永安血液制品生产基地,上海血制在云南省滇中新区投资新建云南项目,兰州血制在兰州市国家高新技术开发区投资新建兰州项目,上述三个血液制品生产基地设计产能均为1200吨,产品包含白蛋白、球蛋白和因子类产品,目前永安厂区已开始投产,未来随着云南项目和兰州项目逐步建成投产,公司将拥有三个单厂投浆能力超千吨的血液制品生产基地,并发挥协同效应。
2.3、行业进入去库存周期,产量优势凸显
从供给端看,2023年血制品行业可能存在海内外供给紧张的情况。国产血制品市场占比上升,可能进入去库存周期。公司由于在手浆站数量有差异化优势,采浆量弹性较大,在去库存周期中优势凸显。
2022年底至2023年初,新冠感染人数的增加将影响国内采浆量,可能减少2023年成品血制品供应量。2022年底,国内各地出现放开后新冠感染达峰,国内血库告急,主要原因是受疫情、寒潮降温等不利因素影响,街头无偿献血人数急剧下降,团体献血活动被迫停滞。疫情、寒潮降温同样会对浆站运营产生负面影响。同时,献浆人员如有感冒、发烧、腹泻等身体不适的情况应延缓献血浆。
此外,进口白蛋白供给维持下降趋势,叠加海外本土血制品供应紧缺,短期内进口白蛋白供给难以出现修复。从欧美国家年度献浆数据及近五年国内的白蛋白批签发数据可以看出来,虽然2020、2021年都存在海外献浆量下降的情况,但国内进口白蛋白数量不降反增。
而2022年,进口白蛋白批签发批次同比下降11%,全球三年疫情以来,进口白蛋白供给首度出现下降。细化到各进口厂商,除百特、奥克特珐玛同比增长外,其他几家维持不变或有显著下降。
特别是进入下半年,除基立福外,各进口厂商批签发数据同比下降趋势加剧。观察全球血制品供给量最大的美国当地供需关系,可以发现,受疫情影响,欧美地区连续两年出现采浆量下降,叠加血制品生产周期,当前美国仍处于血制品供给相对紧缺状态。
据美国ASHP基金会统计,截至12月,5%规格的白蛋白有四家制药商延期交货,其中武田制药表示,商品短缺也由需求增加导致。由此可以推出:①2023年,国内进口白蛋白供应量不会快速反弹;②参考美国,国内放开后依旧会面临阶段性的血制品紧缺。


从需求端看,放开后诊疗量增加,叠加部分地区将人血白蛋白列入新冠临床治疗药品名单,临床上对血制品需求回暖。
部分地区疫情防控部门将静注人免疫球蛋白列入新冠肺炎治疗药品指导性目录建议清单,用于辅助新冠确诊病例特别是危重症的治疗。
根据《柳叶刀》杂志发表的文章,2020年武汉金银潭医院确诊的99例2019-nCoV肺炎治疗中27%的患者接受了静丙治疗。
2021年初,《免疫学前沿》杂志近日发表了来自中国医学科学院北京协和医院感染内科主任李太生教授团队,针对重型新冠肺炎患者治疗方案的多中心回顾性研究结果。
该研究对比了26位接受大剂量静脉注射免疫球蛋白治疗患者和89位接受常规标准治疗患者的预后数据。
结果显示,对重型新冠肺炎患者,在发病14天内静脉注射大剂量免疫球蛋白,可降低患病28天时的死亡率。
防控放开后,医院的诊疗量会不断增加,进一步推动临床上对血制品的需求量上升。对照2020-2022.6的封控指数(stringency index)以及公立医院、民营医院诊疗人次可以发现,防控紧张程度的降低几乎都伴随着诊疗人数的上升。
我们认为在本次全面放开后,医院端对血制品需求量的增加会再度上升,从而在需求端催化血制品行业基本面改善。

3 工艺改造+新品研发改善盈利能力
白蛋白和免疫球蛋白制品主要是从健康人血浆中分离提纯,凝血因子制品有从健康人血浆中分离的,也有通过重组DNA技术制备的。

低温乙醇法是目前最常用的血浆蛋白分离方法。白蛋白、免疫球蛋白和凝血因子VIII等多是用该方法分离提取的。

国内与全球血制品行业产品结构存在较大差异。
目前国际上大规模生产和推广应用的血液制品主要有三类:白蛋白制剂、免疫球蛋白制剂(包括肌注、静注和各种特异性免疫球蛋白)以及凝血因子制剂。
在全球范围内,免疫球蛋白的市场是最大的,原因一是免疫球蛋白可以在多种情况下的使用,包括自身免疫性疾病、炎症性疾病以及原发性和继发性免疫缺陷;原因二是近些年全世界免疫学相关研究的激增。而在国内,受血制品进口限制影响,人血白蛋白市场起步最快,发展较为成熟,市场份额占主要地位,其中进口产品又占比过半。
免疫球蛋白制剂、凝血因子制剂在国内的发展仍处于起步阶段。

企业生产的血液制品品种越多,越有助于改善血浆利用率,吨浆利润上涨弹性越大。
血液中有150余种蛋白及因子,国外大型企业能够使用层析法分离20多种产品,我国血液制品企业的血浆提纯水平和综合利用水平较低,处于第一梯队的企业只能分离10-12种,一般企业只能分离3-4种。公司目前主营11种血制品产品,品种数目在国内处于第一梯队,吨浆利润有较大的提升空间。

通过对比上市血制品公司的吨浆利润以及产品结构可以发现,产品的吨浆利润贡献情况是:凝血因子类>免疫球蛋白>白蛋白。
公司产品线完整,通过优化产品结构、改造生产工艺、研发扩充产品线等调整,吨浆利润有较大的上涨弹性。

从批签发批次数看,公司目前主要的产品为白蛋白、静丙。
2022年,公司的人凝血酶原复合物、破免两款吨浆利润相对较高的产品批签发同比呈现高增速,或有利于推动公司吨浆利润提升。

3.1、量价优势产品:人血白蛋白
人血白蛋白(HAS)是一种细胞外血浆蛋白,系由健康人血浆,经低温乙醇蛋白分离法分离纯化,并经加温灭活病毒后制成。目前,人血白蛋白的收率在2400-3000瓶/吨血浆,提取率占总白蛋白的60-70%。白蛋白是血浆中含量最高的血浆蛋白(~60%,40g/L);它的主要功能是维持胶体血浆渗透压。最重要的是,HSA是一种高度通用的蛋白质,具有配体结合和转运等多功能特性。
HSA在临床上广泛用于治疗多种疾病,主要用于:
(1)治疗失血、创伤和烧伤等引起的休克;(2)治疗脑水肿及损伤引起的颅压升高;(3)治疗肝硬化及肾病引起的水肿或腹水;(4)预防和治疗低蛋白血症;(5)治疗新生儿高胆红素血症;(6)用于心肺分流术、烧伤及血液透析的辅助治疗和成人呼吸窘迫综合症。

国内各血制品厂商基本都参与生产、销售人血白蛋白。公司产品与同类竞品相比,存在量、价双重优势,国产白蛋白龙头地位显著。
进口白蛋白与国产白蛋白不存在明显价差,12.5g/瓶规格的进口白蛋白价格更是明显低于国产白蛋白。公司各类白蛋白产品的最新中标价,除 12.5g/瓶规格略低于各厂商均价,其他各类规格的白蛋白产品中标价均高于平均价。

公司白蛋白产品的批签发量处于国产产品中的领先地位。
在国内血制品供给相对紧张的时期,国家放开了人血白蛋白产品的进口,因此该市场在国内发展的最为成熟,进口白蛋白占比常年超过国产白蛋白,且市占率有逐年增加的趋势。在国产白蛋白中,公司批签发批次数占比最高,市场份额处于领先位置。

2022年,公司白蛋白批签发次数相比2021年增加55批次,同比+17%。
面临2022年进口白蛋白供给量持续下滑的局势,公司确保了白蛋白产品的供应量增长,巩固了已有的优势地位以及规模效应,加速了库存商品的周转,有利于公司收入结构、盈利能力的进一步改善。结合我们估算的公司 2021~2022年采浆量增速,白蛋白产品销售收入可能在公司营收占比中进一步提升。
3.2、量价优势产品:静注人免疫球蛋白(pH4)
静注人免疫球蛋白(pH4)(含冻干剂型):系由健康人血浆,经低温乙醇蛋白分离法分离纯化,去除抗补体活性并经病毒去除和灭活处理制成。主要用于治疗原发性免疫球蛋白G缺乏症,如X联锁低免疫球蛋白G血症,常见变异性免疫缺陷病,免疫球蛋白G亚类缺陷病等;治疗继发性免疫球蛋白G缺陷病,如重症感染,新生儿败血症,婴幼儿毛细支气管炎等;治疗自身免疫性疾病,如原发性血小板减少性紫癜,川崎病等。

在持续扩张的静丙市场中,公司同样拥有显著的量、价优势。
中标价格角度看,公司各类静丙产品的最新中标价,除5g/瓶规格低于各厂商均价,其他各类规格的静丙产品中标价均接近或高于平均价。特别是1.25g/瓶规格的产品,公司拥有最高中标均价。

批签发量角度看,公司静丙产品同样处于领先地位。
2018年~2022年,静丙市场规模持续增长,以批签发批次数为计算口径,市场由2018年共获批724批次增长至2022年共获批1053批次,CAGR为9.8%。其中,公司在市场规模扩张过程中由批签发批次数计算的市占率有小幅下滑,但仍保持占比最高。

公司还在积极布局特异性免疫球蛋白类产品。
特异性免疫球蛋白是用具有高效价的特异性抗体血浆为原料制备的免疫球蛋白制剂,与标准免疫球蛋白的制备工艺相同,只是采用的原料血浆不同。
血浆来源有患某种疾病的病人恢复期具有高效价抗体的血浆。以及对健康献血者进行超免疫注射,即注射疫苗使受注者产生抗体,用单采血浆术获得含有特异性抗体的血浆。有抗甲型、乙型肝炎和抗风疹、抗牛痘一带状疙疹、抗破伤风、抗狂犬病、抗一D等多种免疫球蛋白。分为肌肉注射和静脉注射两种。特异性免疫球蛋白由于其内含高效价的特异性抗体,防治专一疾病比标准免疫球蛋白疗效好。
2022年,部分地区疫情防控部门将COVID-19静注人免疫球蛋白列入新冠肺炎治疗药品指导性目录建议清单,用于辅助新冠确诊病例特别是危重症的治疗,推动了院内、院外静丙需求量上涨。
根据《柳叶刀》杂志发表的文章,2020年武汉金银潭医院确诊的99例2019-nCoV肺炎治疗中27%的患者接受了静丙治疗。
2021年初,《免疫学前沿》杂志近日发表了来自中国医学科学院北京协和医院感染内科主任李太生教授团队,针对重型新冠肺炎患者治疗方案的多中心回顾性研究结果。该研究对比了26位接受大剂量静脉注射免疫球蛋白治疗患者和89位接受常规标准治疗患者的预后数据。结果显示,对重型新冠肺炎患者,在发病14天内静脉注射大剂量免疫球蛋白,可降低患病28天时的死亡率。
2021年,武汉血制的静注COVID-19人免疫球蛋白(pH4)全球率先获得国内《药物临床试验批准通知书》和阿联酋《临床试验批件》并在阿联酋开展II期临床试验。
3.3、人凝血酶原复合物:获批后快速放量,2022年高增长
凝血因子是参与血液凝固过程的各种蛋白质组分。它的生理作用是,在血管出血时被激活,和血小板粘连在一起并且补塞血管上的漏口。这个过程被称为凝血。整个凝血过程大致上可分为两个阶段,凝血酶原的激活及凝胶状纤维蛋白的形成。它们部分由肝生成。
世界卫生组织按其被发现的先后次序用罗马数字编号,有凝血因子Ⅰ、Ⅱ、Ⅲ、Ⅳ、Ⅴ、Ⅶ、Ⅷ、Ⅸ、Ⅹ、Ⅺ、Ⅻ、Xlll等,因子XIII以后被发现的凝血因子,经过多年验证,认为对于凝血功能,无决定性的影响,不再列入凝血因子的编号。

人凝血酶原复合物系由健康人血浆,经分离、提纯,并经病毒去除和灭活处理、冻干制成。主要用于治疗先天性或获得性凝血因子II、VII、IX、X缺乏的乙型血友病和凝血因子II、 VII、IX、X缺乏导致的出血症状。
公司的人凝血酶原复合物产品上市后快速放量。2021年4月,成都蓉生完成了《药品生产许可证》生产范围的变更,由血液制品(人凝血酶原复合物)(仅限注册申报使用)变更为血液制品(人凝血酶原复合物),规格为300IU(15ml)/瓶,并通过了药品GMP符合性检查。变更当年即获14批次的批签发,2022年,批签发增长至29批次,市占率提升至11.2%,销售规模快速扩大。

3.4、人凝血因子VIII:重组产品完成临床试验
人凝血因子VIII系由健康人血浆,经分离、提纯,并经病毒去除和灭活处理、冻干制成。
本品对缺乏人凝血因子VIII所致的凝血机能障碍具有纠正作用,主要用于防治甲型血友病和获得性凝血因子VIII缺乏而致的出血症状及这类病人的手术出血治疗。

上海血制2018年获得了人凝血因子VIII的药品批件,但一直未安排生产。2021年,成都蓉生研发的200IU(10ml)/瓶规格的人凝血因子VIII产品获批上市,公司人凝血因子VIII批签发量及市占率开始爬升。然而,相比重组人凝血因子Ⅷ,血源性的人凝血因子Ⅷ定价相对较低。


重组人凝血因子产品、长效制剂将是行业的重要补充,是血制品行业产品演化的必然趋势。
基因重组产品的优势有:
1)具有更好的安全性及质量稳定性,2)产量不受原料血浆的限制。
研究发现,基因重组产品更容易产生抑制物,血源性凝血因子产品仍占到欧美主流市场30%左右的份额;人免疫球蛋白类产品本身为多种抗体的混合物,抗体多样性较高,且与人种及地域高度相关,开发广谱的重组抗体难度较大。
目前市场上基因重组产品有重组人凝血因子FVII、FVIII、FIX和重组人血白蛋白等。此外,由于凝血因子类产品的半衰期较短,从预防角度,要维持血友病人血浆中具有治疗作用的最低水平的因子浓度需隔天用药(血友病A),或每两天用药一次(血友病B),患者用药的依从性较差。
因此,长效制剂的优势有:可以延长产品的半衰期,提高患者的用药依从性。
成都蓉生的注射用重组人凝血因子VIII完成成人及青少年(≥12岁)人群的临床试验并获得总结报告。重组人凝血因子产品中,目前国内仅有神州细胞一家获批上市销售重组人凝血因子VIII,其他均为进口产品。国内重组人凝血因子类产品研发管线中,共有约6家进入临床III期试验阶段。

3.5、破免、狂免市场稳定
免疫球蛋白在人体内根据结构的不同分为5种,分别为IgG、IgA、IgM、IgD和IgE。免疫球蛋白具有抗菌、抗病毒和抗毒素的作用,对机体有一定保护作用。
破伤风人免疫球蛋白系由含高效价破伤风抗体的健康人血浆,经低温乙醇蛋白分离法分离纯化,并经病毒去除和灭活处理制成。
主要用于预防和治疗破伤风,尤其适用于对破伤风抗毒素(TAT)有过敏反应者。狂犬病人免疫球蛋白系由含高效价狂犬病抗体的健康人血浆,经低温乙醇蛋白分离法分离纯化,并经病毒去除和灭活处理制成。主要用于被狂犬或其他携带狂犬病毒动物咬伤、抓伤患者的被动免疫。二者都是用于对暴露后伤情较为严重的患者进行免疫治疗。

在破免市场,公司产品定价接近行业平均水平;以批签发批次数计算,2018年~2022年公司产品市占率呈下降趋势。2022年,行业总量小幅增长的同时,公司市占率有所提升。

公司在狂免市场占比较小,不足5%;产品定价方面,公司产品低于行业平均水平。

4 业绩弹性:采浆量×血浆利用率×市占率×血制品价格×净利率
4.1、采浆量:在手浆站数量领先,国资背景促进新浆站获批
前文提到,公司的在营浆站数及在建浆站数远超同行业其他公司。截至报告撰写日,公司在营浆站数增加至61家,仍有21家浆站在建,若按往年建设速度,2023年公司或有3家甚至更多浆站投入运营,为业绩增量带来远超行业水平的弹性。
同时,公司拥有国资背景,政策优势显著,配合“十四五”浆站规划放量,公司在手浆站数量有望进一步增加。
“十四五”期间,多地起草新增浆站规划:内蒙古自治区卫健委起草了《内蒙古自治区单采血浆站设置规划(2022-2025年)(征求意见稿)》,2022-2025年全区规划设置10个单采血浆站。云南省卫健委制定了《云南省单采血浆站设置规划(2021—2023年)》,计划在前期开展试点的基础上,全省共设置单采血浆站19个(含2个试点单采血浆站)。
吉林省卫生健康委关于印发《吉林省单采血浆站设置试点工作方案》的通知,规划在长春市辖区内设置2家单采血浆站作为试点。全国新增浆站规划数量超过30家,公司有望凭借国资背景顺利拿下其中部分批件,进一步增加原料血浆的供应。

4.2、血浆利用率:工艺改造,产能建设,新品研发
公司内部不断更新产品批件,凝血因子类产品快速放量。
2021年9月,成都蓉生研制的“人凝血因子VIII”获得国家药品监督管理局签发的《药品注册证书》,同时相关生产场地已通过药品GMP符合性检查,并获得了四川省药品监督管理局签发的《药品GMP现场检查结果通知书》(川2021076)。
此前,国药集团上海血制已有200IU/瓶规格的批件,但公司并无相关生产及批签发。2020年12月,成都蓉生收到药监局签发的《药品注册证书》,人凝血酶原复合物(300IU(15ml)/瓶)获得药品注册证书。获得批件后,公司两类凝血因子产品快速放量。
为解决扩能和新开发产品上市问题,成都蓉生投资建设天府生物城永安血制建设项目。
2022年8月,公司公告,经过生产许可申报、注册申报、GMP符合性检查等工作,成都蓉生完成了产品人血白蛋白、静注人免疫球蛋白(pH4)的生产场地等变更工作,并取得相关证书。成都蓉生原有生产厂区设计投浆能力为800吨/年,永安厂区设计投浆能力增加至1200吨/年。
成都蓉生永安厂区开始正式投产,后续将持续推动其他品种的生产场地变更工作,尽快实现已有文号产品在永安厂区的产业化生产,具体时间存在不确定性。同时,除已投产的永安厂区外,为进一步扩产,上海血制在云南省滇中新区投资新建云南项目,兰州血制在兰州市国家高新技术开发区投资新建兰州项目,新增2400吨产能生产基地建设中。
公司新品研发不断推进,有利于进一步提高血浆利用率。
截至2022年中报,公司4项完成临床研究项目成都蓉生注射用重组人凝血因子VIII、静注人免疫球蛋白(pH4)(层析工艺,10%浓度)、人纤维蛋白原和兰州血制人凝血酶原复合物提交上市注册申请;4项临床试验项目成都蓉生皮下注射人免疫球蛋白、静注巨细胞病毒人免疫球蛋白(pH4)、注射用重组人凝血因子VIIa,上海血制人纤维蛋白原进展顺利。
4.3、市占率:积极拓展销售终端
公司坚定不移推进终端医院网络建设,扩大进入终端的数量和比例,根据医院的学术影响力对医院进行分类,加强重点区域核心医院的进入和推广工作。截至2022年中报,公司覆盖销售终端总数达21,543家,同比增长9.08%,其中药店覆盖8,487家,同比增长15.90%;医疗机构覆盖13,056家,同比增长6.61%,已基本覆盖除港澳台地区外的各省市地区主要的重点终端,终端数量持续位居国内领先地位。
4.4、血制品价格:供给紧缺推高院外定价
短期,2022年底~2023年初,药店抢购白蛋白以及静丙的行为推高了终端价格,这种涨价是渠道行为,不会马上传导到生产厂家的出厂价。
中期,据我们前文的分析,2023年国内可能存在血制品紧缺的情况,结合终端涨价,2023年可能迎来血制品价格上调。
4.5、净利率:高吨浆利润产品放量
我们在前文提及,产品的吨浆利润贡献情况是:凝血因子类>免疫球蛋白>白蛋白。公司产品线完整,通过优化产品结构、改造生产工艺、研发扩充产品线等调整,吨浆利润有较大的上涨弹性。观察公司2022年产品批签发情况,人凝血酶原复合物批签发批次同比增长107%,破免批签发批次同比增长21%。
血制品公司常规的采浆、生产周期约为半年至1年,公司2021年采浆量同比增长6%。因此,公司本年度高吨浆利润产品批签发增速超过了采浆量的增速,净利率有上涨动力。

5 业绩预测及估值
5.1、关键假设
公司营收端的基础增速可以依据采浆量增速做大致推算。截至报告撰写日,公司在营浆站数达到61家,有24个浆站已拿到批件但尚未投入运营。批件的增加以及“十四五”各地新增大量浆站规划,可能推动公司拿浆站速度加快。
新浆站获批设立后,约有2~3年的建设周期,结合2021年公司新获浆站23家,预计2023、2024年或将有大量新增在营浆站。
假设2023~2025年每年分别新增营浆站8/9/5个,且平均单浆站采浆量维稳。

5.2、收入拆分及盈利预测
按公司的产品线分别进行盈利预测:
1)人血白蛋白:公司人血白蛋白在国产产品中市占率第一,未来国产白蛋白有望在维持现有增速的基础上,逐渐推进国产替代+开发海外市场,同时由于供需紧平衡,一旦出现需求超额增加的事件就有可能推动白蛋白院外终端价格上涨。而公司将凭借规模优势,享受院外市场涨价以及市场规模扩大带来的增速提升。
假设公司白蛋白销售额增速略高于采浆量增速,2022-2025年销售收入分别为1612/1819/2037/2281百万元,同比增速7%/13%/12%/12%。
2)免疫球蛋白类:在各类免疫球蛋白产品中,静丙的应用场景最为广泛,因此上涨弹性最高。狂免、破免的销量受每年犬伤、外伤门诊人数影响,市场规模较为稳定且增速略低于静丙。
假设公司静丙销售额增速随着市场教育的进行逐步超过白蛋白,2022-2025年销售收入分别为1947/2183/2470/2767百万元,同比增速4%/12%/13%/12%;狂免2022-2025年销售收入分别为93/99/106/116百万元,同比增速-40%/6%/7%/9%;破免2022-2025年销售收入分别为310/343/379/419百万元,同比增速7%/7%/7%/6%。
3)凝血因子类:公司凝血因子类产品上市较晚,但上市后快速铺开,随着早期市场开发的不断推进,需求释放,这类产品的增速可观。
人凝血酶原复合物2022-2025年销售收入分别为141/254/406/629百万元,同比增速96%/80%/60%/55%;纤原2023-2025年销售收入分别为70/150/280百万元,同比增速114%/87%;八因子2022-2025年销售收入分别为91/165/264/397百万元,同比增速7%/81%/60%/50%。
4)毛利率及净利率:随着高吨浆利润产品占比逐步上升,公司毛利率、净利率有着向上改善的空间。

5.3、可比公司及总结
选取行业中与天坛生物业务相近的派林生物、博雅生物2家公司,2022-2024年2家公司的平均PE分别为34/29/24X。
公司凭借国资背景,经历资产重组,成为目前国内血制品龙头之一。不仅在浆站数量、采浆量上领先行业水平,在手血制品药品批件也是行业最全之一。
综上,我们预测公司2022/23/24年营收为42.66/50.16/59.09亿元,归母净利润为 8.78/10.23/12.15亿元,对应PE为44/38/32X。

风险提示
市场推广不及预期的风险
公司凝血因子类产品批件逐步完善,但这类产品在国内市场教育仍处于初步阶段,后续产品推广情况具有不确定性。
临床试验进展不及预期的风险
公司目前有多款产品处于临床研发阶段,若临床试验进展不及预期甚至临床试验失败,都有可能影响到公司后续的业绩增长。
新浆站建设进度不及预期风险
公司目前有接近20个获批浆站还在建设中,后续在建浆站的投放速度将直接影响公司业绩表现。
其他可能影响公司正常生产经营的风险