chaguwang.cn-查股网.中国
查股网.CN
金健米业(600127)内幕信息消息披露
 
个股最新内幕信息查询:    
 

金健米业空转贸易虚增营收背后:虚增年份部分国企高管薪酬暴涨60%

http://www.chaguwang.cn  2026-03-13  金健米业内幕信息

来源 :新浪财经2026-03-13

  核心观点:金健米业主要通过无实物流转的“空转循环贸易”虚构营收规模。值得注意的是,高管薪酬与营收等规模指标直接挂钩,在主营业务增长乏力、利润微薄的“虚胖”压力下,管理层是否有动力通过财务造假“做大规模”以满足考核、获取薪酬激励?此外,公司虚增年份,部分高管薪酬暴涨。

  近日,金健米业因虚增收入发布会计差错公告。

  金健米业因虚增收入遭监管处罚。据公告显示,金健米业原子公司金健农产品(营口)有限公司开展的部分贸易业务无实物流转且缺乏商业实质,部分收入确认不符合会计准则规定,共导致公司2020年至2022年度分别虚增营业收入2.28亿元、2.66亿元、9,295.60万元,虚增营业成本分别为2.28亿万元、2.65亿元、9,288.44万元,虚增利润总额分别为10.43万元、31.04万元、7.16万元。

  公司因此对上述前期会计差错采用追溯重述法进行更正,并相应对2020年至2024年度财务报表及附注进行调整。

  两大手法造成财报失真

  公司主要因空转循环贸易与代客户竞拍违规确认收入造成报表失真。

  2020至2022年,金健营口与东方集团股份有限公司及其关联方发生的14笔贸易业务,全部为空转循环贸易——无实物流转且缺乏商业实质,收入不应确认。具体操作模式为,金健营口与东方集团之间签订粮油购销合同,纸面上形成采购-销售闭环,但全程不存在真实的货物运输、仓储交割和终端消费。资金在公司与交易对手之间循环流转后回到起点,本质上属于“走账空转”。

  2020年,金健营口与黑龙江省曙光农场粮贸有限公司发生代客户竞拍业务。在该类业务中,相关风险均由客户承担,金健营口仅充当代理人角色,应按照“净额法”确认佣金/手续费收入,而公司违规采用“总额法”将全部竞拍金额确认为自身营业收入,虚增了收入规模。

  上述两大手法下,导致金健米业三年间分别虚增营收 2.28 亿、2.66 亿、0.93 亿,累计虚增5.86 亿元,占各年度营收比例 1.45%-3.98%;对应虚增营业成本 5.85 亿元,虚增利润总额合计 48.63 万元。

  对于上述问题,公司也同步发出了相关整改措施。

  公司称将聚焦核心主责主业,重定贸易业务功能,并将上述相关贸易公司出表的措施。

  2024年,公司间接控股股东湖南农业发展投资集团有限责任公司为兑现2022年7月在《详式权益变动报告书》中“于2024年6月30日前解决与上市公司之间同业竞争”的承诺,以及支持上市公司聚焦粮油主责主业,金健米业与控股股东湖南粮食集团有限责任公司实施了资产置换,上市公司置入了湖南裕湘食品有限公司和中南粮油食品科学研究院有限公司,将从事饲料贸易业务为主的3家贸易公司(含金健农产品(营口)有限公司)置出,公司进一步聚焦粮油主业,产业结构得到进一步优化。自此,公司现有贸易业务聚焦粮油食品加工主责主业,围绕大米、油脂、面制品等食品加工业务板块的原材料采购需求开展,起到配套保障的服务作用。

  如何避雷?国企领导薪酬是否与营收等业绩关键指标挂钩

  由于公司财务造假发生在旗下子公司,造假相关信号识别似乎难度较大。对于普通投资者有何警示?

  金健米业成立于1998年,系湖南农业集团控股上市公司,业务涵盖米、面、油、奶、休闲食品等多元领域。金健米业作为国有控股上市公司,其高管考核体系遵循国有企业负责人经营业绩考核的普遍框架。各级国资委对所属企业的考核通常包含“一利五率”等核心指标体系,其中利润总额和营业收入是常见的核心考核指标。地方国资考核办法也普遍将营业收入列为商业类企业的基本考核指标。

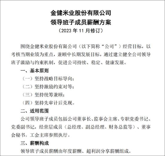
  根据金健米业官方披露的《金健米业股份有限公司领导班子成员薪酬方案(2023年11月修订)》,公司高级管理人员的业绩考核与公司整体经营业绩(包括营业收入规模)直接挂钩。该方案是公司董事会审议通过并公开披露的正式制度文件。

  我们事后复盘看,公司造假年份主要发生在2020年至2022年,可以看出,造假前夕,公司营收高增长,而后呈现出持续下滑态势。在这种业绩压力背景下,叠加国企高管薪酬考核机制,这是否驱动相关管理层存在舞弊动机?

  我们注意到,2020年财务虚增年份,公司监事会主席与党委副书记等,薪酬较2019年出现较大涨幅,其中监事会主席王志辉薪酬涨至56.91万元,较上年涨幅超60%,党委副书记成利平薪酬涨至55.78万元,薪酬涨幅超50%。

  其次,公司业绩虚胖,作为投资者或可以第一时间规避。历年数据显示,公司营收高增背景下,但盈利能力极差,利润总额处在亏损边缘反复横跳。换言之,公司高增长并未带来高盈利,这种“虚胖”的信号或可以作为普通投资者规避信号。

  此次,公司整改公告也强调,强化治理主体协同管控,构建长效合规管理机制。

  公司称,公司充分发挥党委会、董事会、审计委员会、独立董事各治理主体职能,形成统筹推进、分级负责、全程监督的整改管控体系。党委会牵头成立贸易业务整改专项小组,统筹整改方向,将整改成效与子公司绩效考核、履职评价挂钩,通过专项督查等方式压实政治责任,推动整改要求穿透至子公司。董事会建立完善风控合规管理的相关内控制度体系,从制度层面加强对业务的全流程制度管控,强化决策监督。公司经营管理层按季度分析贸易业务核心指标及风险情况,同时部分子公司配齐配强风控专职人员,夯实合规人力资源保障。董事会审计委员会通过内部审计职能部门开展全面风险自查,聚焦贸易业务上下游关联交易、业务背景等关键风险建立问题清单与整改台账,明确整改责任、时限及标准,定期跟踪督办,整改结果与绩效考核挂钩。独立董事重点跟进自查整改及内控落实情况,结合财务、法律等专业优势,在货物存放和管理、应收账款风险预警等方面提出专业建议,确保整改不走形式、取得实效。

  需要补充的是,公司去年前三季度营收暴跌,但已经扭亏为盈。2025年三季报显示,公司实现营业总收入23.73亿元,同比下降26.82%,归母净利润1255.43万,同比扭亏为盈。

有问题请联系 767871486@qq.com 商务合作广告联系 QQ:767871486
Copyright 2007-2026
www.chaguwang.cn 查股网