来源 :挖贝网2022-07-21
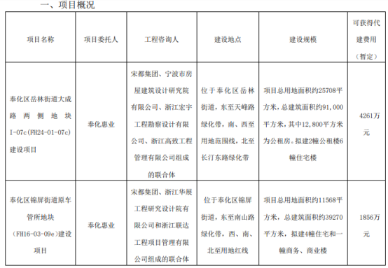
挖贝网7月21日,宋都股份(600077)近日发布公告,公司全资子公司杭州宋都房地产集团有限公司(以下简称“宋都集团”)作为工程咨询人的联合体牵头人中标了位于宁波市奉化区的两个房地产全过程工程咨询项目。2022年7月19日、21日,联合体与招标人(即委托方)宁波市奉化区惠业建设有限公司(以下简称“奉化惠业”)分别签订了两个房地产全过程工程咨询项目对应的《房地产全过程工程咨询合同》。具体情况如下:

据了解,上述代建项目的获取是公司对品牌输出、管理输出的代建业务加大拓展力度的体现,符合公司积极推进代建业务的发展战略。项目将纳入公司项目运营管理体系,使代建业务风险可控。
挖贝网资料显示,宋都股份主业是房地产开发,经营模式以住宅地产自主开发经营为主、商业地产开发经营为辅,并结合“地产+”业务(代建、租赁、产业),形成主业协同,优势互补的经营模式。通过自身专业团队过硬的业务能力输出,以及与政府、业内头部、百强房企强强联手的形式,促进公司稳健发展。