来源 :中华网2022-07-14
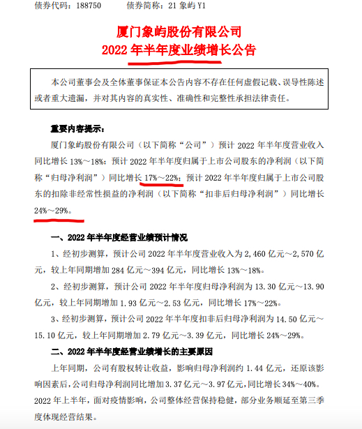
中华网财经7月14日讯:厦门象屿(600057.SH)发布2022年半年度业绩增长公告称,经初步测算,厦门象屿预计公司2022年半年度营业收入为2,460亿元~2,570亿元,较上年同期增加284亿元~394亿元,同比增长13%~18%。

此外,该公司预计2022年半年度归母净利润为13.30亿元~13.90亿元,较上年同期增加1.93亿元~2.53亿元,同比增长17%~22%;预计2022年半年度扣非后归母净利润为14.50亿元~15.10亿元,较上年同期增加2.79亿元~3.39亿元,同比增长24%~29%。
公告披露,上半年该公司经营业绩增长的原因在于上年同期,厦门象屿有股权转让收益,影响归母净利润约1.44亿元,还原该影响因素后,该公司归母净利润同比增加3.37亿元~3.97亿元,同比增长34%~40%。
业绩变动原因,公告中厦门象屿表示,2022年半年度经营业绩增长的主要原因系:公司优化商品结构,提升服务能力,筑牢风控防线;公司优化业务结构,挖掘供应链多元服务价值,销售净利率水平不断提升;金属矿产供应链表现突出,其中不锈钢和新能源供应链业绩贡献大幅增长。