chaguwang.cn-查股网.中国
查股网.CN
中国联通(600050)内幕信息消息披露
 
个股最新内幕信息查询:    
 

德勤获续聘!中国联通A股2025年年报出炉!

http://www.chaguwang.cn  2026-03-20  中国联通内幕信息

来源 :四大新鲜事儿2026-03-20

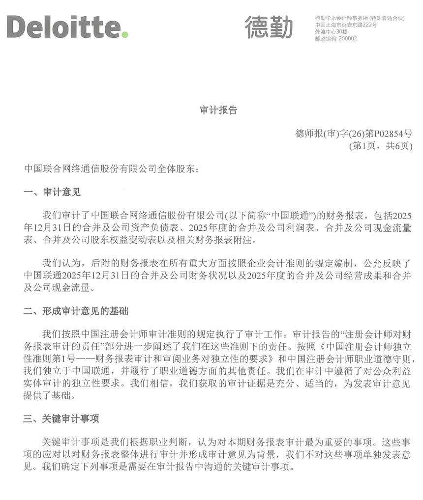
  2026年3月20日,德勤华永为上交所主板上市公司中国联通(600050.SH)2025年财务报表出具了标准无保留意见的审计报告。

  根据中国联通2025年年度报告披露,该公司已与德勤华永合作5年。该公司2025年度支付德勤华永403万元的审计费用。

  同日,中国联通发布的公告显示,同意聘任德勤华永为该公司2026年度会计师事务所。

  中国联通2025年年报显示,2025年,公司坚持稳中求进、以进促稳,收入规模稳健增长,盈利能力不断提升,营业收入实现3,922.2 亿元,同比增长0.7%,其中,主营业务收入实现3,477.4亿元,同比增长0.5%。利润总额实现253.0亿元,归属于母公司净利润实现91.3亿元,同比增长1.1%。2025年,公司经营活动现金流量净额为914.1亿元,资本开支为541.5亿元,自由现金流为372.6亿元,同比增长24.7%。截至2025年年底,公司资产负债率为43.9%。

有问题请联系 767871486@qq.com 商务合作广告联系 QQ:767871486
Copyright 2007-2026
www.chaguwang.cn 查股网