一方面是银行业普遍降薪,另一方面则是监管在不断强调独董的独立性。那么,银行独董的薪酬是该增还是该减呢?
5月13日,华夏银行发布了2023年度股东大会会议文件,其中一份关于董事津贴标准调整的议案引发市场关注。据上述议案显示,由于计算规则的变化,该行独董的津贴或许将比上年财报中的水平有一定程度的下滑。
2024年4月12日,国务院发布《关于加强监管防范风险推动资本市场高质量发展的若干意见》明确提出,“切实发挥独立董事监督作用,强化履职保障约束”。这意味着,独董的责任进一步扩大。从公开信息来看,近期多家上市公司也对独董薪酬进行了调整。
截至4月底,已有超过50家上市公司单独发布了关于调整公司独立董事津贴的公告。此外,还有百余家上市公司在董事会决议等公告中提及拟调整独立董事津贴,绝大多数公司为向上调整。
对此,某券商银行业分析师向财联社记者表示,在金融强监管的背景下,叠加净息差持续承压,近年来银行业的整体薪酬均有一定幅度的下降,高管降薪尤其明显。独董尽管不属于银行高管,但其薪酬的增长与否恐怕也要受到行业制约。
“如何对独董提供责权利对等的薪酬,是银行董事会等相关机构的权力,也考验其管理层的智慧。”该人士对财联社记者表述。
明升暗降?华夏银行独董2024年薪酬总额或将下降
日前,华夏银行发布了华夏银行2023年年度股东大会会议文件。其中一件为“关于修订《华夏银行股份有限公司董事津贴制度》的议案”。

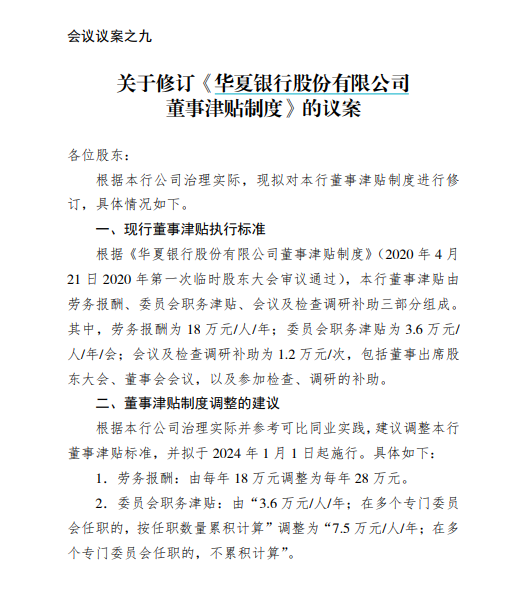
这份文件指出,根据《华夏银行股份有限公司董事津贴制度》(2020 年 4 月 21 日 2020 年第一次临时股东大会审议通过),本行董事津贴由劳务报酬、委员会职务津贴、会议及检查调研补助三部分组成。
其中,劳务报酬为 18 万元/人/年;委员会职务津贴为 3.6 万元/人/年/会;会议及检查调研补助为 1.2 万元/次,包括董事出席股东大会、董事会会议,以及参加检查、调研的补助。
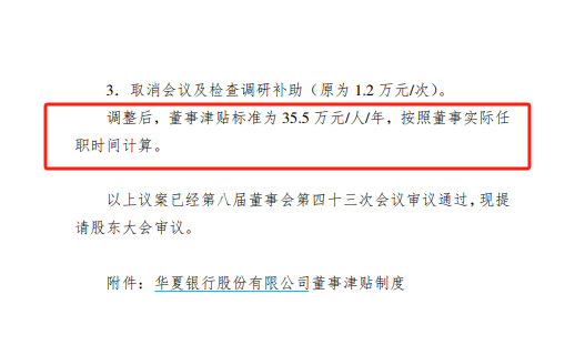
华夏银行表示,根据本行公司治理实际并参考可比同业实践,建议调整本行董事津贴标准,并拟于 2024 年 1 月 1 日起施行。
具体如下:1.劳务报酬:由每年18万元调整为每年 28 万元。2.委员会职务津贴:由“3.6 万元/人/年;在多个专门委员会任职的,按任职数量累积计算”调整为“7.5 万元/人/年;在多个专门委员会任职的,不累积计算”。3.取消会议及检查调研补助(原为 1.2 万元/次)。
调整后,董事津贴标准为 35.5 万元/人/年,按照董事实际任职时间计算。

从表面来看,董事的劳务报酬和津贴均有大幅提升。另外,按照规定,华夏银行的执行董事、非执行董事(不含独董)不从银行领取津贴,而依据华夏银行2023年财报,其独董薪酬一般在39万元上下。以此初略匡算,新标准独董津贴降幅约为9%。

相比调整后35.5万元的津贴标准,这意味着华夏银行的独董薪酬实际上是“明升暗降”——依据华夏银行财报,2023年7名独董薪酬合计272.4万元。
目前,财联社记者暂未发现其他股份行、国有大行公布调整独董薪酬的公开信息。
主要上市银行独董薪酬有升有降交行罕见三连降
依据公开信息,财联社记者查询发现,2023年华夏银行独董的总薪酬比2022年实现了一定程度的增长。
2022年华夏银行独董总薪酬216万元,而2023年这个数字增长了56万。并且相比2021年,华夏银行的独董薪酬总额在2022年、2023年均实现了增长。
但是,2023年已经有多家银行的独董薪酬总额相比上一年有所下降,这意味着从总额来看,去年一些上市银行的独董已经出现了降薪。其中,交通银行实现三连降。
但过去三年内,更多的国有大行是起伏不定,2023年独董薪酬相比上一年有所增长,但也有银行低于2021年数据。
中国银行2021年独董薪酬总额305万,2022年独董薪酬总额212万,2023年独董薪酬263.8万。
交通银行2021年独董薪酬总额126万,2022年独董薪酬总额106万,2023年独董薪酬103万,实现三年持续下降。
邮储银行2021年独董薪酬总额174万,2022年独董薪酬总额139万,2023年独董薪酬167万。
建设银行2021年独董薪酬总额199.5万,2022年独董薪酬总额251万,2023年独董薪酬总额220万。
农业银行2021年独董薪酬总额153万,2022年独董薪酬总额151万,2023年独董薪酬总额188万。
工商银行2023年独董薪酬持平2021年独董薪酬,均为234万,但2022年独董薪酬出现小幅下降。
此外,主要股份行的情况也不大相同。华夏银行等股份行出现独董薪酬总额三连增,民生银行独董去年薪酬总额相比上年下降幅度最大。依据东方财富choice数据,
平安银行2022年独董薪酬总额84万,但2023年这一数据为155万,不过2023年总额仍然低于2021年。
招商银行过去两年数据持平,独董薪酬均为300万,相比2021年的236万有所增长。
光大银行2023年独董薪酬总额249万,相比2022年252万小幅下降,但高于2021年的238万。
浦发银行过去三年的独董薪酬中,2021年薪酬总额最高(142万),2023年这一数据为99万,依然高于2022年的83万。
民生银行的情况是,2023年独董薪酬相比2022年有大幅下降,2023年这一数据为258万,2022年为630万,2021年为591万。