chaguwang.cn-查股网.中国
查股网.CN
浦发银行(600000)内幕信息消息披露
 
个股最新内幕信息查询:    
 

浦发银行移动安全加固项目采购供应商征集

http://www.chaguwang.cn  2026-02-07  浦发银行内幕信息

来源 :银行科技研究社2026-02-07

  一、征集时间

  2026年2月6日-2026年2月10日

  二、项目需求

  本次采购的移动安全加固服务需与我行已有安全加固服务保持无缝衔接,确保在不影响移动客户端原有功能和用户体验的基础上,提升移动应用的安全防护能力,防止客户端软件遭到恶意篡改代码、恶意添加广告和非法注入调试等攻击,降低风险隐患。此次采购针对我行所有移动客户端(含App、小程序、H5、专用客户端等,不限个数)的各版本应用(包括Android、iOS和鸿蒙三版本)提供加固服务,服务期限为三年,此次采购加固服务需赠送加固平台。

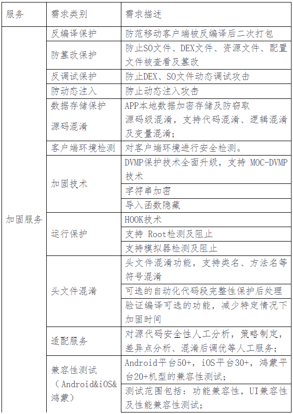
  1.服务内容

  2.服务人员工作要求

  供应商服务人员应具备移动安全加固产品部署、问题排查等维护能力。

  供应商服务人员应对于移动安全加固策略相关的测试、生产问题,提供解释支持。

  3.软件产品配置要求

  本次采购赠送的加固平台需满足以下要求。

  三、供应商基本资质要求

  1.供应商通用资质要求

  1)具有独立承担民事责任的能力;

  2)具有良好的商业信誉和上年度经审计财务会计报告;

  3)具有依法缴纳税收和社会保障资金的记录;

  4)近3年内,在经营活动中没有重大违法记录、无重大事故。供应商及其法定代表人在近3年无行贿犯罪记录。

  2.本项目供应商特定资质要求

  1)供应商附送的移动安全加固平台,应具备合法授权(自有软件著作权证书,或相关授权证明)

  2)供应商具有2023年1月1日起至今(以合同签订日期或框架协议有效期内的订单签订日期为准)在国内金融机构(银行、证券、保险、基金公司等)有至少一个移动安全加固类服务的成功案例或者框架入围案例(提供项目合同/发票证明复印件,或提供框架协议+有效订单/发票证明复印件)

  四、供应商报名提交资料

  1.基本信息请在注册我行供应商门户时提供。(如已在我行门户网站注册成功,则报名环节无需再次提供)

  注:此表材料对应供应商通用资质要求。

  2.本项目报名提交材料。(需加盖公司公章)

  1)提供移动安全加固平台的软件著作权证书或相关授权证明。

  2)提供要求时间内与金融机构至少一个移动安全加固服务的成功案例或者框架入围案例(提供项目合同/发票证明复印件,或提供框架协议+有效订单/发票证明复印件)。

  五、报名资料提交方式

  相关材料通过我行采购供应商门户-供应商征集板块对应项目征集公告报名提交,提交材料命名格式为:项目名称_供应商名称.zip

  门户主页访问地址:https://ebuy.spdb.com.cn

  六、声明

  1.我行接受报名并不表示接受报名供应商参与本项目后续采购等工作,且我行有权对供应商征集审核结果不做任何说明;

  2.供应商须对提供的所有信息的真实性负责;

  3.在审核过程中,我行如认为必要,将安排对供应商进行实地考察、邀请参加POC测试等;

  4我行保留要求报名服务供应商补充提交资料的权利;

  5.本次公开征集不收取供应商任何费用。

  七、联系人及联系方式

  联系人:刘老师

  电话:021-61618293

  邮箱:liuxy7@spdb.com.cn

查股网为非盈利性网站 本页为转载如有版权问题请联系 767871486@qq.comQQ:767871486
Copyright 2007-2025
www.chaguwang.cn 查股网