来源 :CFO职业圈2025-03-18

国家金融监督管理总局官网2025年3月14日发布了《关于张健浦发银行董事会秘书任职资格的批复》。批复显示,张健上海浦东发展银行股份有限公司董事会秘书的任职资格获核准。至此,张健身兼浦发银行副行长、董秘,以及浦银安盛基金管理有限公司董事长三个身份。

1975年出生的张健今年50岁,曾长期在浦发银行工作,且在多个分行历练过。
简历显示,他曾任浦发银行总行金融市场部副总经理,总行办公室副主任,上海分行党委副书记、纪委书记,上海分行党委副书记、副行长,南昌分行党委书记、行长,郑州分行党委书记、行长,总行资产负债管理部总经理,总行资产负债与财务管理部总经理。

去年6月份,张健进入浦发银行高管团队。当时,浦发银行发布公告称,聘任张健为浦发银行副行长。去年9月份,其副行长的任职资格获核准。

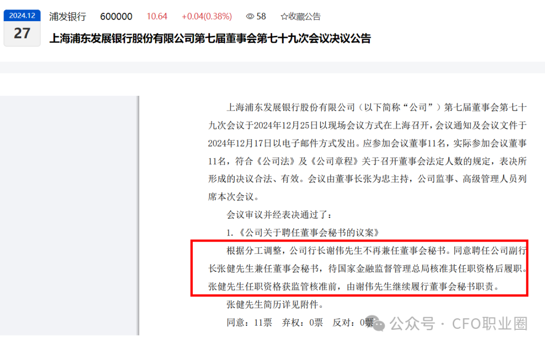
去年12月份,浦发银行再发布公告称,根据分工调整,公司行长谢伟不再兼任董事会秘书,同意聘任公司副行长张健兼任董事会秘书。

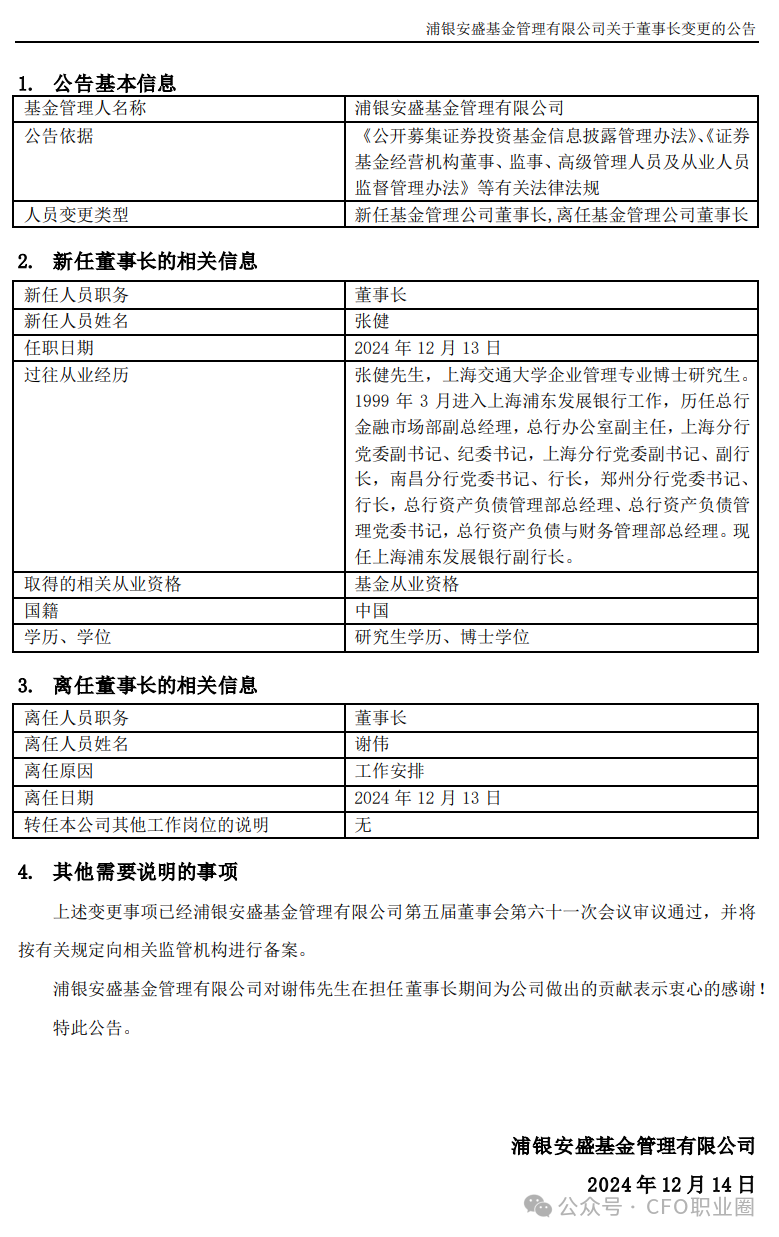
实际上,张健的身份还不止浦发银行副行长、董秘,他还身兼浦发银行旗下基金公司浦银安盛董事长。
去年12月14日,浦银安盛发布董事长变更公告称,原董事长谢伟因为“工作安排”离任,新任董事长为张健。