chaguwang.cn-查股网.中国
查股网.CN
新广益(301687)内幕信息消息披露
 
个股最新内幕信息查询:    
 

新广益IPO:毛利率“异常”被连续追问 实控人兄弟现金分红约2.2亿

http://www.chaguwang.cn  2025-12-18  新广益内幕信息

来源 :电鳗快报2025-12-18

  10月9日,苏州市新广益电子股份有限公司(以下简称新广益)深交所IPO已经注册生效,将于12月22日进行网上申购。招股书显示,新广益是一家专注于高性能特种功能材料研发、生产及销售的高新技术企业,主要产品有抗溢胶特种膜、强耐受性特种膜等特种功能材料。

  《电鳗财经》注意到,在此次IPO的三次问询中,新广益的毛利率被发审委连续“追问”,但该公司在回复中对一些问题仍然没有给出清晰的答复,比如2022年在没有向低毛利率客户销售改性材料的情况下其毛利率为何与2023年的毛利率一样低。此外,尽管产能利用率较高,但新广益的库存商品占比超过五成,未来新募产能消化令人担忧。最新版招股书显示,该公司“卡掉”了此前计划募投的新能源项目,而IPO前实控人兄弟分红超2亿元也引人关注。

  毛利率“异常”被连续追问

  招股书显示,从2022年至2024年以及2025年1-6月份(以下简称报告期),新广益的综合毛利率分别为31.76%、32.02%、32.28%和31.41%。在三次问询中,发审委对新广益的毛利连续追问。尤其对该公司的改性材料毛利率从2023年的14.67%升至2024年的23.65%进行了重点问询。

  新广益在第二轮和第三轮问询回复中均披露,改性材料是通过引入新的合金技术或处理方法,提高了材料的耐磨、耐腐蚀、抗老化、阻燃、粘度等性能,以满足消费电子、工业包装、能源包装等下游领域的需求。由于改性材料属于薄膜等行业的上游大宗原材料,因此销售毛利率一般不高。

  2024 年,新广益在前期已开拓的改性材料客户中进行甄选,由于苏州业冠实业有限公司的相关订单毛利率较低(2023年仅约5%),新广益在 2024 年未再继续向其供货,而进一步与利润率及合作情况良好的客户深入合作(例如浙江巨美特种材料有限公司、温州新意特种纸业有限公司,2023 年合作期间的毛利率约20%)。在此背景下,2024 年发行人改性材料业务毛利率已提升至23.65%,与同行可比公司的毛利率相当。

  新广益第二轮问询中披露,从2020年至2022年以及2023年1-6月份,该公司的改性材料的毛利率分别为20.55%、28.33%、13.88%和12.03%。

  综合上述信息,新广益的毛利率在2022年和2023年明显低于2020年和2021年的毛利率。2022年和2023年,该公司的改性材料的毛利率分别为13.88%和14.67%,远低于2020年和2021年的20.55%和28.33%。

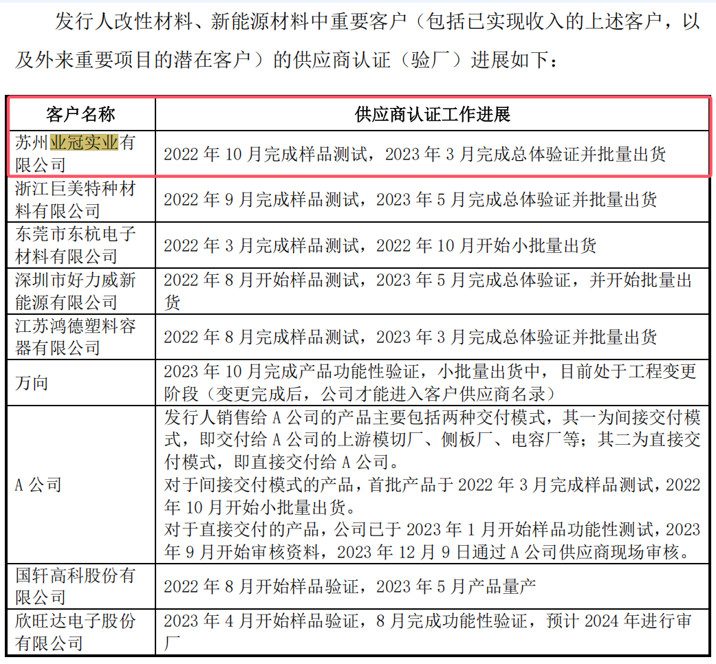
  正如新广益遭在问询回复中披露的,2023年的毛利率大幅下降是因为该公司销售改性材料给苏州业冠实业有限公司,相关订单的毛利率较低,2023年仅约5%。2023年1-6月份,该公司的改性材料、新能源材料产品对应的前五大客户中苏州业冠实业有限公司的占比最高,高达22.16%。

  新广益2023年改性材料毛利率大幅下降是由于对苏州业冠实业有限公司的销售造成的。那么,2022年的改性材料毛利率下降是什么原因?2022年新广益没有开始对苏州业冠实业有限公司的改性材料销售。根据第二轮问询回复披露,新广益对苏州业冠实业有限公司的改性材料销售是在2022年10月份完成样品测试,2023年3月完成总体验证并批量出货,由此可见,新广益在2022年并没有对苏州业冠实业有限公司销售改性材料。

  2022年,新广益的改性材料的毛利率大幅下降是什么原因造成的?新广益在2022年是否向苏州业冠实业有限公司销售改性材料?

  库存商品占比超五成新募产能消化令人担忧

  报告期内,新广益实现营业收入4.55亿元、5.16亿元、6.57亿元和3.13亿元,同期归属于上市公司股东的净利润分别为8151.34万元、8328.25万元、11570.19万元和5920.58万元。

  最新版的招股书显示,新广益的募资项目只留下了“功能性材料项目”,拟使用募集资金金额为6.38亿元。

  此次发行计划募集资金63,838.30万元用于功能性材料项目的建设,该项目主要生产产品为百级净化光学功能胶膜、强耐受性特种膜(组件用)、强耐受性特种膜(制程用)、高端 TPX 抗溢胶特种膜、声学膜等产品。

  根据第三轮问询回复披露,上述募投项目新增产能为5,200万平方米,募投项目建成时间约为3年,同时在建设期第5年达产,如果假设公司于2025年底上市,基于上述投产计划,发行人实施本次募投项目后预计2024年-2030年间产能的复合增长率为4.76%。根据智研咨询的估计,预计2021年-2027年间FPC市场仍会保持较高的增长率,达到8.48%。

  此外,从2022年至2024年,新广益的产能利用率分别为79.73%、75.52%和99.64%,产能利用率在2024年大幅上升了20多个百分点。

  报告期内,新广益的存货账面价值分别为8,612.22万元、8,956.33万元、9,280.87万元和9,642.25万元,占公司流动资产的比例分别为22.19%、18.30%、15.21%和14.63%。该公司的存货主要由原材料及库存商品构成。报告期各期末,新广益的库存商品账面余额分别为4,237.45万元、4,428.03万元、5,231.18万元和5,854.08万元,占当期存货的比例分别为48.26%、47.49%、49.55%和52.81%,呈持续上涨的态势。

  报告期内各期末,新广益的库存商品的跌价准备分别为135.62万元、314.89万元、302.06万元和342.55万元,计提比例分别为3.2%、7.11%、5.77%和5.85%。

  尽管新广益的产能利用率比较高,但其库存商品金额大,占比高,库存商品跌价准备攀升。未来新增产能如何消化?值得关注。

  IPO前兄弟俩狂揽超2亿分红款

  本次IPO,新广益拟募资6.38亿元,全部用于功能性材料项目。同时,新广益表示,为加快项目建设以满足公司发展需要,在本次发行上市的募集资金到位前,公司可能会根据项目进度的实际需要以自筹资金先行投入,并在募集资金到位之后以募集资金置换先行投入的自筹资金。

  2023年6月,新广益递交招股书,计划在深圳证券交易所创业板上市,原计划募资8亿元。其中,5亿元将用于功能性材料项目,3亿元将用于新能源锂电材料项目。

  然而,在2025年9月上会前夕,新广益变更了募资项目及募资金额。其中,“新能源锂电材料项目”被删除。相比之下,“功能性材料项目”的募资金额由5亿元变更为6.38亿元,而该项目的投资总额为6.38亿元。

  截至报告期末,新广益控股股东、实际控制人为夏超华。夏华超为夏超华胞弟,系公司实际控制人的一致行动人。

  最新版招股书显示,截至报告期末,夏超华直接持有公司56.59%的股份,通过聚心万泰间接持有公司23.21%的股份,通过鼎立鑫间接持有公司0.22%的股份,通过联立星间接持有公司0.11%的股份,直接和间接合计共持有公司 80.13%的股份,为公司控股股东。

  夏华超直接持有公司3.33%的股份,通过聚心万泰间接持有公司1.37%的股份,直接和间接合计共持有公司 4.70%的股份。夏超华直接控制公司56.59%股份的表决权,通过聚心万泰间接控制公司 24.58%股份的表决权,通过鼎立鑫间接控制公司0.82%股份的表决权,通过联立星间接控制公司0.23%股份的表决权,通过夏华超间接控制公司3.33%股份的表决权,合计控制公司85.54%股份的表决权,为公司实际控制人。

  前版招股书显示,新广益曾在2021年进行了一次现金分红,分红金额约为2.2亿元。据招股书披露,夏超华、夏华超、聚心万泰分别取得500万元、50万元和2.145亿元现金分红(税前)。可见,夏超华、夏华超兄弟二人及其控制的聚心万泰合计获得了2.2亿元的现金分红。

查股网为非盈利性网站 本页为转载如有版权问题请联系 767871486@qq.comQQ:767871486
Copyright 2007-2025
www.chaguwang.cn 查股网