来源 :电鳗快报2025-06-06
天元宠物顶着“宠物用品第一股”光环登陆创业板,但上市后公司的净利润出现连续两年大幅下滑。
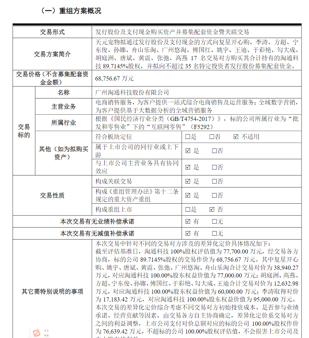
5月28日,天元宠物发布公告,公司拟以发行股份及支付现金方式购买广州淘通科技股份有限公司(以下简称淘通科技)89.7145%的股份,同时拟向不超过35名特定投资者发行股份募集配套资金。截至评估基准日,淘通科技100%股权评估值为7.77亿元,89.7145%股权的交易作价为6.88亿元。本次交易完成后,淘通科技将成为天元宠物的控股子公司。
据悉,标的公司侧重线上销售和运营,是食品领域知名的国内电商服务商,主要从事线上零售业务。天元宠物在公告中称,此次重组整合上下游产业链,提升上市公司核心竞争力;加强上市公司线上销售渠道,整合上市公司品牌资源和标的公司运营优势,提升上市公司价值;丰富业务结构,改善并提升上市公司资产质量及盈利能力。

《电鳗财经》关注到, 2022年11月,天元宠物于创业板上市。2023年、2024年,天元宠物均增收不增利,营收分别为20.37亿元、27.64亿元,分别同比增长7.96%、35.69%;归母净利润分别为0.77亿元、0.46亿元,分别同比下降40.33%、40.13%。

天元宠物在年报中指出,净利润下降的主要因2024 年公司在美国新泽西州和加利福尼亚州设立了控股子公司帕斯博加利福尼亚有限公司和帕斯博新泽西有限公司,开展跨境电商出口仓储物流业务。截至期末前述公司的仓储使用率在50%左右,前述两家公司合计亏损约 1,336.16 万元;2024 年公司实施了限制性股票激励计划,2024 年确认股份支付费用约 1,108.93 万元;公司期末对部分库存计提存货跌价准备,2024年度,公司存货计提跌价准备约 3,123.35 万元。2024 年,公司积极推进与全球头部宠物食品品牌的合作,报告期内市场推广费用较上年有较大幅度增长。