来源 :风电观察2023-08-31
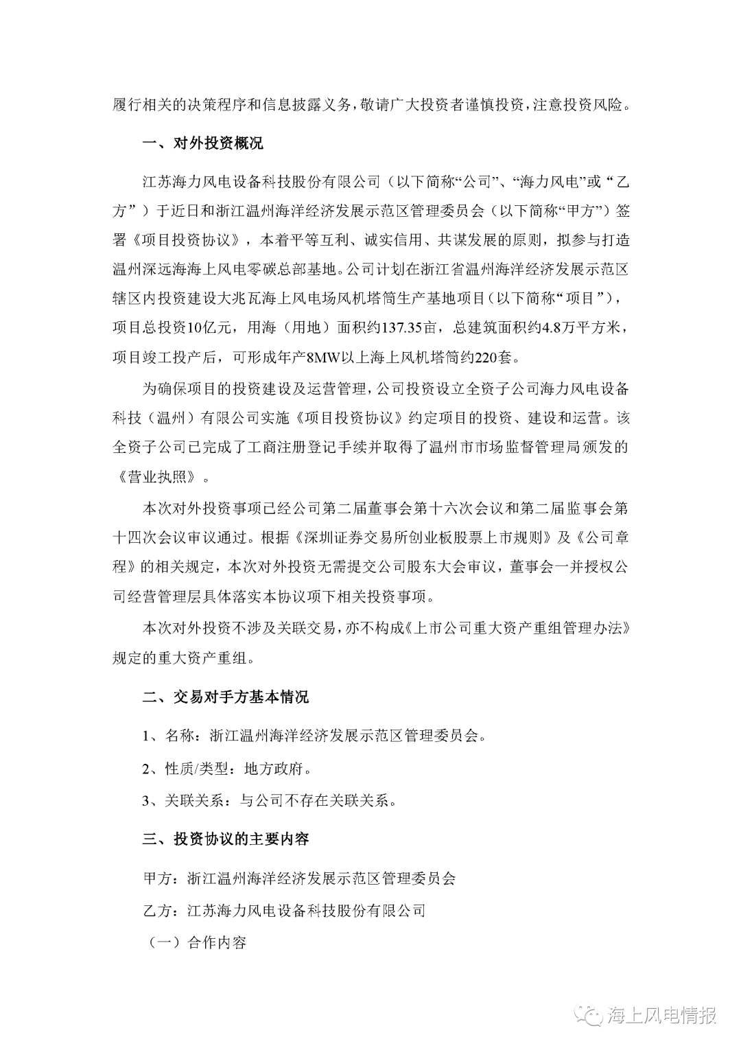
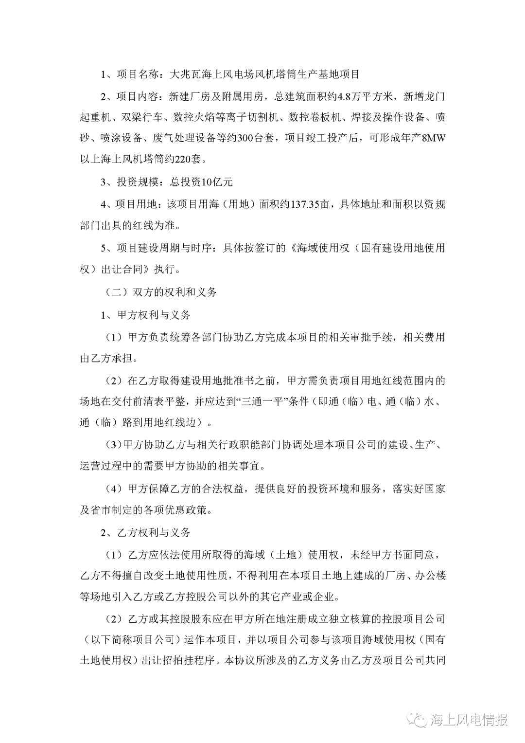
8月30日,海力风电发布公告,公司于近日和浙江温州海洋经济发展示范区管理委员会签署《项目投资协议》,计划在浙江省温州海洋经济发展示范区辖区内投资建设大兆瓦海上风电场风机塔筒生产基地项目,项目总投资10亿元,用海(用地)面积约137.35亩,总建筑面积约4.8万平方米,项目竣工投产后,可形成年产8MW以上海上风机塔筒约220套。
公告称,本次计划投建的大兆瓦海上风电场风机塔筒生产基地项目,旨在充分利用温州市作为长三角中心区城市的区位优势,及时抓住浙江省、温州市海上风电产业发展政策机遇,发挥自身在风电设备制造领域的专长和经验,实现互惠共赢;同时,温州市也是海洋资源大市,拥有丰富的风光资源以及深水港港口、码头等基础设施优势,亦在积极规划布局深远海海上风电市场,与公司的发展战略道同契合。本项目的顺利实施,将进一步增加公司产能、壮大主营业务、拓宽市场范围,提升公司的综合竞争力和持续盈利能力,确保公司持续、快速、健康发展。





