来源 :挖贝网2022-01-29
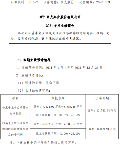
挖贝网1月29日,争光股份(301092)近日发布2021年度业绩预告,预计业绩同向下降。报告期内归属于上市公司股东的净利润7,324.97万元-8,655.46万元,比上年同期下降32.07%-42.52%。

归属于上市公司股东的净利润下降幅度较大,主要系2020年度发生非经常性投资性房地产征迁补偿净收益4,563.45万元所致。
报告期内,受基础化工原料价格上涨的影响,公司主营产品单位成本有所上升,进而对公司净利润产生一定程度上的不利影响。
报告期内,公司位于宁波市镇海区的主要生产基地受新冠疫情影响临时停工停产,公司市场订单及后续货物运输受阻,致使公司营业收入有所下降,对公司净利润产生一定程度上的不利影响。
报告期内,非经常性损益对公司净利润的影响金额约为人民币672.52万元,主要为征迁补偿及政府补助。