来源 :挖贝网2023-01-29
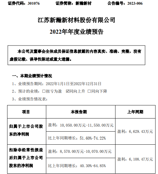
1月29日,新瀚新材(301076)近日发布2022年年度业绩预告,报告期内归属于上市公司股东的净利润10,050.00万元-11,550.00万元,比上年同期增长51.60%-74.22%。

报告期内,公司灵活调整经营策略,以市场为导向,采取有效措施及时掌握客户需求,调整产品结构,扩大优势产品销售,产品毛利率较上年同期也稳中有升,全年营业收入、营业毛利实现双增长。
报告期内,闲置资金理财收益、美元兑人民币汇率上升形成的汇兑收益对公司全年净利润亦有积极贡献。
报告期内,预计非经常性损益对归属于上市公司股东的净利润的影响金额约为1,480万元,主要系理财收益和政府补贴。
资料显示,新瀚新材主要从事精细化学品芳香族酮类产品的研发、生产和销售,芳香酮是一种重要的有机化工原材料,被广泛应用于特种工程塑料、光固化材料、化妆品及医药、农药等多个领域。