来源 :黑池财经2022-02-28
A股发行价第二贵股票义翘神州业绩大跌,却豪气分红,每10股100元,一年利润基本分完,实控人就拿走一半。

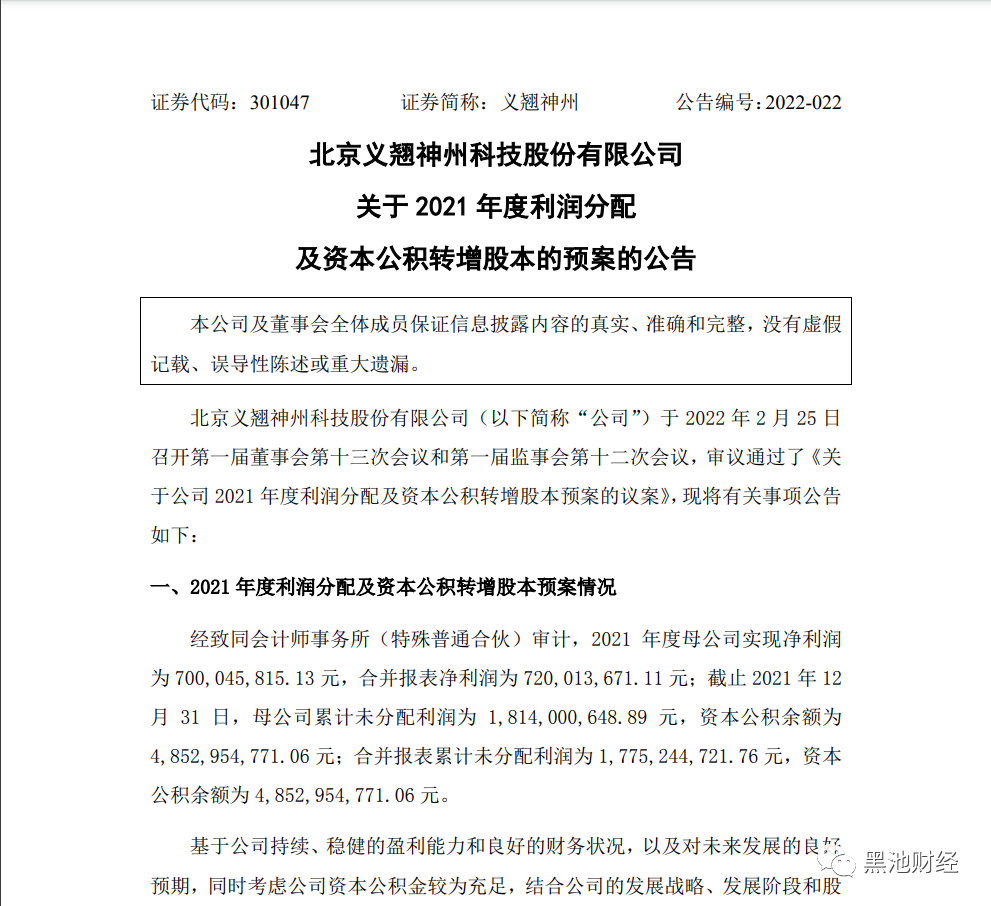
2月27日,义翘神州前脚刚披露了一份营收及净利润均大幅下滑的2021年成绩单,后脚就披露了大手笔分红的相关公告,义翘神州拟每10股派发现金红利100元,共分配现金红利6.8亿元,而值得注意的是,2021年的归母净利润也才仅仅7.2亿元。
这也就是说,一年的净利润基本分完了,而其控股股东为拉萨爱力克投资咨询有限公司,目前持股50.42%,其实控人谢良志持股高达54.55%,简单来说,就是,大部分分红都将被实控人拿走。
这也着实让股民们惊呆了,纷纷直言“一股分10块,比银行利息高”、“那分完后,股价到多少呀”......而值得一提的是,义翘神州自从去年8月上市,公司股价一度冲高到699元,如今只剩350元左右,股价已然腰斩。

01
业绩大幅下滑还拿6.8亿分红,去年净利几乎分完了
公开资料显示,义翘神州是重组蛋白领域的医疗CXO领军企业,主要业务包括重组蛋白、抗体、基因和培养基等产品,新冠肺炎疫情以来,公司迅速开发出一系列新冠病毒相关蛋白、抗体等生物试剂产品,被国内外客户大量采购,公司业绩迅速增长。
因此,义翘神州在2021年8月科创板上市就受到资金追捧,发行价高达292.92元,然后没几天股价就冲高到699元。
不过,昨晚发布的上市后首份财报,义翘神州的业绩就出现了大幅下滑,数据显示,义翘神州2021年实现营业收入9.65亿元,同比下降39.53%;归属于上市公司股东的净利润7.2亿元,同比下降36.15%。

营收和净利润双双出现超30%的降幅,这似乎也很正常,关键是在业绩明显下滑的情况下,义翘神州抛出了非常丰厚的高送转高分红方案,其表示,拟向全体股东每10股派发现金红利100元(含税),以资本公积金向全体股东每10股转增9股。
每10股派发100元的红利,在A股市场没几家企业能比得了,而按照目前6800万股总股本计算,分红需要6.8亿元,而这几乎赶上了去年的净利润,与去年全年净利润仅相差了4000万。
值得注意的是,与高送转高分红相比,义翘神州股价却是上市冲高后一路向下,在上市后第四个交易日曾创出699.38元/股的最高价,而后就进入下跌通道,截至2月28日收盘,义翘神州股价报收于352元/股,较最高价跌去近50%。
对此,股民们的评论也出现了两极分化,有股民直言,“好公司啊,挣这点钱全分红了”,“向充分考虑中小投资者利益的义翘神州高管团队致敬”,也有股民表示“人气那么高,散户这么多,惨了,跌”、“业绩下滑太厉害,送转的数字游戏有多少傻散接盘?”......

02
多家券商预计义翘神州业绩还要下降
“作为研发为主的生物技术平台,仍需要不断的投入”亦有业内人士如此表示,而值得一提的是,对于义翘神州未来的发展,券商预测近几年的营收和利润要超过2020年具有相当的难度。
近年来,全球新冠肺炎疫情持续蔓延,义翘神州一系列疫情病毒相关蛋白、抗体等生物试剂产品,被国内外客户大量采购,经营业绩大幅增长,其中,2020年,公司营收和归母净利润分别实现7.83倍和29.97倍的增长。
尽管2021年其营收和净利润均出现下滑,但从绝对规模来看,依然位于高水平,分别是2019年的5.33倍和19.77倍。
今年1月初,中泰证券发布的研报表示,预计义翘神州2021-2023年公司收入10.27、8.38、8.78亿元,同比增长-35.62%、-18.47%、4.76%,归母净利润6.13、4.30、4.02亿元,同比增长-45.68%、-29.81%、-6.40%。

开源证券去年12月的研报也预测义翘神州最近几年业绩下滑,预计其2021-2023年营业收入分别是10.74、8.85、9.49亿元,归母净利润分别为6.84、5.06、4.59亿元。
也难怪有股民评论,“有可能这次分红就是巅峰,这辈子都再也见不到了”、“业绩大幅下滑却慷慨分红,你懂的”……