来源 :晓鸣股份2025-01-09
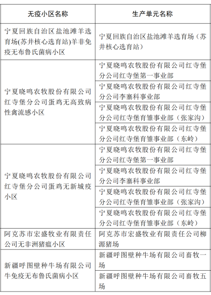
2024年12月27日,农业农村部发布866号公告,宁夏晓鸣农牧股份有限公司红寺堡分公司红寺堡第一事业部、李寨科事业部、东岭育雏事业部、张家沟育雏事业部四个区域顺利通过蛋鸡无高致病性禽流感小区和无新城疫小区评估。这是继2020年青铜峡养殖基地和闽宁养殖基地通过无疫小区评估后,晓鸣股份在无疫小区建设方面的又一重要突破。


晓鸣股份自成立以来,始终秉持“打造中国蛋鸡产业生物安全第一品牌”的企业愿景,搭建了“四位一体”的生物安全体系,不断提升疫病防控能力,建立起多个符合农业农村部标准的无疫小区。红寺堡养殖基地无疫小区的成功创建,再次证明了晓鸣股份在动物疫病防控、养殖环境改善及管理规范化方面的持续努力,也标志着公司在疫病防控和养殖管理方面迈上更高台阶。
?
无疫小区的建设是推动畜牧业转型升级的重要举措之一。通过创建无疫小区,企业能够优化生产布局,提高养殖效率和管理水平,实现畜牧业的规模化、标准化、现代化发展。这对于促进畜牧业的可持续发展具有积极的推动作用,有助于提高畜牧业的整体竞争力和抗风险能力。?

未来,晓鸣股份将继续坚持建设高标准的生物安全管理体系,不断优化和升级疫病防控措施,充分发挥在行业内的示范引领作用,帮助更多蛋鸡养殖企业提升生物安全水平,为推动蛋鸡产业高质量、可持续发展贡献晓鸣力量。