报告期内,德固特毛利率持续保持高水平,且外销毛利率畸高,异于行业均值。同时,德固特职工薪酬、运杂保险费、售后服务费以及投标费用均与销售收入增长出现背离;值得关注的是,公司人均销售额居行业前列,人均工资却大幅低于行业均值,且人数逐年减少。
2020年9月29日,青岛德固特节能装备股份有限公司(下称“德固特”)IPO申请获得深交所创业板上市委的审核通过,证监会于2021年1月同意公司的注册申请。在审核过会近5个月后的2021年3月3日,德固特终于成功登陆创业板。
招股书显示,德固特是一家高科技节能环保装备制造商。公司集设计、研发、制造、检验、销售、服务于一体,面向化工、能源、冶金、固废处理等领域,为全球客户提供清洁燃烧与传热节能解决方案,同时接受专用装备定制。公司主营产品可以分为节能换热装备、粉体及其他环保装备和专用定制装备。
报告期内,德固特的营业收入分别为2.18亿元、2.36亿元和2.64亿元,2018年和2019年同比分别上涨8.26%和11.86%;净利润分别为3752.42万元、5069.04万元和6179.58万元,2018年和2019年同比分别上涨35.09%和21.91%。业绩整体呈现上涨态势,公司经营状况良好。但阅读招股书后发现,德固特存在外销毛利率畸高,部分指标与收入增速背离等问题,需要予以关注。
外销毛利率畸高惹争议
报告期内,德固特主营业务毛利率分别为39.51%、41.00%、42.20%,远超同行可比公司均值。其中,公司外销毛利率远高于内销毛利率,与同行可比公司存在较大差异。发行人按照境内外销售划分的主营业务毛利率情况如下表:

报告期内,德固特的内销毛利率分别为33.19%、29.27%和34.12%,外销毛利率分别为53.11%、56.74%和52.14%,两者差值分别为19.92%、27.47%和18.02%,由此可见,德固特的内、外销毛利率之间差值始终高达近20%。报告期内,公司与同行可比公司的内外销毛利率对比情况如下表:

以业界标杆杭锅股份为例。报告期内,杭锅股份的内销毛利率分别为25.31%、24.62%和20.08%,外销毛利率分别为26.91%、25.74%和25.73%,内、外销毛利率差值分别仅为1.60%、1.12%和5.65%。无论是内、外销渠道,毛利率的走势都被德固特压制一头,尤其是外销毛利率低出近30%,差距较大。
一般而言,同行业可比公司的业务具有高度相似性,毛利率的差异不应该呈现出如此悬殊的情形,同类型业务的内、外销毛利率差值,可能因国内外营商环境的差异有些偏差,但差距不应过大。特别是对于德固特产品主要应用的炭黑生产领域,由于竞争激烈、原材料价格上升等原因,国内、国际炭黑厂商盈利情况不容乐观,节约成本和创造效益成为炭黑厂商的重要选择。
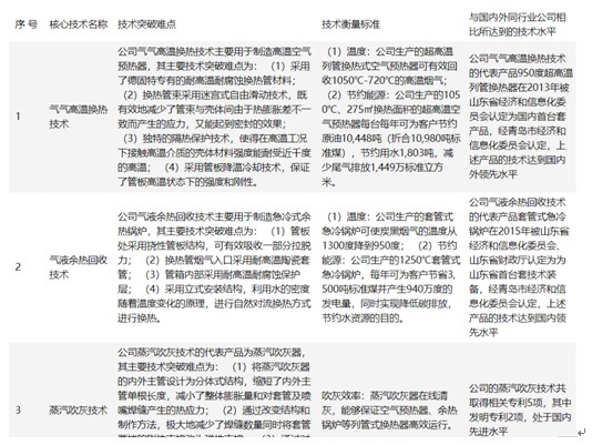
在如此情形下,炭黑厂商却选择购买德固特的产品,是否因为德固特用有绝对领先于同行业的垄断性、独有性技术呢?德固特在问询函中披露了各项核心技术的技术突破难点、关键技术指标、衡量标准、与国内外同行业公司相比所达到的技术水平,部分情况如下表:

其中,气气高温换热技术方面,德固特的代表产品950度超高温列管换热器在2013年被山东省经济和信息化委员会认定为国内首台套产品,经青岛市经济和信息化委员会认定,上述产品的技术达到国内外领先水平;气液余热回收技术方面,公司气液余热回收技术的代表产品套管式急冷锅炉在2015年被山东省经济和信息化委员会、山东省财政厅认定为为山东省首台套技术装备,经青岛市经济和信息化委员会认定,上述产品的技术达到国内领先水平。
气固换热干燥技术方面,公司气固换热干燥技术的代表产品年产6万吨转筒干燥机在2014年被山东省经济和信息化委员会认定为山东省首台套技术装备,经青岛市经济和信息化委员会认定,上述产品的技术达到国际先进水平。其余的蒸汽吹灰技术、粉体及其他环保技术—造粒技术、粉体及其他环保技术—粉体输送控制技术、装备制造技术均为国内先进水平。
由此可见,德固特仅有两项技术达到国际先进水平,其余五项技术仅为国内先进水平。公司代表产品的认证均在2013-2015年间完成,是否德固特近年来加大了研发投入,在技术方面取得了突破呢?
结合具体研发数据来看,报告期内,德固特的研发投入分别为977万元,933万元、997万元,占营业收入比例分别为4.48%、3.96%、3.77%。2018-2019年,宝色股份研发费用分别为2429.14万元、3457.06万元,研发投入占营业收入比例分别为3.40%、3.77%;杭锅股份研发费用分别为1.87亿元、1.97亿元,研发投入占营业收入比例分别为5.24%、5.01%。
德固特研发投入从规模上远不如同行业可比公司。特别是杭锅股份,无论是投入强度还是规模都遥遥领先于德固特,但毛利率却大幅落后。特别是在余热锅炉产品方面,杭锅股份作为余热锅炉装备制造业龙头,其产品处于绝对领先地位。然而,2019年杭锅股份余热锅炉毛利率为23.54%,远低于德固特余热锅炉毛利率34.22%。在如此情况下,德固特销售价格的真实性存疑。
有业内人士指出,由于对境外客户的销售收入审计存在一定的局限性,因此有些公司在外销收入上做起了文章,例如前些年闹得沸沸扬扬的康得新财务造假事件,康得新在外销业务上通过将PET等外品(基材)冒充光学膜运到海外,免费送给别人,再由康得新相关人员一手炮制虚假业务合同,临摹国外客户签名后完成销售业务,虚构了境外的销售收入。德固特是否在外销收入的某些环节上通过违规手段虚增境外销售收入,时间将会给出答案。
部分指标与销售收入相背离
报告期内,德固特销售费用明细如下表:

同期,德固特实现收入2.18亿元、2.36亿元和2.64亿元,2018年和2019年同比分别上涨8.26%和11.86%。可以看到,在销售费用中,公司职工薪酬、运杂保险费、售后服务费以及投标费用均与销售收入增长出现背离。在2019年德固特营收增速11.86%的情况下,公司销售职工薪酬较上2018年减少18.39万元;运杂保险费减少133.71万元;投标费用减少38.38万元,售后服务费则从2017年的105.23万元减少至60.64万元。
从销售人员薪酬来看,德固特的异常更为明显。报告期内,公司与同行业同地区公司的销售人员年度人均薪酬对比情况如下表:

报告期内,德固特销售人员年度人均薪酬分别为9.62万元、11.59万元和11.99万元;同地区平均值分别为13.10万元、13.85万元和20.65万元;同行业平均值分别为13.97万元、16.74万元和19.58万元。德固特销售人员年度人均薪酬远低于同地区平均值和同行业平均值。
然而,德固特人均销售额却在行业中名列前茅。报告期内,公司与同行业可比公司的销售人员与销售收入对比情况如下:

如上表所示,2018年和2019年,德固特销售人员人均销售额均排在行业第三位,仅少于海陆重工和杭锅股份;在这种情况下,销售人员薪酬却大幅低于行业均值,令人不解。不仅如此,随着德固特销售收入的不断增长,公司销售人员数量却逐年减少,2017-2019年公司销售人员平均人数分别为16人、14人和12人,背离情况十分明显。
事实上,分析期间费用率的重点,是通过分析公司的销售和管理模式,找出期间费用中更接近变动费用性质的项目,并进一步分析相关费用率的稳定性。例如,运费与收入的比率、佣金与收入的比率、维修费与收入的比率、研发费与收入的比率、员工薪酬与收入的比率等。上述费用率变动如果存在异常,且难以在经营活动中找到原因,往往代表着存在财务操纵的嫌疑。
附:德固特IPO主要中介机构