chaguwang.cn-查股网.中国
查股网.CN
盈建科(300935)内幕信息消息披露
 
个股最新内幕信息查询:    
 

喜报 | 盈建科BIM施工智能设计软件通过住建部科技成果鉴定

http://www.chaguwang.cn  2026-03-04  盈建科内幕信息

来源 :盈建科2026-03-04

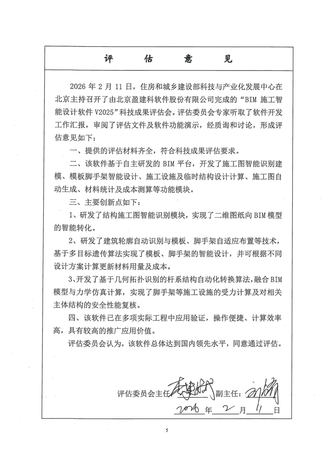
  2026年2月11日,住房和城乡建设部科技与产业化发展中心在北京主持召开了由北京盈建科软件股份有限公司完成的“BIM施工智能设计软件V2025”科技成果专家评估会。评估委员会由7位行业权威专家组成,依照住建部规定的程序和标准,对软件进行科学、专业的专家论证与评估,一致同意通过科技成果鉴定,认为软件整体达到“国内领先水平”。

  此前,住房和城乡建设部科技与产业化发展中心已对该项目展开细致初审,经严格审查,确认该项目具备科技成果评估条件,为本次评估会的顺利召开奠定了坚实基础,充分体现了住建部科技中心组织开展科技成果评估工作的规范性与严肃性,确保了评估结论的科学性与公正性。

  专家委员会由7位来自建筑施工、结构设计、施工安全质量管理等领域的资深专家,组成了实力雄厚的专业评估委员会,由北京市朝阳区建设工程质量监督站李建斌站长担任组长,北京工业大学刘占省教授担任副组长,此外还包括以下五位专家(排序不分先后):

查股网为非盈利性网站 本页为转载如有版权问题请联系 767871486@qq.comQQ:767871486
Copyright 2007-2025
www.chaguwang.cn 查股网