chaguwang.cn-查股网.中国
查股网.CN
爱美客(300896)内幕信息消息披露
 
个股最新内幕信息查询:    
 

嗨体失速、业绩承压、股价一年跌30% 爱美客神话破灭?

http://www.chaguwang.cn  2026-04-07  爱美客内幕信息

来源 :风口财经2026-04-07

  曾靠“嗨体”一针撑起千亿市值的“医美茅”爱美客,正遭遇上市以来最剧烈的信任崩塌。核心大单品嗨体收入首现双位数下滑,赖以支撑高毛利的增长逻辑戛然而止;销售费用同比激增超四成,却未能阻止营收净利双双跳水;更棘手的是,一桩高达16亿元的仲裁案悬而未决,赔付金额已超过全年净利润。当“现金牛”失速、“输血”失效、巨额风险压顶,爱美客维持了九年的“躺赢”神话,正被撕开最致命的裂口。净利腰斩,高分红难掩增长颓势

  作为国内最早入局玻尿酸原料生产的厂商之一,爱美客一直是医美行业的领头羊,近95%的超高毛利率也被很多投资者戏称为“医美茅”。然而,年报数据显示,爱美客2025年业绩出现上市以来最严重的下滑态势,盈利能力大幅缩水。全年实现营业收入24.53亿元,同比下降18.94%;归母净利润12.91亿元,同比下滑34.05%;扣非归母净利润10.99亿元,同比下滑41.30%。三大核心盈利指标同步下滑,反映出公司核心业务盈利能力持续弱化。

  来源:爱美客2025年财报

  反应到资本市场,业绩的下滑似乎早有预料,自2026年1月底以来,爱美客股价持续走低,截至4月3日收盘,爱美客股价报收112.49元,近一年累计下跌约30%,总市值缩水至360亿元左右,较2021年历史巅峰时期的近1800亿元跌去近八成,甚至低于上市首日市值规模。而财报公布的业绩不及预期也导致机构集体下调盈利预测与目标价,市场对其2026年增长预期大幅降温。

  来源:爱美客2025年财报

  尽管公司维持高比例分红,全年现金分红总额达6.03亿元,分红比例约46.70%,但这一举措被市场质疑为“粉饰业绩”“安抚股东”。截至2025年底,公司货币资金与交易性金融资产合计达33.81亿元,看似充裕的现金流,实则难以掩盖核心业务增长乏力的困境,且高分红也可能影响后续研发投入与风险应对的资金储备,长期来看不利于企业可持续发展。

  业绩与股价承压的背后,是资本市场对“医美茅”信仰的瓦解,但也是行业去芜存菁的必经之路。大单品依赖严重,同质化竞争致份额萎缩

  爱美客的业绩颓势并非突然爆发,而是早有预警信号藏在经营细节里,其背后是爱美客根深蒂固的经营隐患与行业环境的双重挤压。

  医美行业的特殊规则在于,三类医疗器械审批周期长达3-5年,率先获批的首创产品往往享有3年以上的竞争真空期。爱美客2016年取得嗨体注册证后迅速占领颈部抗衰蓝海,九年时间里始终是该领域唯一合规产品。同时,爱美客的业绩表现和投资价值很大程度上由嗨体决定。以2020年为例,嗨体贡献公司63.58%营收且增速达82.85%。

  来源:爱美客2025年财报

  然而,这种爱美客引以为傲的先发优势正在失效。

  综合行业发展来看,上游原料端,华熙生物凭借微生物发酵技术打通全产业链;中游产品端,锦波生物的重组胶原蛋白、华东医药的少女针等新品类层出不穷;下游渠道端,新氧平台的医美平权行动正在重塑消费认知。

  同质化竞争白热化,叠加宏观经济下行、消费需求收缩,行业赛道增长逐步见顶,而爱美客“大单品依赖症”的脆弱性则被无限放大。

  数据显示,公司溶液类注射产品(以“嗨体”为主)、凝胶类注射产品(以“濡白天使”为主)收入均出现双位数下滑,两者合计占营收比重仍高达95%以上,产品结构极度单一,抗风险能力极差。更为严峻的是,随着华熙生物、昊海生科等同行加大产品迭代与渠道布局,以及众多中小品牌以低价策略抢占市场,爱美客核心产品的市场份额持续萎缩,价格优势不再,客户流失严重。16亿仲裁悬而未定,合规风险雪上加霜

  内生增长遇阻后,爱美客将筹码押注于外延式扩张。

  自2021年起,其通过投资与合作快速切入新赛道:先是联手韩国Huons布局肉毒素市场,又与北京质肽生物合作引进司美格鲁肽,甚至拿下韩国Jeisys旗下医疗美容设备及耗材的中国独家代理权。

  2025年3月,爱美客公布将以1.9亿美元收购韩国再生材料企业REGEN Biotech85%股权,创下我国医美行业跨国并购金额纪录,试图在童颜针领域抢占先机。然而,大宗海外布局并未带来海外市场的有效增长。据年报显示,2025年公司海外业务营收仅4683.91万元,尽管同比激增2858.24%,但基数极低,占总营收比重不足2%,对整体业绩贡献微乎其微。另外,这笔收购案背后的仲裁纠纷,也为这一核心资产的变现埋下了一颗大雷。

  爱美客收购韩国REGEN公司后,于2025年7月单方面解除与达透医疗的独家经销权,理由是达透医疗关联方财务造假损害产品声誉。2025年8月,达透医疗向深圳国际仲裁院提起仲裁,请求确认独家代理协议有效并继续履行,若请求未获支持,将索赔损失合计16亿元,该金额已超过爱美客2025年全年净利润。尽管2026年1月底仲裁庭撤销了此前“不得自行销售、需继续向原代理商供货”的临时措施,但截至2026年4月,案件仍在审理中,最终裁决结果尚未出炉,存在大额赔付风险。监管与转型双重压力,医美“躺赢”时代终结

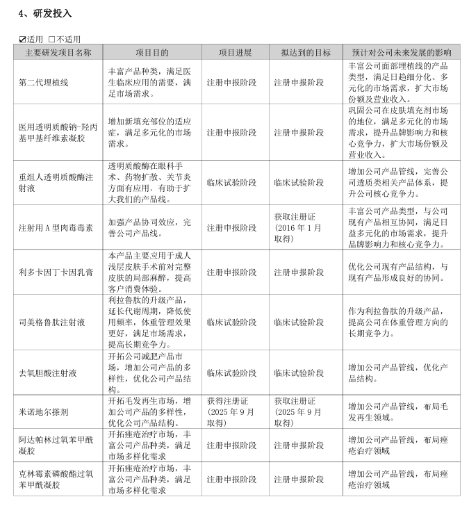
  面对多重困局,爱美客虽试图通过研发投入、新品布局破解困境,但效果甚微且存在诸多隐患。

  2025年公司研发投入共计3.6亿元,同比增长18.45%,研发投入占比达14.67%,看似投入较高,但研发成果转化率偏低,且多集中在原有产品的迭代升级,缺乏颠覆性创新。

  来源:爱美客2025年财报

  新品布局方面,2025年上市的一批产品均未能实现爆款突破。“嗗科拉”上市后市场反响平淡,未能有效拉动营收增长;米诺地尔搽剂切入毛发健康赛道,面临激烈市场竞争,短期内难以形成规模效应;A型肉毒毒素为独家经销模式,并非公司自主研发,核心技术与定价权不在手中,且市场已被保妥适、衡力等成熟品牌占据,突围难度极大。

  此外,2026年以来,医美行业监管政策持续收紧,多重变革正推动医美行业进入规范化、精细化、全球化的新阶段。2026年2月起,线上平台严控医美产品带货,严禁达人推广“三品一械”;5月起还将落地药械强制扫码追溯、高风险医美项目准入升级等新规。虽然长期来看行业合规化利好上游龙头,但短期整治会直接冲击下游医美机构的经营活跃度,进而传导至上游产品的终端采购需求,加剧行业竞争,对爱美客2026年第一季度业绩形成额外压制。

  值得一提的是,2025年9月,晋城市市场监督管理局公示行政处罚信息,山西龄久医疗美容服务有限公司因未按爱美客产品说明书要求,将20盒爱美客“嗨体”注射用透明质酸钠复合溶液存放于26℃的库房,被处以1万元罚款,虽涉事主体为下游经销商,但也对爱美客产品的终端合规管控带来一定负面影响。

  近日,记者就股价波动、业绩承压以及合规风险等问题邮件采访爱美客技术发展股份有限公司,截至发稿日期,并未收到任何回复。

  业内人士分析指出,爱美客当前的困境,既是自身经营短板的集中暴露,也是医美行业调整期的必然结果。公司过度依赖单一产品、研发创新不足、风险应对能力薄弱,叠加行业监管趋严、竞争加剧,其龙头地位已不再稳固。92.70%的综合毛利率虽仍居行业前列,但这一优势正在被产品滞销、成本上升逐步侵蚀,若无法快速破解产品单一、诉讼纠纷、海外拓展乏力等核心问题,公司业绩可能进一步下滑,甚至被同行拉开差距。

有问题请联系 767871486@qq.com 商务合作广告联系 QQ:767871486
Copyright 2007-2026
www.chaguwang.cn 查股网