chaguwang.cn-查股网.中国
查股网.CN
仙乐健康(300791)内幕信息消息披露
 
个股最新内幕信息查询:    
 

仙乐健康携4.3亿商誉IPO,林培青换掉高薪财务总监

http://www.chaguwang.cn  2026-03-13  仙乐健康内幕信息

来源 :新浪乐居2026-03-13

  营养健康食品供应商龙头仙乐健康(300791.SZ)近日向港交所递交了招股书,计划搭建“A H”双资本平台。

  仙乐健康主打B端市场,合作方涵盖辉瑞制药、拜耳、玛氏、安琪酵母等国内外知名企业,已构建横跨中国市场、美洲市场、欧洲市场及亚太市场的全球业务布局。

  公司海外市场收入已超过国内,2025年前三季度达到61.2%。目前,公司仍在海外扩产,泰国生产基地正建设中。

  此次IPO,仙乐健康计划将募集资金投入海外生产基地建设、提升全球数字化能力以及加强产品研发等。

  而冲击港股IPO的背后,仙乐健康正面临业绩压力。2025年,公司归母净利润预计同比下滑53%-69%。这与公司海外投资企业亏损,计提资产减值损失有关。

  01

  超10亿可转债未兑换

  实控人七名家属持股

  仙乐健康的起点始于仙乐制药,这家成立于1993年8月的公司,最初专注于药品制造。2000年,开始进入营养健康食品制造行业。

  2015年4月,仙乐健康完成股份制改革,注册资本为6000万元;四年后,成功登陆A股,于深交所上市,以54.73元/股的价格发行2000万股A股,募资净额为10.19亿元。

  上市以来,仙乐健康的直接融资为2021年3月发行的1024.89万张可换股债券(“仙乐转债”),发行价格100元/张,共募资10.25亿元,用于马鞍山生产基地扩产、软胶囊车间技术升级改造及数字信息化建设等项目。截至2025年6月末,上述募集资金已使用9.15亿元。

  该可转债的转股价格初始设定为85.98元/股,自2021年6月开始,至2025年12月,“仙乐转债”的转股价格一路走低,最终调低至31.86元/股,较原价格近乎“膝斩”。

  转股价格走低的背后,仙乐健康在A股市场持续低迷。截至3月12日收盘,公司股价为20.69元/股,较年初下跌18.8%,较发行价已下跌62.2%。

  截至递表前,仙乐健康未偿还可换股债券的未偿还本金总额为10.25亿元,假设转股价格为31.86元/股,则可换3216.63万股A股,占总股本的10.46%。而可转债将于2027年4月到期,若转股情况不理想,公司将面临一定的到期兑付压力。

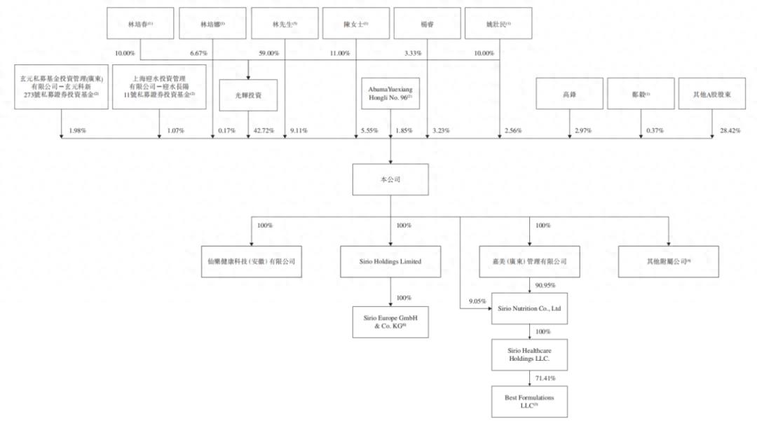
  在股权结构上,仙乐健康充满着浓厚的家族色彩。

  此次递表前,光辉投资为公司第一大股东,持股42.76%,其持有者包括林培青、陈琼、林培春、姚壮民、林培娜及杨睿。其中,林培青、陈琼分别持有59%、11%权益,且林培青继承了一部分已故父亲林奇雄的权益。

  此外,林培青、陈琼、高峰、姚壮民、杨睿、林培娜、郑毅7人还分别直接持有公司9.11%、5.55%、2.97%、2.56%、3.23%、0.17%及0.37%股份。由陈琼全资拥有的阿巴马悦享红利96号持有公司1.07%股权。

  上述股东中,林培青、陈琼为配偶;林培春、林培娜为林培青的妹妹;姚壮民为林培春的丈夫;郑毅为林培娜的丈夫;高锋为林培青的表亲。公司前十大股东背后,林培青家族成员有7名。

  递表前,林培青、陈琼夫妇与光辉投资、阿巴马悦享红利96号构成公司控股股东集团,合共控制59.24%股权。

  02

  林培青厚待妹夫

  换掉高薪财务总监

  仙乐健康的家族色彩不止在股权层面,还有管理层面。

  仙乐健康共有三个执行董事席位,分别由林培青、陈琼、姚壮民坐拥。

  林培青为公司董事长兼总经理,现年61岁,他于2000年5月开始任公司副总经理,在此之前,他担任国药集团汕头金石制药有限公司(前称汕头金石制药总厂)副厂长,该公司目前由上市国企国药现代(600420.SH)全资持股。

  陈琼比林培青小了一岁,比林培青早了一年加入仙乐健康,并于1999年4月至2010年9月期间担任公司董事长兼总经理,现任副总经理。在仙乐健康之前,她担任汕头经济特区明治医药有限公司的质量负责人。

  作为林培青的妹夫,姚壮民早年间与林培青共事了多年,在加入仙乐健康前,他在林培青曾担任副厂长的国药集团汕头金石制药供职了7年,从底层的供销公司业务员干到销售公司副经理。1999年9月,他紧跟陈琼之后进入仙乐健康,现与陈琼平起平坐,同样担任公司副总经理之职。

  此外,在2004年6月至2015年11月期间,姚壮民还曾担任广东千林健康产业有限公司的董事兼总经理。

  林培青十分厚待姚壮民,姚壮民能拿到比陈琼更高的年薪。招股书显示,2023年-2024年姚壮民年薪分别为187.4万元、196.4万元,陈琼年薪为169.5万元、179.7万元。

  递表前,姚壮民直接及间接持有公司6.83%股权。2025年9月,姚壮民还通过减持公司21.1万股股份,变现496.76万元。

  公司另外两名副总分别是郑丽群和刘若阳,二人还分别担任公司财务负责人、董秘职务。

  郑丽群早在2002年就加入仙乐健康,历任公司财务部经理、财务总监、董事会秘书,于2025年7月刚刚升任财务负责人,在郑丽群之前,仙乐健康的财务总监是夏凡,其因个人原因辞职。

  值得注意的是,此前夏凡是仙乐健康年薪最高的高管。年报显示,2023年-2024年,夏凡的年薪分别高达269.12万元、265.54万元,而同年林培青的年薪分别为184.28万元、191.38万元,两年比林培青高了158万元。此外,郑丽群的年薪分别为123.86万元、129.17万元。

  仙乐健康2025年限制性股票激励计划中,夏凡还将被授予2.5万股。2025年半年报中披露其持有的限制性股票已达6.63万股。

  郑丽群接任财务负责人之前,于2025年4月辞去了董秘职务,同时由刘若阳接任。今年3月2日,协助董秘处理与证券事务相关工作的邱礼川,也因工作调动原因,辞去了公司证券事务代表的职务。

  03

  毛利率走高

  海外收入超出国内

  仙乐健康为一家营养健康食品解决方案提供商,主要服务营养健康食品领域的品牌商及渠道零售商。其业务覆盖了从基础研究、产品研发到规模化生产和市场营销支持的全链条。业务领域涵盖功能性食品、特殊膳食食品、保健食品。

  根据灼识咨询的资料,按2024年收入计,仙乐健康于全球营养健康食品解决方案市场份额排名第三,于中国营养健康食品解决方案市场排名第一,亦为全球第二大以软糖及软胶囊为基础的营养健康食品解决方案供应商。

  领先的行业地位背后,仙乐健康承受着业绩增长的压力。

  2023年-2024年及2025年前三季度(下称“报告期”),仙乐健康实现营业收入35.82亿元、42.11亿元及32.91亿元,各期同比分别增长42.87%、17.56%及7.96%,营收增速明显放缓;净利润为2.4亿元、2.82亿元及5553.5万元,2025年前三季度净利润同比下滑73.91%。

  据仙乐健康最新披露的2025年度业绩预告,公司预计归母净利润为1亿元-1.5亿元,同比下滑53%-69%;扣非净利润为5750万元-8597万元,同比下滑74%-82%。但未同步披露营收相关数据。

  同时,仙乐健康还发布了《2023年、2025年限制性股票激励计划调整》的公告。

  公告显示,公司对2023年、2025年制定的限制性股票激励计划的公司层面业绩考核目标进行修订。将2026年营收目标由55.66亿元调整为50.9亿元,2027年营收目标由59.27亿元调整为53.83亿元,考核口径均剔除个人护理业务收入。

  尽管原有的业绩考核目标中并未直接设置净利润指标,但在2025年公司预计净利润出现明显下滑的背景下,仍同步下调了营收相关的考核目标。

  从收入明细来看,报告期内,仙乐健康的收入主要来自销售软胶囊、软糖、饮品、片剂、粉剂等类型产品。其中,软胶囊、软糖类是公司最主要的收入来源,各期占比达63.2%、70.7%及73.1%,逐年上升。

  而饮品、片剂、粉剂类产品收入均有不同程度的下滑。2024年及2025年前三季度,饮品类收入同比分别减少41.22%、10.54%,粉剂类收入同比分别减少20.9%、20.42%,片剂收入同比分别变动-10.05%、29.67%。

  仙乐健康建立了全球业务布局,产品已触达全球逾50个国家与地区的客户。

  报告期内,公司来自海外市场的收入持续增长,各期分别为17.31亿元、25.5亿元及20.13亿元,海外收入占比由2023年的不足50%升至2025年前三季度的61.2%。其中,有39.2%来自美洲,17%来自欧洲,5%来自澳洲、东南亚及其他地区。

  不过,仙乐健康在国内的销售出现下降。2024年,来自中国及香港特区的收入为16.61亿元,同比下降10.28%,首次低于海外;2025年前三季度,同比微增4.75%至12.78亿元。

  仙乐健康净利润虽出现下滑,但毛利率持续增长,报告期各期分别为29.7%、30.6%及31.5%。

  公司销售成本主要包括原材料、制造费用、人工、物流费等,各期分别为25.2亿元、29.22亿元及22.55亿元。其中,原材料为最主要的销售成本,占比超65%,包括鱼油、明胶、藻油、植物提取物、维生素及矿物质、益生菌以及用于主要剂型的其他成分。

  04

  收购形成4.3亿商誉

  资产减值1.95亿侵蚀利润

  对于2025年净利润预计下滑的原因,仙乐健康表示,自2025年以来个人护理业务的经营环境发生重大变化,客户需求下降,中美贸易摩擦加剧导致个人护理业务的运营成本上升;加之,2025年下半年团队成员变动,进一步加剧个人护理业务的经营难度,致使全年亏损增加。

  而上述情况起因于仙乐健康此前的多笔收购案。

  2016年,仙乐健康收购德国公司Ayanda,该公司成立于1992年,是欧洲五大软胶囊制造商之一。2016年收购完成后,Ayanda作为欧洲软胶囊CDMO基地,成为公司全球化起点。

  2022年7月,仙乐健康又斥资8.47亿元收购了美国Best Formulations71.41%的股权,将业务拓展至美国。

  资料显示,Best Formulations成立于1986年,是美国营养补充剂行业领先的CDMO企业,主要从事维生素、矿物质、特殊营养品等营养补充剂的生产及销售。2019年起,开始布局软糖剂型和个人护理产品。Best Formulationsy也成为仙乐健康快速建立美国本土制造基地、打通主流品牌市场渠道的重要依托。

  2024年3月,Best Formulations整合其相关资源组成一家全资附属公司,名为Best Formulations PC LLC,专注于个人护理产品的制造业务。

  但仙乐健康收购Best Formulations时,该公司尚处于亏损状态。2023年上半年,Best Formulations收入592.1万元,净亏损1.18亿元。

  两次收购直接推高了仙乐健康的商誉。截至2025年9月末,公司商誉账面价值高达4.32亿元,其中,最大的组成部分是包括Best Formulations在内的美国业务板块Sirio America,金额为2.49亿元,占总商誉的近60%。

  而收购Best Formulations后,其仍然持续亏损,成为拖累仙乐健康整体业绩的主因。

  年报显示,2023年-2024年及2025年上半年,Best Formulations营收分别为6.85亿元、9.57亿元、4.62亿元,净亏损分别为1.43亿元、1.51亿元、8694.4万元,累计亏损达3.81亿元。

  持续亏损,加之高溢价收购形成的大额商誉面临减值压力,仙乐健康为优化资产结构、聚焦核心主业、减少亏损影响,最终决定对Best Formulations计提减值并推进出售。

  2025年,公司对Best Formulations所属的个人护理业务板块进行处置,计提资产减值1.95亿元,目前已与潜在收购方签署出售意向书。

  此外,公司于2025年取得品牌代运营企业湖北怡本荟品牌管理有限公司的少数股权,因怡本荟2025年经营业绩不及对赌盈利预期,公司就此确认长期股权投资减值损失5654.73万元。

  两笔大额减值直接侵蚀利润,成为净利润预降五~七成的核心推手。

  05

  产能利用率待提升

  现金足够覆盖短债

  除了资产减值以外,仙乐健康的期间费用也不断上涨,挤压利润空间。

  行政开支是仙乐健康最大的营运开支,报告期各期分别为3.52亿元、4.2亿元、3.56亿元。其中,行政人员薪酬超2亿,各期分别为1.88亿元、2.25亿元、2.01亿元。

  其次是销售开支,各期分别为2.78亿元、3.53亿元、2.73亿元。其中,营销及推广开支各期分别支出5216.3万元、8420.3万元、6290.1万元,合计1.99亿元。

  研发开支是最少的营运开支,各期分别为1.11亿元、1.26亿元、1.01亿元,分别占同期总收入的3.1%、3.0%及3.1%。

  目前,仙乐健康在全球拥有六大生产基地。其中,泰国产业园正在建设中,预计2027年投产,年产能24亿粒软糖。截至2025年9月末,公司已投资2000万美元用于泰国的生产基地,投资建设完成还需2000万美元(约1.38亿元)。

  持续扩产的同时,公司目前部分产品的产能利用率仍待提升。2025年前三季度,软胶囊产能利用率为60.4%,片剂、粉剂、硬胶囊的产能利用率均低于50%。

  报告期内,公司存货分别为4.81亿元、4.82亿元及5.06亿元,主要包括原材料及耗材、在制品、产成品,其中产成品占比47.88%、41.48%及34.79%。

  大规模的产能建设推高了公司负债水平。截至2025年9月末,公司资产负债率为53.22%,较2019年末的17.55%明显上升。

  截至2025年11月末,仙乐健康现金及现金等价物为5.19亿元,同期短债为2.21亿元,手持现金足以覆盖短债。

有问题请联系 767871486@qq.com 商务合作广告联系 QQ:767871486
Copyright 2007-2026
www.chaguwang.cn 查股网