
文|《BUG》栏目徐苑蕾
《BUG》栏目获悉,三只松鼠近日面向经销商发布通知,自11月1日起对部分产品调整供货价格,覆盖坚果、炒货、果干等品类,其调价幅度0.2元至10元不等。
本次调价涉及35款产品,包括终端专供的100克开心果每袋涨价2元;60克*50袋规格的芒果干每袋涨价0.2元;罐装坚果礼佳锦礼每盒涨价3元;坚果礼纯坚果款璀璨款每盒涨价10元等。
根据其最新发布的2025年三季报数据,公司第三季度营收为22.81亿元,同比增长8.91%,然而归母净利润却为2226.89万元,同比下降56.79%,扣非归母净利润仅630.89万元,同比暴跌83.45%。
成本压力,调整多产品供货价
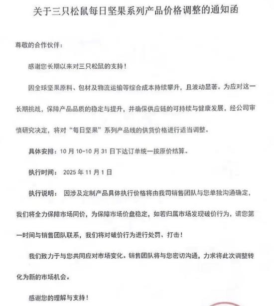
三只松鼠在通知函中指出,因全球坚果果干原料、包材及物流运输等综合成本持续攀升,且波动显著。为应对这一长期挑战,保障产品品质的稳定和提升,并确保供应链的可持续与健康发展,所以对部分产品供货价格进行适当调整。
有经销商表示,10月上旬,三只松鼠就已经发出调价通知;上周,三只松鼠进一步发布具体执行价格和调整明细。根据通知,10月31日前下达的订单还是统一按原价结算。不过,实际上,大部分调价的产品在中秋后就持续缺货,直到11月涨价后才会重新有货。
《BUG》了解到,本次调价涉及35款产品,比如终端专供的100克开心果调价幅度为2元/袋;60克*50袋规格的芒果干调价幅度为0.2元/袋;罐装坚果礼佳锦礼调价幅度为3元/盒;坚果礼纯坚果款璀璨款调价幅度为10元/盒。

一直以来,三只松鼠对线上渠道高度依赖,营收占比还一度超过90%。不过去年,三只松鼠再次表现出全渠道布局的决心,明确推进“D+N”(短视频+全渠道)全渠道战略转型。
在线下渠道,三只松鼠提出“线下分销双百战略”,目标是实现铺市终端数从10万向100万级迈进,分销业务规模从20亿向100亿进军。而这一战略调整已显现成效,分销业务成为三只松鼠增长最快的业务板块之一。
财报数据显示,2024年,三只松鼠整体分销业务营收为26.41亿元,同比增长超80%;2025年上半年为9.38亿元,同比增长40%,收入占比提升至17%。截至2025年上半年末,经销商数量从2024年底的1871家增长至2140家。
不过,核心坚果原料成本的上涨直接压低了产品盈利能力,随着分销业务营收占比逐步扩大,三只松鼠只有通过涨价才能稳定分销业务的毛利水平。
增收不增利,净利润腰斩
由于原料成本的上涨,今年以来三只松鼠的业绩急转直下。
10月27日,三只松鼠发布第三季度财务报告。数据显示,公司第三季度营收为22.81亿元,同比增长8.91%,然而归母净利润却为2226.89万元,同比下降56.79%。前三季度,三只松鼠营收为77.59亿元,同比增长8.22%,而归母净利润为1.61亿元,同比下滑52.91%。
扣非归母净利润数据更加不容乐观。第三季度,三只松鼠扣非归母净利润仅630.89万元,同比暴跌83.45%;前三季度扣非归母净利润为5713.71万元,同比下降78.57%。这一数据表明,公司主营业务盈利能力正在恶化。
从单季度趋势看,这已是三只松鼠连续三个季度出现净利润同比回落,这种增收不增利的状况在今年已成为三只松鼠的业绩常态。

除了原料成本外,费用率的上升也进一步挤压了利润。2025年前三季度,三只松鼠的销售费用达到16.05亿元,较上年同期的12.94亿元增长24%,费用率达到20.69%,同比增长2.6个百分点。
另一个关注的财报指标是三只松鼠的现金流状况。2025年前三季度,公司经营活动产生的现金流量净额为-5.06亿元,相比上年同期的正值3180万元,由净流入转为净流出,同比降幅高达1690.52%。公司在财报中解释称,“主要系本期经营性采购支出增加所致。”
面对经营现金流的缺口,三只松鼠不得不更多依赖筹资活动来维持运营。截至2025年三季度末,公司货币资金下降至2.42亿元,同比下降27.58%,而短期借款同比增长283%至5.76亿元。
股价年内跌超三成,机构撤离
从资本市场反应看,截至10月28日,三只松鼠年内累计跌幅达36.23%,收报于23.32元/股,反映出市场对其经营状况的担忧。
从财报资料可以看到,前十大流通股东名单在第三季度发生显著变化。截至今年三季度末,早期投资机构IDG资本旗下的NICE GROWTH LIMITED持股比例为2.15%,对比2025年6月30日时3.07%的持股比例,IDG资本在第三季度内减持了0.92个百分点。
此外,两只全国社保基金组合418组合和602组合已完全退出前十大流通股东名单,南方中证1000ETF和中信证券股份有限公司-社保基金17052组合新进入前十大流通股东。
有市场分析认为,机构投资者的调仓行为反映了对三只松鼠当前战略转型期投资价值的不同判断。

面对经营挑战,三只松鼠正积极寻求赴港上市以拓展融资渠道。9月30日,三只松鼠获得证监会赴港IPO备案;10月13日,三只松鼠发布公告,计划将会计师事务所从大华会计师事务所更换为德勤华永会计师事务所,被认为意在为香港上市保驾护航。
根据公司此前提交的招股书,公司计划发售8150万股,募集资金拟用于加强供应链、销售网络及品牌建设,拓展产品组合,以及进行行业价值链中的战略联盟和收购。
不过,三只松鼠港股招股书和A股年报的数据差异却引发广泛关注。比如,2022年至2024年全品类产品合计销量分别为16.61万吨、17.32万吨和29.59万吨,其中核心品类坚果的销量分别为8.26万吨、7.9万吨和12.27万吨。
然而,同期A股年报披露的休闲食品销售量仅为7.79万吨、6.85万吨和11.15万吨。招股书数据较年报分别高出113.22%、152.85%和165.38%,即使仅对比坚果品类,差异比例仍达6.03%至15.33%。此外,公司被指在客户销售集中度、无形资产构成和已授权专利数量等方面的披露也存在矛盾。
对此,三只松鼠官方回应称,两份报告分别严格按照《中国企业会计准则》及《国际财务报告准则》制定,均按照真实、准确原则进行披露。