来源 :网易财经2025-01-17
中简科技(300777.SZ)聘任副总经理李剑锋,被解聘的原总经理、现任董事温月芳投反对票。
原总经理投出反对票
1月17日,中简科技发布公告称,董事会于1月15日召开了第三届董事会第二十次会议。会议上审议了多项议案,其中《关于聘任李剑锋为公司副总经理的议案》获得了6票同意、1票反对,投反对票的系董事温月芳。
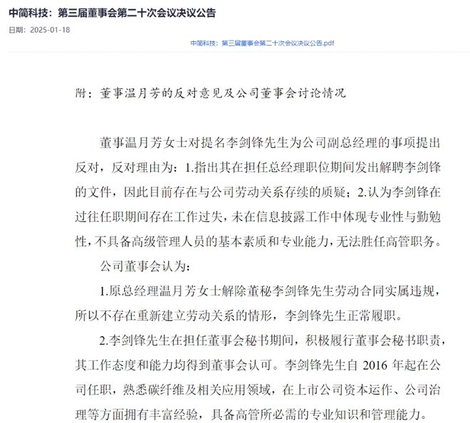
温月芳提出两点质疑,一是指出其在担任总经理职位期间发出解聘李剑锋的文件,因此目前存在与公司劳动关系存续的质疑;二是认为李剑锋在过往任职期间存在工作过失,未在信息披露工作中体现专业性与勤勉性,不具备高级管理人员的基本素质和专业能力,无法胜任高管职务。
对此,中简科技董事会认为,原总经理温月芳解除董秘李剑锋劳动合同实属违规,所以不存在重新建立劳动关系的情形,李剑锋正常履职。其次,李剑锋在担任董事会秘书期间,积极履行董事会秘书职责,其工作态度和能力均得到董事会认可。

高层陷入内斗
此前,中简科技爆发了一场内斗,涉及解聘李剑锋,这也是温月芳提出质疑第一点的依据。
据南财快讯报道,2024年10月底,市场流传出一份中简科技解聘董秘李剑锋的声明,落款日期为2024年10月30日并盖有中简科技的公章,而中简科技于2024年10月31日在互动易平台披露,其公司董事会秘书为李剑锋,目前正常履职中。
彼时,中简科技综合管理部相关人员回应称,公司确实发文解聘李剑锋。
2024年11月1日,中简科技召开了第三届董事会提名委员会第五次(临时紧急)会议、第三届董事会第十七次(临时紧急)会议,审议通过了《关于解聘公司总经理温月芳的议案》。根据会议决议,温月芳因个人原因不再适合担任总经理一职,董事会解聘温月芳的总经理职务。
解聘后,温月芳将继续担任副董事长、总工程师的职务以及仍担任第三届董事会战略与发展委员会委员。中简科技称,此次解聘事项不会对公司日常生产经营活动的正常运作产生重大不利影响。
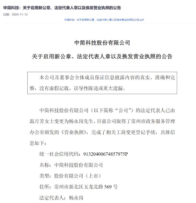
2024年11月12日,中简科技发布《关于启用新公章、法定代表人章以及换发营业执照的公告》称,公司法定代表人已由温月芳变更为杨永岗。目前公司取得了常州市政务服务管理办公室颁发的《营业执照》,完成了相关工商变更登记手续。此外,前期因经营层保管不利遗失中简科技股份有限公司公章及法定代表人章各一枚,已声明作废。

中简科技披露的简历显示,李剑锋,男,1985年生,本科学历。2008年7月至2015年12月于中国一拖集团有限公司董事会办公室工作。2016年1月至今,先后任公司证券事务代表、职工代表监事、综合计划部部长、董事会秘书等职务。
中简科技认为,李剑锋熟悉碳纤维产业链与创新链,对相关的应用领域有着深入理解,在公司治理、资本运作等方面拥有丰富经验。
截至1月17日收盘,中简科技报27.27元/股,总市值119.91亿元。