来源 :笔尖网2025-09-16
近日,拉卡拉公布了最新财报。财报显示,今年上半年,拉卡拉实现营业收入26.5亿元,同比下降11.1%,主要受银行卡收单市场整体影响,公司支付交易总金额同比下降9.2%;公司归属母公司股东净利润2.3亿元,同比下降45.3%,扣除非经常性损益后归母净利润为1.5亿元,同比下降64.7%,系公司营业收入下降及运营成本存在一定刚性的影响。

拉卡拉称上半年,公司积极应对外部环境的变化和挑战,更加聚焦高质量发展,境内银行卡收单与条码支付的交易规模仍保持行业领先水平,市场份额稳中有升;跨境支付交易金额和客户数量分别同比增长73.5%和 70.4%,外卡支付交易金额和客户数量分别同比增长210%和72%,呈现高速增长态势;“支付+SaaS”转型取得实质性进展,战略投资天财商龙落地,餐饮、零售等重点行业SaaS产品力、品牌力大幅提升,深度服务超18万家优质门店客户,客户数量大幅增长。
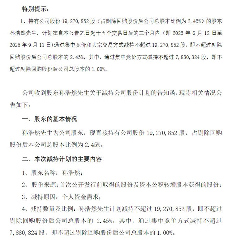
今年5月20日,拉卡拉披露了《关于部分股东减持计划的预披露公告》,公司股东孙浩然计划通过集中竞价和大宗交易方式减持不超过19,270,852股,即不超过剔除回购股份后公司总股本的2.45%。公告显示,孙浩然股份来源是首次公开发行前取得的股份及资本公积转增股本获得的股份,减持原因为个人资金需求。

2025年9月2日,拉卡拉发布公告称,公司于近日收到孙浩然出具的《关于公司股份减持情况的告知函》,截至公告日,孙浩然此次减持计划已实施完毕。

公告显示,孙浩然通过集中竞价交易减持7,880,800股,占比1%,减持均价28.7元/股;通过大宗交易减持11,390,052股,占比1.45%,减持均价23.4元/股。相关媒体报道称,此次孙浩然减持套现金额总计约4.93亿元,减持完成后不再持有拉卡拉股份。

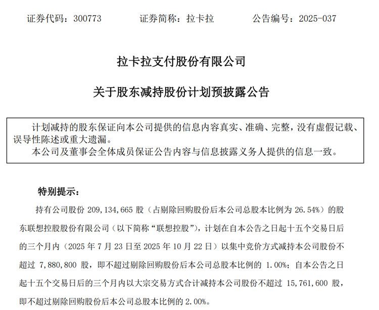
另一方面,今年7月1日拉卡拉发布关于股东减持股份计划预披露公告,因自身业务安排及需要,联想控股将通过集中竞价、大宗交易的方式分别减持7,880,800 股、15,761,600股,即不超过剔除回购股份后本公司总股本比例的1%、2%。