来源 :新浪财经2025-07-14
近日,拉卡拉因信用卡违规套现问题再次引起关注。据《中国证券报》报道,一些支付机构的门店内,个人用户无需实体经营资质,仅凭虚假信息就可完成商户注册,进而实现违规套现,国内知名第三方支付机构——拉卡拉也赫然在列。
据报道,一拉卡拉官方授权数字门店店员表示,个人办理POS机基本上都是用来做信用卡套现。而除此以外,拉卡拉销售人员还向个人用户介绍如何利用商户收款二维码(码牌)进行信用卡套现。
有知情人士称,POS机代理队伍鱼龙混杂,冒充拉卡拉代理商的人不少。但即便是拉卡拉的代理商,也会存在不合规的情况。

图片来源:微博截图
而这并非拉卡拉首次因合规问题引发关注,其在发展历程中已多次因各类违规行为遭受处罚。2019年至今,拉卡拉多次收到行政处罚,处罚总金额达到1729.08万元。其中,处罚单位包括国家外汇管理局北京外汇管理部、中国人民银行营业管理部、中国人民银行北京市分行、国家外汇管理局北京市分局,处罚事由包括未落实交易信息真实、完整、可追溯要求;未按规定设置收单银行结算账户;未与商户签订受理协议;未严格落实商户实名制要求……

官网介绍,拉卡拉成立于2005年,于2011年首批获得中国人民银行颁发的《支付业务许可证》,是国内领先的第三方支付机构,于2019年4月25日登陆深交所。2025年6月16日,拉卡拉宣布,拟赴港上市,当前,公司正在与相关中介机构就本次H股上市的具体推进工作进行商讨,相关细节尚未确定。其在公告中表示,赴港IPO主要是为了推进国际化发展战略,构建国内国际双循环格局,打造国际资本运作平台,加快数字货币在跨境场景的应用,进一步提升公司国际竞争力。
赴港上市对拉卡拉而言,或许是公司更进一步的重要举措,但鉴于其此前多次面临合规问题,有观点认为,这使得其赴港上市之路具备不确定性。
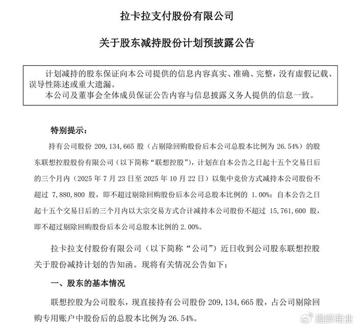
另外,拟赴港上市,也让拉卡拉的股东动态以及业绩备受外界关注。7月1日,拉卡拉宣布,联想控股将在2025年7月23日至2025年10月22日的三个月内,以集中竞价和大宗交易的方式减持公司股份。减持后,联想控股持股比例由26.54%降至23.54%,仍是公司大股东。

图片来源:拉卡拉公告
据拉卡拉5月发布的公告,6月12日至9月11日,拉卡拉创始人、大股东孙陶然的弟弟孙浩然出于个人需求,也将通过集中竞价和大宗交易方式减持不超过1927.09万股,即不超过剔除回购股份后公司总股本的2.45%。
4月1日到6月30日,拉卡拉股价总体上涨,收盘价从16.88元/股飙升至33.45元/股。7月1日开始,出现下跌。截至7月14日收盘,报28.56元/股,总市值为225.08亿元。
对此,有业内人士认为,大股东接连减持背后,一方面或许是因为稳定币相关概念炒作影响,拉卡拉股价上涨,大股东想及时套现;另一方面或许是因为拉卡拉业绩下滑,使得股东认为公司未来发展受限。
业绩方面,拉卡拉确实面临一定压力。财报显示,2024年,拉卡拉实现营业收入57.59亿元,同比下滑2.96%;归属于上市公司股东的净利润3.51亿元,同比下滑23.26%。分产品来看,拉卡拉来自三大业务的营业收入均同比下滑,其中在营业收入中占比达到89.7%的支付业务,同比下滑0.27%;科技服务业务与其他分别同比下滑18.43%和23.98%。可以看到,目前,拉卡拉还较为依赖支付业务。

图片来源:2024年财报
2025年一季度,拉卡拉业绩的两大指标——营业收入和归属于上市公司股东的净利润下滑幅度进一步扩大,前者同比下降13.01%,后者同比下滑幅度达到51.71%。
大股东接连减持,容易让投资者认为其对公司未来的发展信心不足,而业绩表现不佳则会影响港股投资者对拉卡拉的认可。再加上合规风险,拉卡拉的港股IPO之路面临挑战。

图片来源:罐头图库
但拉卡拉冲刺港股并非毫无依仗。作为首批摘得央行支付牌照的支付机构“元老”,其深厚的行业积淀是硬实力。叠加当前政策对金融科技创新开放包容的明确导向,正为其上市之路铺设有利的外部环境。
总体而言,赴港IPO如拉卡拉公告所说,有望让其迈上一个新台阶。但这条道路并非坦途,合规问题、股东减持、业绩承压等,都是需要正视的挑战。拉卡拉若想真正实现竞争力的跃升,更应该在合规整改、业务突围等方面拿出实打实的成效。