报告摘要
一品红:专注儿童药与慢病药物,研发驱动不断丰富产品矩阵
一品红是一家聚焦于儿童药、慢病药领域的创新型生物医药企业。公司着力打造儿童药制剂创新研发平台,并建有慢病创新药技术中心、口服缓控释制剂研究实验室和生产技术转化中心,具备创新药全流程及多种技术类型高端口服缓控释制剂的自主研发及生产能力。公司现有26个儿童药注册批件和66个慢病药注册批件,产品结构丰富,涵盖多个疾病治疗领域。目前具有在研儿童专用药25项,在研慢病药包括全球创新药AR882等项目13个。
痛风:现有药物存在一定局限性,广阔市场需要更优药物
痛风是一种单钠尿酸盐沉积在关节所致的晶体相关性关节病,其与嘌呤代谢紊乱和/或尿酸排泄减少所致的高尿酸血症直接相关。预计2025年全球高尿酸血症患者将达到11.8亿,并将于2030年达到14.2亿;预计2025年中国高尿酸血症患者将达到2.1亿,并将于2030年达到2.4亿。痛风患者基数庞大,但现有痛风治疗药物存在一定的局限性。例如传统的降尿酸药物别嘌醇和非布司他,别嘌醇需关注HLA-B*5801基因检测以减少不良反应风险,非布司他则需警惕潜在心血管事件,其也因此被FDA黑框警告。因此现有药物无法充分满足痛风患者的临床需求,痛风患者需要新型的、疗效和安全性更好的药物。
AR882:安全性+降尿酸疗效优势,有望成为best in class
AR882是一品红与美国Arthrosi公司合作研发的1类创新药,用于治疗痛风,其通过抑制尿酸转运蛋白URAT1使尿液尿酸盐排泄正常化,从而降低血清尿酸(sUA)水平,2024年8月AR882获得美国FDA快速通道资格,目前AR882正按计划推进全球Ⅲ期临床试验。其国际临床II期试验结果显示,安全性方面,AR882表现出良好的耐受性,无任何重度不良反应发生;有效性方面,AR882在单药治疗中,AR882表现出比别嘌呤醇(↓35%)或非布司他(↓39%)更好的血清尿酸降低效果(↓53%),并且AR882在治疗6周时就体现出了卓越的有效性,75mgAR882相对非布司他已体现出了优效(P 0.001)。AR882不仅优于已有的降尿酸药物,研发进度也已在全球在研痛风创新药中领先,其III期入组迅速,全球III期临床试验有望2026年上半年完成。
目录


正文
1.一品红:聚焦儿童与慢病药领域,业务覆盖全产业链
1.1.创立二十余载,专注儿童药和慢病药
一品红药业集团股份有限公司于2002年成立,2017年登陆深交所上市。公司业务覆盖医药全产业链,以医药制造业务为主导,是一家集药品研发、生产、销售为一体的创新型生物医药企业。公司总部位于粤港澳大湾区生物医药产业高地——广州国际生物岛,现共建成5万多平方米的办公总部、6万多平方米的创新研发基地、22万平方米符合欧盟和FDA标准的数字化智能智造基地、110亩的创新原料药基地。公司始终坚持技术领先的产品研发创新理念,组建了由全球资深首席科学家领衔的400余人创新研发团队。2021至2023年研发投入约13亿元,年研发投入约占营收的10%。现拥有193个药品注册批件,连续4年每年新增注册批件超过10个。

公司聚焦于儿童药和慢病药领域,产品类别涵盖化学药(含原料药和制剂)、特色中成药、生物疫苗等领域。其中,儿童药聚焦抗感染、呼吸、自免领域和消化代谢等领域,慢性病用药主要聚焦心脑血管、泌尿肾病、消化代谢等领域,特色品种包括盐酸克林霉素棕榈酸酯分散片、苯磺酸氨氯地平干混悬剂等。公司多个产品进入国家级药目录及医保目录,目前具有在研儿童专用药25项,在研慢病药包括全球创新药AR882等项目13个。

拓展创新药研发版图,聚焦痛风领域,实现与新一代URAT1抑制剂AR882的深度绑定。AR882是美国Arthrosi公司研发的痛风1类创新药。公司参股美国Arthrosi公司的股权比例为22.52%,同时,公司通过合资公司广州瑞安博获得了AR882在中国区域(含港澳台)的研发、生产及销售等权益。

1.2.公司营业收入短期承压,静待复苏
2024 年前三季度一品红营业收入、净利润有所下滑。2024年前三季度,公司实现营业收入12.40 亿元,同比下降32.98%;实现归属于上市公司股东的净利润-2.47亿元;实现归属于上市公司股东扣非后净利润371.82万元,同比大幅下滑。2024年业绩预告中,预计实现归属于上市公司股东的净利润-4.72亿元至-6.80亿元,实现归属于上市公司股东扣非后净利润-2.41亿元至-3.47亿元。2024年公司业绩有所下降,主要是受到行业政策和市场环境变化、公司联瑞生物医药智能制造基地尚属于爬坡阶段、研发投入加大和非经常性损益等因素影响。


1.3.股权结构合理,员工股权激励充分
李捍雄先生和吴美容女士为公司共同实际控制人。李捍雄为公司创始人,现任董事会董事长。李先生直接持有公司5.50%股份,通过广州市福泽投资管理中心(有限合伙)持有公司2.01%的股份,通过广东广润集团有限公司持有公司28.46%的股份,合计持有公司35.97%股份。李先生曾任中国中药协会药物临床评价研究专业委员会副主任委员,广东省青年联合会第十届委员会常委。现任中国医药企业管理协会副会长,第一届中国中药协会儿童健康与药物研究专业委会与副主任委员,中国宋庆龄基金会理事、广东国际商会副会长。

员工股权激励充分。为了进一步健全公司长效激励机制,吸引和留住优秀人才,充分调动公司核心团队的积极性,一品红制定了股权激励计划。在2025年2月11日发布的2025年股票期权激励计划中,激励对象共计353人,为公司核心骨干员工。为实现公司稳健发展与激励效果相统一的目标,公司董事会制定了严格的业绩考核要求。考核年度为2025-2027 年,公司需满足以下任一条件:2025年考核利润增长率不低于32%,或新获批一个创新药IND,或获得药品注册批件数量不少于10个;2026年考核利润增长率不低于52%,或新获批一个创新药IND,或获得药品注册批件数量不少于10个;2027年考核利润增长率不低于75%,或新获批一个创新药IND,或获得药品注册批件数量不少于10个。其中,业绩考核目标中的“考核利润”为归母扣非净利润与研发费用之和,并扣除对联营企业和合营企业的投资收益。该股权激励计划的实施将有效地将股东利益、公司利益和核心团队个人利益结合在一起,使各方共同关注公司的长远发展,确保公司发展战略和经营目标的实现。

2.痛风行业持续扩容,URAT1抑制剂前景明朗
2.1.中美痛风治疗指南均强调降尿酸治疗
痛风:与高尿酸血症直接相关的晶体沉积性疾病。痛风是一种常见且可治疗的疾病,病因为单钠尿酸盐晶体在关节和非关节结构中的沉积。血清尿酸浓度增高(高尿酸血症)是发展痛风最重要的风险因素,通常当血清尿酸盐高于或等于0.42mmol/L(7mg/dL)时,我们认为患有高尿酸血症。血清尿酸由肾脏和肠道中的尿酸转运蛋白调节,特别是GLUT9(SLC2A9)、URAT1(SLC22A12)和ABCG2 蛋白。单钠尿酸盐晶体通过激活NLRP3炎症小体并释放IL-1β,从而引起炎症。研究表明长期降低尿酸治疗(例如,别嘌呤醇)会导致单钠尿酸盐晶体溶解,最终预防痛风发作和痛风石,并改善生活质量。此外提供高质量的痛风护理也是有效的。

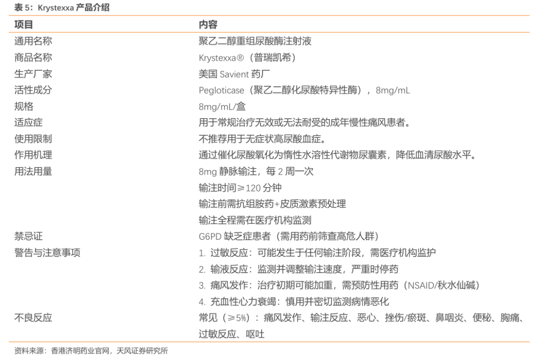
在痛风治疗领域,中国指南侧重分层用药,美国指南强化难治性治疗与心血管安全。如表3 所示,根据中华医学会风湿病学分会编制的《痛风诊疗规范》和美国风湿病学会(ACR)发布的痛风管理指南,二者均以降低血尿酸(SU)至 6mg/dL为核心目标,首选别嘌醇作为一线药物,急性期优先使用秋水仙碱、NSAIDs或糖皮质激素,并强调降尿酸治疗(ULT)起始时联用抗炎药物预防痛风急性发作。主要差异在于:中国指南针对痛风石或频繁发作的患者者设定更低SU目标( 5mg/dL),并纳入降尿酸药物苯溴马隆;而ACR指南明确推荐普瑞凯希用于治疗难治性痛风,且针对非布司他在心血管疾病患者中的使用限制更加严格。

2.2.全球降尿酸市场空间广阔,市场需求驱动痛风治疗转型
高尿酸血症患者基数庞大,中国新发患者逐渐年轻化。预计全球高尿酸血症患者从2016年7.4 亿增至2030年14.2亿(CAGR为4.76%),中国患者从2016年1.4亿增至2030年2.4 亿(CAGR为3.95%)。根据《2021中国高尿酸及痛风趋势白皮书》,截止2021年,中国高尿酸血症的总体患病率为13.3%,患病人数约为1.77亿人,痛风总体发病率为1.1%,患病人数约为1466万人。基于线上用户调研显示,18-35岁的高尿酸血症及痛风年轻患者占比近60%,中国高尿酸血症及痛风患者呈年轻化发展趋势。

2.3.现有药物以XO抑制剂为主,URAT1抑制剂成为治疗新热点
2.3.1.临床一线降尿酸药物安全性有待提升,难治性慢性痛风市场广阔
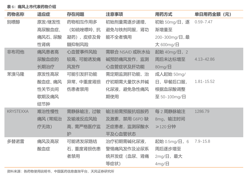
现有的抗痛风药存在一定的局限性。根据中华医学会风湿病学分会发布的《痛风诊疗规范(2023年)》,当前痛风治疗遵循个体化原则,降尿酸药物以XO抑制剂(黄嘌呤氧化酶抑制剂)别嘌醇和非布司他为一线选择,其中:①别嘌醇需关注HLA-B*5801基因检测以减少过敏风险,②非布司他则需警惕潜在心血管事件。③URAT1抑制剂苯溴马隆适用于轻中度肾功能异常或肾移植患者,若患者合并尿酸性肾结石,和/或尿pH值小于5,则需要碱化尿液并监测尿pH值。急性期治疗则以秋水仙碱、NSAIDs和糖皮质激素为主,秋水仙碱可能回出现胃肠道不良反应,非甾体抗炎药(NSAIDs)可能会出现肾损害,糖皮质激素药物则要注意高血压、高血糖、高血脂等不良反应。

现有XO抑制剂主要包括别嘌醇和非布司他等。别嘌醇作为经典的XO抑制剂代表药物,别嘌醇本身也可被黄嘌呤氧化酶催化生成别黄嘌呤,后者也有抑制黄嘌呤氧化酶的作用。别嘌醇最早于1966年获得美国FDA批准上市,在国内已被纳入医保甲类目录,2024年别嘌醇中国样本医院销售额为7601.56万元。非布司他由日本帝人(Teijin)株式会社研发,在欧盟、美国、日本已获批上市,2018年9月在中国获批上市,非布司他纳入了第三批国家药品带量采购,2024年非布司他中国样本医院销售额为6.32亿元。

URAT1 抑制剂主要有上市已久的苯溴马隆、日本卫材的多替诺雷等。URAT1抑制剂主要有上市已久的苯溴马隆和近期上市的多替诺雷。苯溴马隆可同时抑制URAT1和GLUT9,抑制肾小管尿酸重吸收,增加尿酸排泄,降低血尿酸水平。自2003年国际上报道该药导致严重肝毒性后,苯溴马隆陆续在一些国家撤市,目前苯溴马隆在日本、新加坡和中国等一些亚洲国家使用。在国内苯溴马隆被纳入国家医保乙类目录,2024年苯溴马隆中国样本医院销售额为2.45亿元。多替诺雷由日本卫材注册申请,于2024年12月获NMPA批准在中国上市。

难治性慢性痛风药物市场空间广阔。近年来获批上市的痛风新药主要有以下几款:安进的Krystexxa、日本卫材的多替诺雷等。其中,安进的Krystexxa(通用名:普瑞凯希)于2010年在美国获批上市,根据安进公司2023年年报显示,Krystexxa是难治性慢性痛风的唯一生物制剂,2023年Krystexxa销售额为2.72亿美元,2024年为11.85亿美元,2024年销售同比增长336%。但因其高过敏风险92%患者易产生抗药性,目前未在中国大陆获批。

多替诺雷(Dotinurad、URECE,商品名:优乐思?)是富士雅库兴发现的一种治疗痛风和高尿酸血症的治疗药物,该产品于2020年1月在日本获批上市,并于2024年12月由卫材注册申请,在中国获批上市。多替诺雷选择性地抑制尿酸转运体之一URAT1,从而防止肾脏对尿酸的再吸收,促进尿酸在尿液中的排泄。此外,多替诺雷对其他影响尿酸分泌的转运体的影响较小,因此在较低剂量时可降低血清尿酸水平。多替诺雷在2021年全年销售额9亿日元,2022年全年销售额22亿日元,同比增速134%;2023年实现全年销售额33 亿日元,同比增速47%。

当前痛风及高尿酸血症药物虽覆盖不同机制(尿酸排泄促进、合成抑制及分解),但仍存在问题:苯溴马隆与非布司他分别面临肝损及心血管风险,KRYSTEXXA存在给药方式复杂及高敏反应的不足,别嘌醇药物相互作用频繁,多替诺雷则需注意泌尿系统副作用。此外,现有疗法对重度肾功能障碍、耐药性痛风及长期安全性需求未完全满足。从经济性来看,别嘌醇为最低成本选择,但需注意药物相互作用及不良反应;苯溴马隆,非布司他和多替诺雷性价比次之,但肝毒性及心血管风险仍需持续监测。

2.3.2. XO 靶点赛道布局全面,URAT1抑制剂或将成为治疗新热点
XO靶点药物管线布局全面。当前XO靶点药物研发管线:已上市产品有60款,23款处于上市申请阶段,临床III期及II期项目分别有9个和11个,I期及BE试验阶段项目25个,后续管线中38款获批临床、14款临床申请已提交。从临床前到申请上市,XO在研项目多达百余项。

URAT1 靶点有望成为痛风长期治疗的重要方案。目前痛风治疗靶点中,COX家族(如COX-1/2)和糖皮质激素受体(GR)占据主导地位,但其作用集中于抗炎镇痛(如非甾体抗炎药),仅能缓解急性发作症状,无法解决高尿酸血症的核心病理机制。URAT1作为尿酸代谢的关键靶点,因其对尿酸的高亲和力和转运效率,成为新的突破方向。现有URAT1抑制剂(如AR882、多替诺雷、Ruzinurad)可通过阻断尿酸重吸收显著降低血尿酸水平。

URAT1 靶点药物或将成为治疗热点。全球范围内超过30个在研项目密集布局,覆盖从临床前到上市全链条:持田制药的多替诺雷(已上市)和恒瑞医药的Ruzinurad(申请上市)领跑第一梯队;一品红(AR882)、江泰制药(Epaminurad)及上海璎黎(YL-90148)等处于临床III期;海创药业(HP501)通过拓展慢性肾脏病等并发症构建差异化优势,而辉瑞、阿斯利康等跨国药企与东阳光等国内药企则通过多靶点联用(如URAT1/XO)争夺技术高地。


3. AR882 研发进展迅速,安全性及有效性优势显著
3.1. II 期临床数据优异,降尿酸安全性有效性获双重证明
3.1.1. II/III 期临床在全球有序开展
AR882 是一品红与美国Arthrosi公司合作研发的1类创新药,属于URAT1抑制剂,用于治疗痛风。2023年8月,Arthrosi就AR882与FDAEOP2会议沟通完毕,FDA书面反馈支持Arthrosi 在研药物AR882 按计划推进全球Ⅲ期临床试验,2024年8月AR882获得美国FDA 快速通道资格,2025年3月,全球关键性III期试验REDUCE2已提前完成全部受试者入组,同期国内III期临床试验也完成首例患者入组。国内I/II/III期临床试验的开展情况如下:

如下表所示,目前4场国际临床II期试验均已完成。该临床研究是一项多中心、随机、双盲、平行对照的II/III期临床试验,对照药品为非布司他片。
II 期阶段临床试验的主要目的旨在探索AR882胶囊治疗原发性痛风伴高尿酸血症患者的最佳给药剂量方案和初步评价其有效性及安全性。主要终点指标为治疗8周时血清尿酸 360μmol/L 的受试者百分比。最终,临床II期试验取得优异数据结果:AR882在治疗6周时就体现出了卓越的有效性,75mgAR882相对非布司他已体现出了优效(P 0.001)。同时AR882表现出良好的耐受性,无任何重度不良反应发生,临床中观察到的轻中度不良反应包括腹泻、头疼、上呼吸道感染。AR882完全不影响患者本身合并症的病情管理调整,患者合并症情况稳定。
目前AR882国内外所有试验均取得优异结果。公司已于近期启动AR882的国内Ⅲ期临床研究,加速临床开发和上市进程,争取早日造福患者。

3.1.2. AR882 降尿酸成效显著
在NCT05119686 试验中,共招募140名痛风患者入组,按1:1:1分组接受AR88250mg、AR882 75mg 及安慰剂。患者主要合并症为高血压(47%)、高血脂(35%)、肾功能不全(34%)、关节炎(23%)、糖尿病(19%)、心血管疾病(15%)、肺部疾病(11%),及肝部疾病(5%)。病人患者入组sUA平均基线为8.6mg/dL,12周治疗完成后,75mg剂量组中位sUA降低至3.5mg/dL,50mg剂量组中位sUA降低至5.0mg/dL。按照中华医学会内分泌学分会发布的《中国高尿酸血症与痛风诊疗指南(2019)》标准换算,患者入组sUA平均基线约为512μmol/L,75mg剂量组中位sUA降低至约208μmol/L,降低了约304μ mol/L;50mg 剂量组中位sUA降低至约297μmol/L,降低了约215μmol/L,安慰剂组中未观察到变化。

3.1.3. AR882 与别嘌呤醇/非布司他对比,sUA降低更多
在NCT04155918试验中,招募了30名至少有1个皮下痛风石的患者。Arthrosi公司在2021年发布试验结果,并发现AR882是当时开发和上市药物中同类最佳的尿酸降低药物,具有治疗所有阶段痛风的潜力。
在单药治疗中,AR882表现出与别嘌呤醇(↓35%)或非布司他(↓39%)更好的sUA降低效果(↓53%)。AR882和别嘌呤醇的组合使sUA降低了66%,而AR882和非布司他的组合使sUA 降低了71%。根据联合治疗后血浆中黄嘌呤的变化,可以计算出别嘌呤醇贡献了28%的降尿酸效果,而AR882贡献了38%的效果。同样,非布司他联合使用时贡献了33%的降尿酸作用,AR882贡献了约36-38%的作用。联合治疗显著提高了sUA水平 5mg/dL、4mg/dL 甚至3mg/dL的患者的反应比。与别嘌呤醇联合治疗时,100%、100%、100%和44%的患者分别达到sUA 6mg/dL、 5mg/dL、4mg/dL和3mg/dL。AR882和非布司他的组合也观察到类似的结果。单独使用别嘌呤醇或非布司他治疗导致黄嘌呤暴露量分别增加8至10 倍和16倍。AR882与别嘌呤醇或非布司他的组合分别显示血浆黄嘌呤增加约5-8倍或13 倍。单独使用别嘌呤醇或非布司他治疗导致次黄嘌呤暴露增加2-3倍。次黄嘌呤的相对变化在存在与不存在AR882的情况下没有显著差异。在尿液中也观察到黄嘌呤和次黄嘌呤排泄增加。AR882在痛风患者中耐受性良好,显示出与健康志愿者研究中观察到的安全性相似的安全性。
3.1.4. AR882 痛风石治疗效果显著
在NCT05253833 试验中,招募了42名至少有1个皮下痛风石的患者。在实验中,患者被随机分为三组,以1:1:1的比例分别接受每日一次AR882(75mg)、AR882(50mg)+别嘌醇、别嘌醇(至多300mg)的治疗。
6 个月后,别嘌醇组患者在当前治疗方案的基础上增加75mgAR882,而其他组患者则继续采用相同的方案。试验研究中,在基线、第6个月及第12个月时进行DECT成像检查。在整个研究过程中收集安全性数据,包括生命体征和心电图数据。
第3个月,AR88275mg组、AR882 50mg+别嘌醇组和别嘌醇组中位sUA水平分别降至4.5mg/dL、4.7mg/dL 和 6.1mg/dL。第 12 个月,AR882 75mg、AR882 50mg+别嘌醇和AR882 75mg+别嘌醇组的sUA水平分别为4.3mg/dL、3.7mg/dL和2.9mg/dL。
第6个月,在AR88275mg组中,有4例患者(29%)测量到了痛风石的完全消除,别嘌醇组1 例(8%),AR882 50mg+别嘌醇组1例(8%)。在第6-12个月的延长期试验中,AR88275mg组和AR88275mg+别嘌醇组分别有5例(50.0%)和4例(36.4%)患者的痛风结石完全溶解。
AR882 75mg单独使用或与别嘌醇联合使用显示,从基线到第6个月,总尿酸晶体体积减少;第6至12个月的拓展研究中,痛风晶体体积持续减少。

在整个12个月的慢性治疗中,AR882作为单一疗法或与别嘌醇联合治疗组试验患者耐受性良好。最常见的不良事件是痛风发作,轻度或中度不良事件包括腹泻、头痛和上呼吸道感染。AR882治疗后,试验患者痛风结石率持续下降。

3.2. III 期入组迅速,全球III期临床试验有望2026年上半年完成
3.2.1.国际 III 期试验REDUCE2提前完成受试者入组,进度领先同类竞品
目前,国际III期临床NCT06439602(REDUCE2)正在有序开展,旨在评价AR882(75mg)、AR882(50mg)相比安慰剂组在12个月内血清尿酸盐(sUA)降低的水平,该研究已在全球招募到750名试验参与者,其中大多数是既往降尿酸效果不佳患者,比预计时间提前四个月达到计划入组目标。受试者会被随机分为三组,接受每日一次AR88250mg、AR882 75mg 或安慰剂治疗。研究的主要终点为治疗6个月后血清尿酸达标率,次要终点包括试验期间痛风急性发作频率降低、痛风石体积缩小等指标。2024年6月27日首例患者给药完成,预计此项全球III期临床试验将于2026年下半年完成。
此外,国际III期临床NCT06603142(P301)也在2024年9月17日首次登记,目前已完成招募。参与者将被随机分配接受AR882胶囊或非布司他片剂,评估8周内血清尿酸水平。主要指标设置为8周血清尿酸 360微摩尔/升。国际III期临床NCT06846515(301)在2025年2月21日首次登记,3月17日已完成首例给药。参与者将被随机分配接受AR882胶囊或安慰剂,评价AR882在12个月内两次剂量对痛风患者的血清尿酸降低效果和安全性。主要指标设置为第6个月时血清尿酸水平 6mg/dL。这两项III期临床预计于2026年上半年完成。

3.2.2.国内III期试验完成首例患者入组
一品红在研痛风创新药AR882国内Ⅲ期临床试验CTR20241026在2025年3月4日完成首例患者入组,标志着该药全球同步研发的进程取得了又一重大进展。该研究由北京协和医院风湿免疫科担任主要研究单位,全国数十家知名医院共同参与。试验旨在对比非布司他片,评价AR882胶囊在中国治疗痛风伴高尿酸血症患者的有效性和安全性。
3.3. AR882与其他在研痛风创新药对比,临床试验进度和药效大幅领先
截至2025年3月底,国内外URAT1抑制剂痛风在研药品有37个。

除了AR882,还有SHR4640、YL-90148和XNW3009目前已在国内进入III期临床。与AR882相比,SHR4640和YL-90148和雷西纳德类似。雷西纳德在多个Ⅲ期临床实验中只展现了中等药效,并展现出较多的临床毒副作用。后来因急性肾衰竭风险升高而被FDA黑框警告,2019年在美国停止销售,至今未在中国上市。

信诺维的XNW3009在2022年1月公布II期临床数据,显示其0.5mg剂量组每次给药即可实现超过72%的受试者血清尿酸浓度≤360umol/L,对照组苯溴马隆50mg剂量组的有51.9%的受试者血清尿酸浓度≤360umol/L。与苯溴马隆相比XNW3009片剂量组展现了优异的降尿酸疗效。

4.传统业务经营稳健,AI基因领域研究助力增长
4.1.儿童用药:全面布局,赋能未来儿童药领军企业
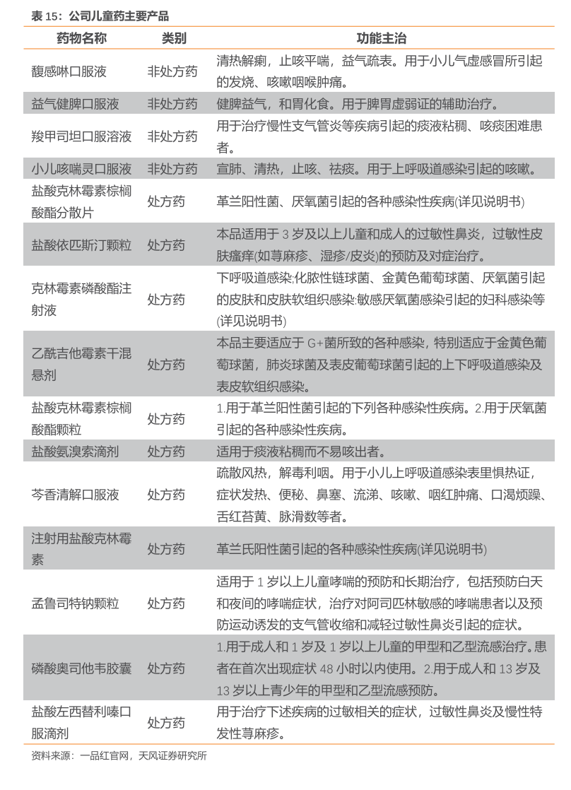
公司儿童药产品结构丰富,可满足呼吸、抗感染、抗过敏、消化领域等儿童常见疾病临床诊疗需求,涵盖0-14岁全年龄段儿童患者,且剂型独特、口感优,可确保儿童患者用药的安全性,全面提升儿童患者依从性。公司现有26个儿童药产品批件,其中芩香清解口服液和馥感啉口服液被纳入十三五国家科技重大专项,公司矢志成为中国儿童药行业领军企业。根据儿童患者特点,公司还建有儿童药物高端制剂技术平台,通过药物混悬剂技术、颗粒掩味技术、精准化给药等技术创新,能克服儿童用药依从性差、安全隐患多等临床难题,精准治疗儿童患者疾病。

2021-2023 年儿童药业务营业收入增长稳健,2023年,公司儿童药领域实现15.36亿元的营业收入,同比增长17.01%。2024上半年公司儿童药收入约5.02亿元,同比减少36.25%。而未来在国家大力扶持儿童药发展的背景下,儿童药物市场有望迎来新一轮快速增长。2024 年1月,国家卫健委联合多部门发布《关于推进儿童医疗卫生服务高质量发展的意见》,力争到2025年,完善功能明确、布局合理、规模适当、富有效率的国家、区域、省、市、县级儿童医疗卫生服务体系。到2035年,基本形成城乡均衡、协同高效的儿童医疗卫生服务体系,更好满足儿童医疗卫生服务需求。2024年5月,国家卫生健康委等部门发布了《第五批鼓励研发申报儿童药品建议清单》。

4.1.1.盐酸克林霉素棕榈酸酯:两大剂型齐发力
盐酸克林霉素棕榈酸酯主要有两种剂型,分别为盐酸克林霉素棕榈酸酯分散片和颗粒剂。公司的盐酸克林霉素棕榈酸酯分散片为一品红独家专利剂型产品,2018年进入国家基药目录,2020年列入国家医保目录;盐酸克林霉素棕榈酸酯颗粒剂目前已申报,正在审评中。
盐酸克林霉素棕榈酸酯分散片主要适用于革兰阳性菌引起的下列各种感染性疾病:扁桃体炎、化脓性中耳炎、鼻窦炎等;急性支气管炎、慢性支气管炎急性发作、肺炎、肺脓肿和支气管扩张合并感染等;皮肤和软组织感染:疖、痈、脓肿、蜂窝组织炎、创伤和手术后感染等;泌尿系统感染中的急性尿道炎、急性肾盂肾炎、前列腺炎等;和其他诸如骨髓炎、败血症、腹膜炎和口腔感染等。
公司生产的盐酸克林霉素棕榈酸酯分散片获得3项由研究者发起的询证医学临床研究实验,研究成果分别发表在相关医学杂志上。在克林霉素联合甲硝唑治疗慢性牙周炎临床评价试验中,结果显示克林霉素棕榈酸酯分散片联合甲硝唑治疗慢性牙周炎,可改善患者的牙周指标,减轻炎性反应。公司生产的盐酸克林霉素棕榈酸酯分散片(商品名:凯莱克林?)被中国医药·品牌榜评审委员会/米内网评为2023中国医药·品牌(医药终端)。
盐酸克林霉素棕榈酸酯颗粒剂已经申报,目前处于审评阶段,目标拟为获得产品生产批件并上市,预计未来将为公司拓展儿童药产品品类。
4.1.2.芩香清解口服液:研究结果获国际认证
芩香清解口服液是一种呼吸领域的中成药,具有疏散风热,清泻里热,解毒利咽的作用,主要用于小儿上呼吸道感染表里俱热证,症见发热、便秘、鼻塞、流涕、咳嗽、咽红肿痛、口渴烦躁、舌红苔黄,脉滑数等者。
芩香清解口服液同时也获得国际科学研究认证。儿童专用药芩香清解口服液治疗儿童流行性感冒随机对照临床研究成果在国际SCI期刊TranslationalPediatrics(《儿科转化研究》影响因子约4.047)上发表。结果显示,芩香清解口服液治疗儿童流感临床痊愈时间(3天)、完全退热时间(36小时)、减少并发症、病毒转阴率、CARIFs(加拿大急性呼吸道疾病和流感量表)评分的改善均与奥司他韦(目前儿童及成人抗流感一线用药)作用相当,且缓解咽痛、便秘等症状改善上芩香清解口服液疗效更优;安全性评价临床不良事件、不良反应发生率、实验室检测及功能检查相关指标、生命体征等两组间无差异。
4.2.慢病用药:种类全面,多个药品注册批件获批
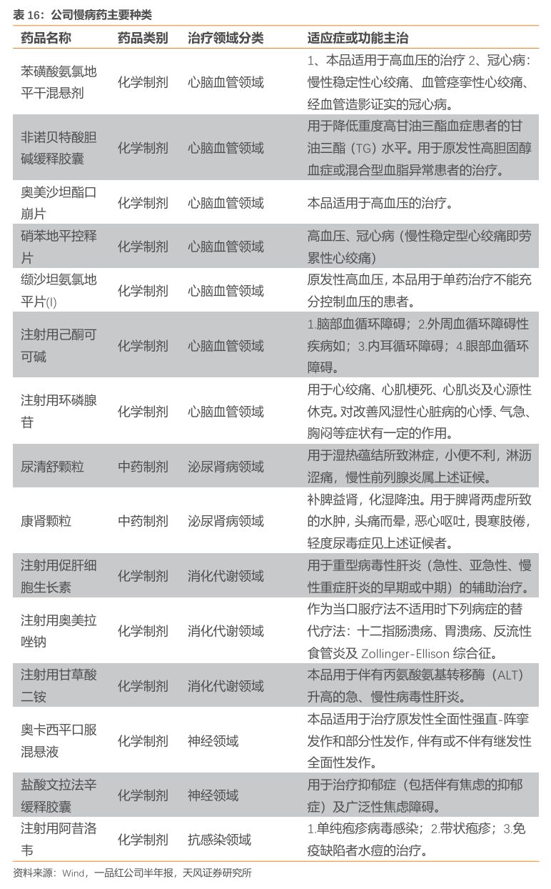
公司现有慢病药注册批件66个,涵盖心脑血管疾病、泌尿系统疾病、消化系统疾病等多个疾病治疗领域,多个产品入选《国家基本药物目录》和《国家医保目录》。2024年上半年,公司新增获奥卡西平口服混悬液、奥美沙坦酯口崩片和45mg非诺贝特酸胆碱缓释胶囊等5个慢病药注册批件。
在慢病药领域,目前公司建立了慢病研发创新中心,组建了创新药物研发的完整体系,包括立项、药物化学、计算化学、药理药效评价、毒理评价、临床开发等功能模块。具有以骨架型和渗透泵型控释片、多层型缓释片、延迟释放制剂、缓释微丸制剂等高端口服缓控释制剂的研发生产能力。目前公司在研慢病药包括全球创新药AR882胶囊、APH01727片等项目。

2021-2023 年,公司慢病药收入持续降低,2023年慢病药全年营收7.70亿元,同比降低2.04%。2024 上半年,公司慢病药产品收入3.17亿元,同比降低13.64%。

4.3. AI 医疗:与阿尔法科技联手,AI医疗迅速发展
2021 年,一品红通过其子公司广州瑞奥生物医药科技有限公司参股投资AI新药研发公司阿尔法分子科技,和全球资深科学家携手,前瞻性开展“AI+医药研发”交叉学科研究,抓住AI赋能创新研发的“先发优势”,获得市场广泛认可。阿尔法分子科技主要专注于利用生物计算和原创生物技术进行GPCR(G蛋白偶联受体)创新药研发。
阿尔法分子科技成立于2020年,专注于利用生物计算、人工智能和原创生物技术进行创新药研发。公司核心成员由医药研发领域院士、博士及国际顶尖高校教授组成,创始合伙人Horst Vogel院士和袁曙光博士曾双双入全球top2%顶尖科学家榜单。2023年8月,GPCR领域新药研发平台阿尔法分子科技,宣布完成A轮融资。本轮融资由上海生物医药基金领投,华仟资本跟投,老股东新恒利达资本继续注资。

G蛋白偶联受体(GPCR)是当前最为重要的药物研发靶标之一,全球近40%上市药物皆针对GPCR 开发。作为一种膜蛋白,GPCR药物发现的生物活性检测仍然是一项具有挑战性的任务。许多困难仍有待解决。阿尔法分子科技团队在GPCR领域沉淀多年,拥有多项全球首创的生物技术,包括:全球第一块测试G蛋白偶联受体蛋白(GPCR)的生物芯片、全球第一款测试细胞电生理的生物芯片、全球第一款追踪单分子细胞的生物芯片等。

目前,阿尔法分子科技已打造出精准的GPCR新药研发平台,可实现对药物分子的高效筛选、设计与优化,并快速获得临床候选分子。基于该平台,阿尔法分子科技已在抗癌、代谢、止疼等多个疾病领域新药研发取得突破性进展,目前公司正在积极准备多条自研管线的临床IND工作。
2024 年2月15日,阿尔法分子牵手洛桑瑞士联邦理工学院(EFPL)、中科院深圳先进技术研究院,共同在国际顶级期刊《Nature Biotechnology》发表分析与综述性论文“Computational drug development for membrane protein targets”。传统的针对包括GPCR 在内的膜蛋白的新药研发策略存在诸多短板,本论文为基于GPCR等膜蛋白靶点的新药研发提供了新思路和方向。

随着生命科学和人工智能技术发展,大样本和大数据将会成为未来生命科学突破和医疗技术发展的重要推动力。2025年2月,一品红还进一步深化数智化体系,顺利完成DeepSeek本地化部署及业务适配,加速推进大模型在研发、生产、营销全链条的深度应用,助力研发效率与运营效能提升,为公司高质量发展注入新动能。借助DeepSeek的本地化部署,公司进行定制化应用扩展,将DeepSeek接入公司本地知识库,与SAP、BI、OA等业务系统进行对接,实现信息的无缝流转和共享,打造“AI+研发”“AI+数据处理”“AI+运营管理”等垂直业务场景,赋能个性化工作体验。
在数字化转型浪潮中,公司始终走在行业前列,已构建以SAP、BI数字驾驶舱为核心的数智化基础设施,形成数据驱动的科学决策体系与组织能力。未来,锚定“全球新”的创新发展战略,一品红将继续以数字化转型为引领,不断探索新技术、新方法的应用,持续深化人工智能与创新研发的深度融合,力争研发出更多具有全球竞争力的创新药物,造福患者。
风险提示
药品研发风险,药品价格下降风险,产品质量风险,行业政策风险,技术人员流失风险,原材料价格波动风险,股价波动的风险。