10月31日,深交所发布对凯伦股份及相关当事人的处分决定,凯伦股份存在被控股股东非经营性占用资金的情况,凯伦股份以及控股股东凯伦控股投资有限公司,董事长、总经理、财务总监、常务副总经理等4人被通报批评。
风口财经注意到,就在9月份,凯伦股份就接连被监管部门发文警示和立案。近年来,凯伦股份业绩有起伏,今年以来整体向好,刚刚公布的第三季度净利同比增长超21倍。风口财经就公司被监管和业绩的持续性等情况联系公司采访,截至发稿时尚未收到凯伦股份回复。
因资金占用被通报批评
根据深交所10月31日的通报,凯伦股份于2023年4月28日、5月19日披露的《控股股东及其他关联方非经营性资金占用及清偿情况的专项审计说明》《关于深圳证券交易所2022年年报问询函的回复公告》显示,凯伦股份存在被控股股东凯伦控股投资有限公司(以下简称凯伦控股)非经营性占用资金的情况。2021年3月至2023年4月,凯伦控股累计占用发生金额(不含利息)48701.65万元,其中,2021年度日最高占用余额16450万元,2022年度日最高占用余额15399.70万元,2023年度日最高占用余额18195.70万元。截至2022年年报披露日,凯伦股份已收回全部资金及利息。

凯伦股份控股股东凯伦控股滥用其对公司的控制地位长期占用上市公司资金,损害上市公司和其他股东的合法权益。凯伦股份实际控制人、董事长钱林弟未能恪尽职守、履行忠实勤勉义务,授意其控制的控股股东长期占用上市公司资金。凯伦股份总经理李忠人,财务总监季歆宇,常务副总经理张勇未能恪尽职守、勤勉尽责,都对上述违规行为负有重要责任。
因此深交所对凯伦股份及控股股东凯伦控股,公司实控人、董事长钱林弟,总经理李忠人、财务总监季歆宇、常务副总经理张勇分别给与通报批评的处分。对于公司及相关当事人违规行为及处分,深交所将记入上市公司诚信档案,并向社会公开。
多次被监管关注,9月就有两次
风口财经注意到,对于控股股东占用资金一事,凯伦股份曾对前期会计差错进行更正。
4月29日,凯伦股份发布关于前期会计差错更正的公告,经公司自查,公司存在被控股股东凯伦控股投资有限公司(以下简称“凯伦控股”)非经营性占用资金的情况。2021 年度,凯伦控股累计占用发生金额(不含利息)24,875.95 万元,累计偿还发生金额 20,435.95 万元,2021 年期末占用资金余额 4,440.00 万元。公司对该项差错进行了更正,影响公司 2021 年度合并及母公司资产负债表中预付款项、其他应收款等项目,2021 年度合并及母公司现金流量表中购买商品、接受劳务支付的现金、收到其他与投资活动有关的现金、支付其他与投资活动有关的现金等项目。
5月8日,深交所向凯伦股份发出问询函,针对公司存在被控股股东凯伦控股非经营性占用资金的情况等,深交所要求详细说明情况。

风口财经注意到,就在9月份,凯伦股份就两次收到监管部门的监管信息。
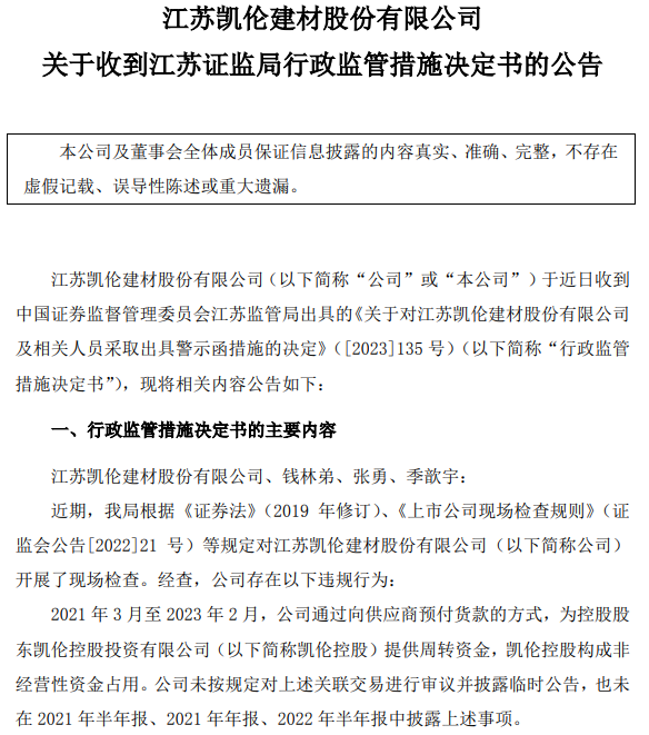
9月8日,凯伦股份发布公告,公司于近日收到江苏证监局警示函,经查,公司存在以下违规行为:2021年3月至2023年2月,公司通过向供应商预付货款的方式,为控股股东凯伦控股投资有限公司提供周转资金,凯伦控股构成非经营性资金占用。公司未按规定对上述关联交易进行审议并披露临时公告,也未在2021年半年报、2021年年报、2022年半年报中披露上述事项。
公司上述行为违反了《上市公司信息披露管理办法》相关规定。公司实际控制人、董事长钱林弟、常务副总经理张勇和财务总监季歆宇对上述违规行为应承担主要责任。因此,江苏证监局局决定对公司、钱林弟、张勇、季歆宇采取出具警示函的行政监管措施,并计入证券期货市场诚信档案。

9月22日,凯伦股份公告,收到证监会分别对公司和控股股东凯伦控股下发的《立案告知书》,因公司和凯伦控股涉嫌信息披露违法违规,证监会决定对公司和凯伦控股立案。

三季度净利增长超21倍
公开资料显示,凯伦股份全名江苏凯伦建材股份有限公司,成立于2011年,于2017年在深交所创业板上市。公司总部位于江苏省苏州市,实际控制人是钱林弟。凯伦股份是一家制造和应用技术领先的提供系统化服务的建筑防水材料生产商。
凯伦股份近年来的业绩有较大起伏,在疫情期间受到影响较大。
凯伦股份2021年实现营业收入25.86亿元,同比增长28.80%;归属于上市公司股东的净利润7192.35万元,同比下降74.18%。2022年,公司营业收入为21.28亿元,同比减少17.72%,归属于上市公司股东的净亏损为1.59亿元,扣非净亏损为1.74亿元。
今年以来,随着受疫情影响逐渐减少,凯伦股份业绩有所提升。第一季度,该公司营业收入为5.07亿元,同比增长55.72%,净利润为3436.71万元,同比增长300.26%。2023年上半年,公司营业收入13.07亿元,同比增长41.89%;净利润5520.10万元,同比增长156.54%,但是扣非净利润2153.65万元,同比下降34.26%。
凯伦股份近日发布的三季报显示,第三季度实现营业收入7.73亿元,同比增长26.39%,净利润1987.65万元,同比增长2190.92%。前三季度营收20.80亿元,同比增长35.70%,净利润7507.76万元,同比增长235.39%。

公司表示,报告期内公司加大市场开拓与营销投入力度等导致销售规模增长,运营成本较上年增幅30.59%是由于报告期内公司销售规模增长导致营业成本增长所致。
今年前三季度,公司经营现金流量净额为-2.74亿元,其中三季度公司经营活动现金流净额为-1.96亿元,净流出规模同比扩大152.87%。
公司注重研发投入,持续进行新产品研发、产品配方优化及生产工艺改进,近三年研发投入和占比逐年增加,2020年-2022年及2023年上半年公司研发投入分别为10,591.60万元、13,877.83万元、13,064.25万元、7,429.08万元,占营业收入比重分别为5.28%、5.37%、6.14%、5.68%。
公司聚焦高分子核心战略,已投产及在建的生产基地能够辐射华东、华北、华中、西南、华南、西北绝大部分市场区域,公司设计产能一亿平方米的高分子产业园一期项目已进入生产阶段,有望进一步提升公司在高分子防水领域的领先地位。
值得注意的是,控股股东在不断减持股份。
6月7日电,凯伦股份公告,公司控股股东凯伦控股拟向卢礼珺协议转让公司股份3079.2万股,占公司总股本的8.14%,转让价格14.5元/股,总价款4.46亿元。转让后,卢礼珺及其一致行动人合计持有公司股份3173.92万股,占公司总股本的8.4%。7月3日电,凯伦股份公告,公司控股股东凯伦控股计划自本公告披露之日起3个交易日后的3个月内以大宗交易方式减持公司股份不超过756.11万股,即减持不超过剔除公司回购专户股份后总股本2%的股份。三季报显示,凯伦控股持续比例已经从半年报的35.68%下降到33.76%。
在二级市场上,截至11月1日收盘,凯伦股份股价12.43元/股,总市值47.84亿元。
