核心观点
2025Q1英搏尔实现净利润1069万元,同比增长26%
公司2024年实现营业收入24.3亿元,同比增长23.8%,归母净利润7100.2万元,同比减少13.8%。2025Q1,公司实现营收5.5亿元,同比增长15.2%,环比减少33.6%,实现归母净利润1069.0万元,同比增长26.3%,环比减少46.2%。分行业看,2024年,公司新能源汽车领域(含商用车)收入20.7亿元,同比增长30.2%,微型车领域收入1.2亿元,同比减少24.28%,特种车领域收入1.9亿元,同比增长16.11%。
公司是国内少数同时具备新能源领域电驱系统和电源系统自主研发、生产能力的领军企业
1)新能源乘用车领域,公司已达成与广汽、吉利、上汽通用五菱、东风、长安、长城、奇瑞、小鹏等长期合作。2)新能源商用车领域,公司与吉利远程、北汽福田、上汽大通、东风小康、奇瑞等车企合作。3)非道路车辆领域,公司已与徐工、中联、三一、柳工、临工、杭叉等国内客户和韩国现代、韩国斗山、凯傲等国际客户合作。
公司与亿航智能、亿维特、高域等合作,低空经济打开成长空间
目前,公司为亿航智能开发的新机型的电推进系统已完成样机交付;同时,英搏尔为亿航智能 EH216-S 机型建设了专用的电推进系统产线,并实现了样机交付。另外,公司和亿维特以及高域的样机开发进展顺利。
公司与丰立智能在新能源汽车、传动模块、工程机械、eVTOL、智能制造等多领域深度合作
对于传动模块产业,丰立智能的谐波减速器、行星减速器及齿轮产品与传动模块的关节传动需求高度契合,英搏尔的电机及控制技术则能为转动模块提供稳定、高效的动力支持。双方将携手打造先进的传动模块,推动传动模块在智能服务、工业制造等领域的广泛应用。在工程机械和 eVTOL 领域,双方将针对复杂工况和特殊应用场景,联合开发定制化产品,满足工程机械的高负载、高可靠性要求以及 eVTOL 对轻量化、高效率动力系统的严苛标准。
风险提示
汽车销量不及预期、低空经济发展不及预期、原材料价格波动。
一季度净利润同比增长26%,低空经济打开成长空间
2025Q1英搏尔实现净利润1069万元,同比增长26%。公司2024年实现营业收入24.3亿元,同比增长23.8%,归母净利润7100.2万元,同比减少13.8%。拆单季度看,2024Q4,公司实现营收8.2亿元,同比增长17.1%,环比增长40.9%,实现归母净利润1986.6万元,同比减少49.4%,环比增长21.0%。
2025Q1,公司实现营收5.5亿元,同比增长15.2%,环比减少33.6%,实现归母净利润1069.0万元,同比增长26.3%,环比减少46.2%。
公司2024年收入增长的主要原因为:公司聚焦大客户战略,组建以研发、销售、交付为主体的“铁三角团队”,深入客户现场,协同作战,及时有效地对接客户需求,快速响应项目进度,确保产品顺利交付,同时受益于公司定点车型销售增长,公司营业收入创年度营业收入新高。
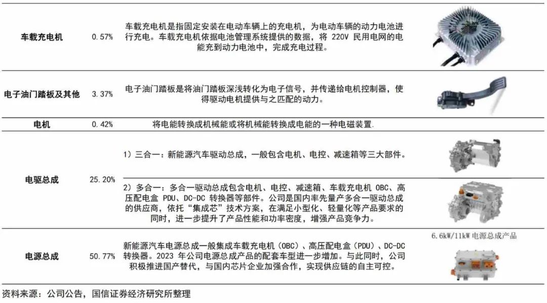
分产品看,2024年,公司电源总成收入12.3亿元,同比增长96.7%,毛利率15.4%,同比-0.6pct,电驱总成收入6.1亿元,同比增长5.3%,毛利率3.4%,同比+1.4pct,电机控制器收入4.7亿元,同比减少25.5%,毛利率25.3%,同比+0.6pct,DC-DC转换器收入0.13亿元,同比减少31.6%,车载充电机收入0.14亿元,同比增长22.7%,电机收入0.10亿元,同比减少30.9%。从产品销量来看,公司构建了驱动系统和电源系统货架式产品矩阵,2024年,公司电源总成(含六合一产品中的电源总成)出货90.28 万台,同比增长 85.08%;电控及驱动总成出货 69.72 万台,同比下降 18.17%。
分行业看,2024年,公司新能源汽车领域(含商用车)收入20.7亿元,同比增长30.2%,微型车领域收入1.2亿元,同比减少24.28%,特种车领域收入1.9亿元,同比增长16.11%。


2025Q1毛利率同比提升0.1pct,净利率同比提升0.2pct。2024年,公司毛利率14.9%,同比-6.5pct,净利率2.9%,同比-1.3pct。拆分季度看,2024Q4公司毛利率11.9%,同比-6.5pct,环比-8.6pct,净利率2.4%,同比-3.2pct,环比-0.4pct。
2025Q1,公司毛利率15.0%,同比+0.1pct,环比+3.1pct,净利率2.0%,同比+0.2pct,环比-0.5pct。

费用稳中有降,2025Q1公司四费率同比-2.4pct。2024年,公司四费率为13.08%,同比+0.65pct,其中销售/管理/研发/财务费用率分别为1.54%/3.63%/7.88%/0.02%,同比分别变动+0.22/+0.26/+0.46/-0.30pct。分季度看,2024Q4公司四费率为6.83%,同比-1.95pct,环比-11.39pct,其中销售/管理/研发/财务费用率分别为-1.45%/3.00%/5.73%/-0.45%,同比分别变动-1.38/-0.14/+0.16/-0.59pct,环比变动-6.33/-1.22/-3.27/-0.58pct。公司2024年销售和管理费用率增长主要系期确认股权激励费用增加所致,研发费用率增长主要系研发人员增加相应职工薪酬增加及本期确认股权激励费用增加所致。
2025Q1公司四费率为15.73%,同比-2.41pct,环比+8.90pct,其中销售/管理/研发/财务费用率分别为1.83%/3.69%/9.66%/0.55%,同比分别变动-0.30/-0.48/-0.95/-0.68pct,环比变动+3.28/+0.69/+3.94/+1.00pct。

英搏尔主营产品为新能源汽车动力总成、电源总成以及驱动电机、电机控制器、车载充电机、DC-DC转换器等新能源汽车动力域核心零部件。



英搏尔深耕新能源领域动力系统二十年,是国内少数同时具备新能源领域电驱系统和电源系统自主研发、生产能力的领军企业,拥有成熟的动力系统解决方案以及丰富的产品类型。创新的“集成芯”技术方案具有高效能、轻量化、高性价比等显著优势。
1)新能源乘用车领域,公司已达成与广汽、吉利、上汽通用五菱、东风、长安、长城、奇瑞、小鹏等车企的长期合作。
2)新能源商用车领域,公司与吉利远程、北汽福田、上汽大通、东风小康、奇瑞等车企建立稳定合作。
3)非道路车辆领域,公司已构建与徐工、中联、三一、柳工、临工、杭叉等国内客户和韩国现代、韩国斗山、凯傲等国际客户的合作。
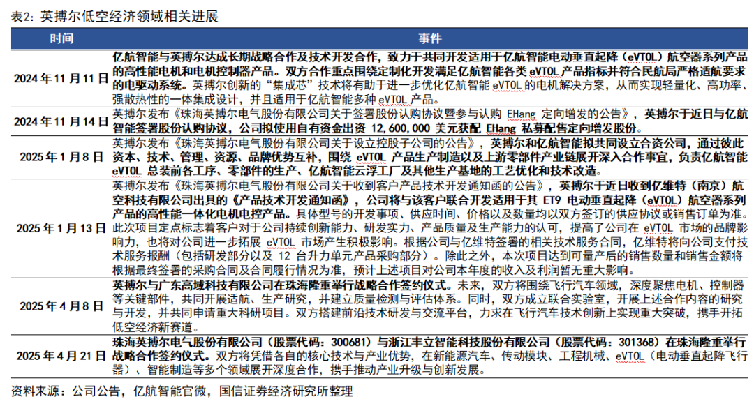
4)低空经济领域,公司发挥产品技术特点,2024年实现了重大突破,与亿航智能签署战略合作协议和技术开发协议。目前公司已达成与亿航智能、亿维特、高域等低空经济领域头部客户的合作。
公司始终聚焦客户需求,以高质量的产品力,持续为客户创造价值,致力于成为国际一流的新能源动力域整体解决方案提供者。公司拥有珠海和山东两大生产基地,具备年产百万台套产品的生产能力,在珠海和上海设有研发中心,同时在北京、深圳设有研发部。其先进的智能制造能力、专业的研发团队、完整高效的供应链体系,构建了公司核心竞争力。


公司拥有电源系统、驱动系统、电机、电控等动力系统产品,具有功率密度高、体积小、重量轻、成本优势明显等特征,产品在乘用车、商用车和非道路车辆领域均有成熟产品应用,广受客户认可;同时在 eVTOL、电动船等领域均取得突破,获得了客户认可。
公司主要产品所在细分领域的行业地位如下:
新能源乘用车领域
公司在新能源乘用车电源总成、驱动总成、多合一驱动总成、电机控制器总销量方面均位居国内 Tier1 供应商前列。经过多年的技术引进、吸收和自主研发,2024 年度,英搏尔正式推出了 6.6kW 全国产器件车载电源二合一产品和全国产化 20-50kW 乘用车控制器,采用全国产化、全车规化器件,功能安全、信息安全,遵循 AUTOSAR 软件开发架构,构建安全可靠、自主掌控的产业链体系,以有效抵御“卡脖子风险”及关税冲突,为客户保供筑起坚固后盾。这标志着英搏尔在新能源汽车动力域自主创新和国产化领域迈出了关键一步,成为国内首批拥有全国产化车载电源产品、全国产化乘用车电机控制器产品以及完整的国产化供应链体系的企业。
1)电源总成产品
新能源乘用车电源总成集成车载充电机(OBC)、高压配电盒(PDU)、DC-DC 转换器等部件。2024年,公司电源总成产品的配套车型进一步增加。公司已推出基于 800V 高压架构的高功率密度第三代电源总成产品,其在体积、效率、电磁兼容、功率密度、成本等方面均具有较强的竞争优势,并实现智能制造,为进一步拓展市场份额奠定了基础。
2)驱动总成产品
新能源乘用车驱动总成集成电机、电控、减速箱等三大部件。随着技术不断创新,为了获得更快捷的充电体验和更高的续航里程,800V 系统高压架构成为行业发展趋势,扁线电机、应用第三代半导体 SiC 器件的电机控制器等成为驱动系统产品的主流方向。公司依托“集成芯”技术方案,在满足小型化、轻量化、高性价比等产品要求的同时,提升了功率密度,提高了产品使用寿命,增强了公司产品竞争力。公司“集成芯”驱动系统产品荣获中国汽车工业协会“中国汽车供应链优秀创新成果”奖、“动力总成电气化”金辑奖。

3)六合一动力系统
新能源乘用车六合一动力系统集成了驱动总成和电源总成,包含电机、电控、减速箱、车载充电机 OBC、高压配电盒 PDU、DC-DC 转换器等六大部件。六合一动力系统需要企业具有完善的部件研发设计能力和系统集成能力,并能够很好的解决如散热、EMC(电磁兼容性)、NVH(噪声、振动与声振粗糙度)、可靠性等问题,进而在产品体积、重量、功率密度和成本方面得到优化提升,使汽车前舱布置简便紧凑,以释放更多车内驾乘空间,提升了用户舒适性。公司是国内少数在多级别车型市场,率先量产的多合一动力系统供应商,凭借六合一动力系统产品多项创新技术和国内领先的量产交付能力,获得产业媒体 NE 时代颁发的国内多合一电驱动领先企业奖项。
2024 年度,新能源车企均采用多合一驱动集成方案,成为体现其集成化技术能力、降低成本的重要手段。公司精准把握驱动系统多合一集成化发展机遇,持续加大研发、设备、管理等方面投入,扩大生产基地,构建了智能化、数字化、网联化的生产交付配套能力。

4)电机控制器
在混合动力汽车领域,公司依托在电机控制器产品领域的创新技术,成功配套上汽通用五菱混动车型。此外,公司与上汽大通、一汽大众、吉利等均有项目推进。
单体电机控制器主要搭载 A00 级新能源汽车,公司单体电机控制器产品配套客户车型包括五菱 MINI-EV、奇瑞冰淇淋、吉利熊猫 mini、长安糯玉米等,拥有较高的市场占有率。
2024 年度,公司通过创新再一次全新定义了电机控制器,依托高集成、高功率密度“赋能砖”技术,实现技术及工艺的重大突破,功率密度实现 1 倍以上的大幅提升,同时制造工艺大幅简化,产品可靠性及使用寿命大幅提升。“赋能砖”电机控制器具有卓越的产品力,在新能源乘用车、商用车、工程机械、非道路车辆、低空经济、海洋经济等领域的应用前景非常广阔。
新能源商用车、非道路车辆领域
2024年,公司借势乘用车解决方案及体系突击,快速完成新能源商用车领域的战略布局,实现了福田、江铃、徐工、五菱新能源、上汽大通、吉利远程、瑞驰、东风商用车等客户新车型的项目定点,市场覆盖 VAN 类、微卡、轻卡等细分领域。
非道路车辆领域,公司已达成与比亚迪、徐工、中联、三一、柳工、山东临工、杭叉、星邦等国内客户和韩国现代、韩国斗山、德国凯澳等国际客户的合作,并且完成了林德叉车、诺力叉车等项目定点。
低空经济领域
公司独创的“集成芯”技术,通过采用共用壳体等创新设计,成功降低了电推进系统的整体重量。这一创新不仅直接降低了飞行器的重量,还显著提升了其载荷能力,从而进一步改善了 eVTOL 的飞行距离、实用性和产品竞争力。2024 年 11 月 11 日,公司与亿航智能设备(广州)有限公司宣布双方签署了《战略合作协议》;同时,公司收到亿航智能下发的产品技术开发通知函。2024 年11月14日,公司与亿航智能上市主体 EHang Holdings Limited(亿航智能控股有限公司)签署股份认购协议,公司使用自有资金出资 12,600,000 美元获配其私募配售定向增发股份。
亿航智能在 eVTOL 领域具有深厚的技术积累和独特的市场洞察力。其产品包括无人驾驶载人航空器等,并逐步形成了以“载人交通+载物运输+应急救援”为核心的低空经济产业模式,为 eVTOL 领域的领先企业。公司与其建立起密切的合作关系,有助于公司拓展业务边界,进一步巩固市场地位,提升公司的竞争力和盈利能力。
目前,公司为亿航智能开发的新机型的电推进系统已完成样机交付;同时,英搏尔为亿航智能 EH216-S 机型建设了专用的电推进系统产线,并实现了样机交付。
另外,公司和亿维特以及高域的样机开发进展顺利。


2025年4月8日英搏尔与广东高域科技有限公司在珠海隆重举行战略合作签约仪式。未来,双方将围绕飞行汽车领域,深度聚焦电机、控制器等关键部件,共同开展适航、生产研究,并建立质量检测与评估体系。同时,双方成立联合实验室,开展上述合作内容的研究与开发,并共同申请重大科研项目。双方搭建前沿技术研发与交流平台,力求在飞行汽车技术创新上实现重大突破,携手开拓低空经济新赛道。
2025 年 4 月 21 日,英搏尔与浙江丰立智能科技股份有限公司在珠海隆重举行战略合作签约仪式。双方将凭借各自的核心技术与产业优势,在新能源汽车、传动模块、工程机械、eVTOL(电动垂直起降飞行器)、智能制造等多个领域展开深度合作,携手推动产业升级与创新发展。此次战略合作,双方将充分发挥各自的技术专长与产业资源优势,围绕新能源汽车、工程机械、eVTOL 减速器以及传动模块等关键领域展开联合研发与生产,致力于为市场提供更优质、更具竞争力的产品与解决方案。在新能源汽车领域,双方将整合英搏尔先进的驱动系统与丰立智能精密的减速器技术,共同开发高性能、轻量化的新能源汽车动力总成,提升整车的动力性能与续航里程,助力新能源汽车产业向更高水平迈进。对于传动模块产业,丰立智能的谐波减速器、行星减速器及齿轮产品与传动模块的关节传动需求高度契合,英搏尔的电机及控制技术则能为转动模块提供稳定、高效的动力支持。双方将携手打造先进的传动模块,推动传动模块在智能服务、工业制造等领域的广泛应用。在工程机械和 eVTOL 领域,双方将针对复杂工况和特殊应用场景,联合开发定制化产品,满足工程机械的高负载、高可靠性要求以及 eVTOL 对轻量化、高效率动力系统的严苛标准,为这两个快速发展的行业注入新的活力。此外,为了确保合作的深入开展与技术创新的持续推进,双方还将共同成立合作实验室。该实验室将汇聚双方的研发精英,专注于前沿技术研究、产品性能优化以及行业标准制定,为双方的战略合作提供强大的技术支撑与创新动力。

具体报告内容详见国信证券汽车团队于2025年5月8日发布的《英搏尔(300681.SZ)-一季度净利润同比增长 26%,低空经济打开成长空间》。
