昔日一同创业的合作伙伴因经营分歧而分道扬镳。留下的一方将公司更名为宇信科技(300674),并于2018年登上创业板。出走的一方则单独创立北京易诚互动网络技术股份公司(以下简称“易诚互动”),如今也开始谋求创业板上市,目前已披露首轮问询意见。在首轮问询中,易诚互动与宇信科技的关系等问题遭到了深交所追问。此外,作为2022年被抽中现场检查的企业之一,易诚互动在接受现场检查中被发现的问题也在首轮问询回复中浮出水面,问题主要聚焦于公司中介机构执业质量方面,相关整改情况需要公司作出进一步说明。

实控人系宇信科技前高管
包括实控人曾硕在内的易诚互动的多名股东以及董监高,均曾与创业板上市公司宇信科技关系紧密。
招股书显示,易诚互动是一家银行IT解决方案供应商,向以银行为主的金融机构提供包括移动银行、网络银行、开放银行、交易银行、商业智能等一体化的整体解决方案,涵盖业务创新、架构设计、软件开发、测试及运行维护等服务。
据了解,易诚互动成立于2012年,公司控股股东、实际控制人为曾硕。曾硕直接或间接合计控制公司发行前总股本51.76%的股份。
曾硕履历显示,2009年4月-2014年4月,曾硕历任北京宇信易诚科技有限公司(以下简称“宇信易诚”)首席运营官、董事,宇信易诚就是如今的宇信科技。
曾硕和宇信科技的故事还要从2006年开始讲起。2006年,由曾硕等人设立的北京易诚世纪科技有限公司与洪卫东控制的北京宇信鸿泰科技发展有限公司整合成宇信易诚。
2013年开始,曾硕等人因与洪卫东团队存在经营理念和发展战略方向上的较大差异,而陆续离开宇信易诚,独立设立易诚互动。洪卫东团队则带领更名后的宇信科技谋求境内上市,于2018年11月登陆创业板。
此外,易诚互动多名自然人股东均曾在宇信科技任职,且目前均在易诚互动处任董事、监事、高级管理人员、核心技术人员等重要职务。其中,易诚互动董事钟明昌曾任宇信科技副总裁、公司监事会主席彭楫洲曾任宇信科技渠道业务部副总经理。
针对这一情况,深交所要求易诚互动说明公司及其子公司与宇信科技的关系,是否存在资产来自宇信科技的情形,是否存在诉讼、争议或潜在纠纷等问题。
现场检查整改情况被追问
与同时期获受理的IPO企业相比,易诚互动IPO进程略显缓慢。深交所官网显示,易诚互动创业板IPO早在2022年6月27日就已获得受理,如今才披露首轮问询回复。进展缓慢很重要的一个原因是公司于2022年7月被抽中现场检查。而在首轮问询中,公司在接受现场检查中发现的问题遭曝光。
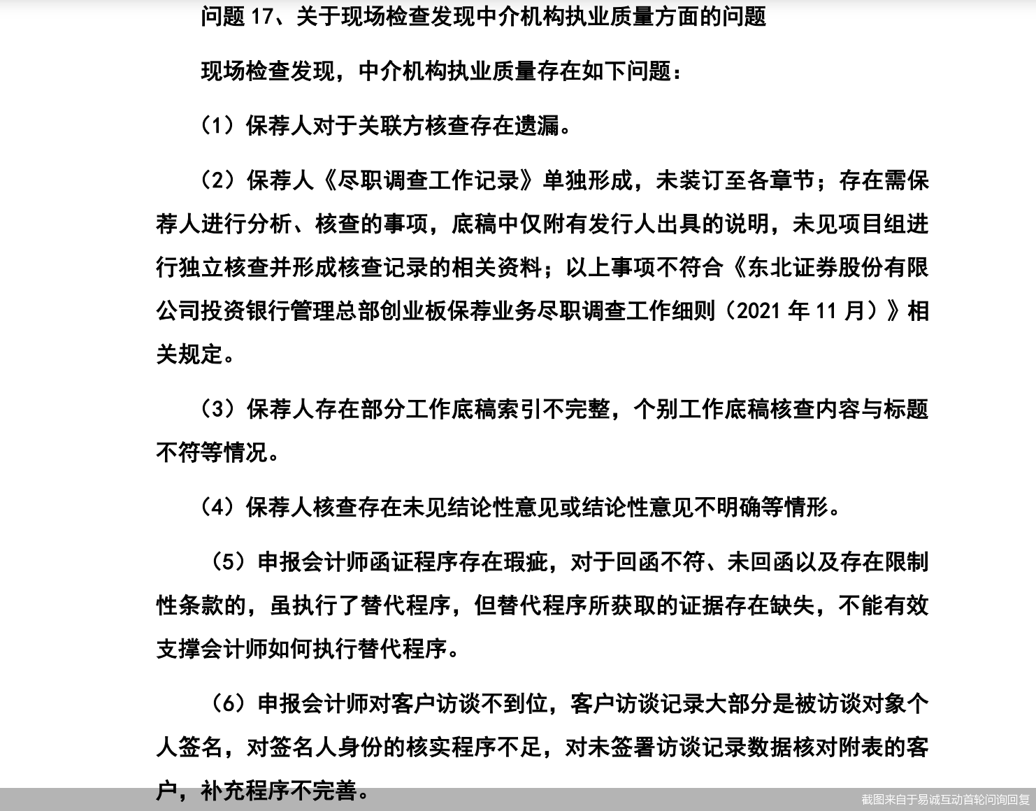
现场检查发现,易诚互动中介机构执业质量存在较多问题。保荐人方面,保荐人对于关联方核查存在遗漏;保荐人《尽职调查工作记录》单独形成,未装订至各章节;存在需保荐人进行分析、核查的事项,底稿中仅附有发行人出具的说明,未见项目组进行独立核查并形成核查记录的相关资料;保荐人核查存在未见结论性意见或结论性意见不明确等诸多情形。
申报会计师方面,存在申报会计师函证程序存在瑕疵、申报会计师对客户访谈不到位等问题。此外,申报会计师审计调整支撑资料不足,收入跨期调整支持性证据存在缺失;部分成本调整无明细表给予详细列示,且成本调整支持性证据存在缺失。
律师方面,易诚互动律师出具的《法律意见书》存在文字表述错误、《法律意见书》记录的核查工作与获取的底稿不匹配、律师工作底稿未涵盖应核查的所有关联方等问题。
对此,深交所要求易诚互动说明发生前述所涉情形的原因及合理性;执业质量是否符合相关规定;申请文件中发表的对公司收入真实性、成本完整性、期间费用准确性等结论证据是否充分。此外,深交所要求公司说明对现场检查发现问题的整改计划及整改情况,对财务报表相关的影响情况。
上海海汇律师事务所律师娄霄云表示,根据有关规定,证券服务机构应当严格遵守法律法规、中国证监会制定的监管规则、业务规则和本行业公认的业务标准和道德规范,建立并保持有效的质量控制体系,保护投资者合法权益,审慎履行职责,作出专业判断与认定,保证所出具文件的真实性、准确性和完整性。
阿里云等“扮双角”
报告期内,阿里云、极融云等公司既是易诚互动客户,也是公司供应商。上述情形的合理性也遭到了深交所问询。
据了解,阿里云系报告期内易诚互动第一大供应商,2020-2022年,向阿里云的采购金额分别为2376.91万元、3141.85万元、1858.37万元,采购金额占比分别为86.02%、89.42%、84.52%。采购内容为服务器、阿里云PaaS平台及配套人员服务。
同时,2020-2022年,易诚互动来自阿里云的销售收入分别为810.7万元、1335.56万元、356.51万元。销售内容为软件定制开发服务。
在投融资专家许小恒看来,针对存在同是客户和供应商的情况,一般情况需要核查合理性和必要性,相关采购和销售价格是否公允等问题可能会被监管层追问。
在首轮问询中,深交所要求易诚互动说明报告期内阿里云等既是客户又是供应商的原因,采购和销售的相关产品服务情况;采购和销售是否独立执行,价格是否公允,是否具有合理的商业逻辑。
易诚互动表示,在银行云化转型的背景下,公司部分客户在进行移动银行等系统开发时,需要采购公司提供的应用软件开发和集成服务,部分项目开发过程中涉及到阿里云IaaS、Paas层的软硬件支撑需求,故公司需要采购阿里云提供的服务器、云平台中间件、数据库产品以及相应配套人员服务,因此阿里云成为公司主要供应商。
针对公司相关问题,北京商报记者向易诚互动方面发去采访函,不过截至记者发稿,未收到公司回复。