chaguwang.cn-查股网.中国
查股网.CN
佩蒂股份(300673)内幕信息消息披露
 
个股最新内幕信息查询:    
 

无法证明宠物饲料具有功效!佩蒂股份子公司发布虚假广告被罚

http://www.chaguwang.cn  2026-03-17  佩蒂股份内幕信息

来源 :南方都市报2026-03-17

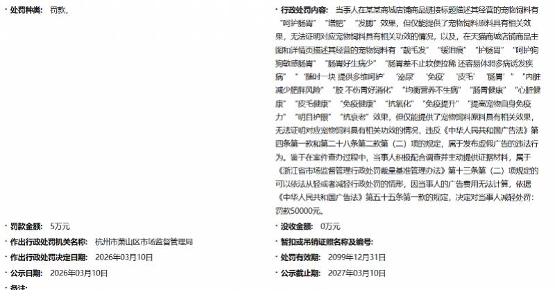
  近期,杭州市萧山区市场监督管理局发布了一则行政处罚决定书,国内宠物龙头企业之一的佩蒂股份,其旗下子公司佩蒂智创(杭州)宠物科技有限公司(以下简称“佩蒂智创”),因无法提供商品整体具体“泪痕管理”“呵护肠胃”等描述的证明,属于发布虚假广告的违法行为,违反《中华人民共和国广告法》,被处以行政处罚,共计罚款5万元。

  针对此次行政处罚,南都·湾财社记者尝试联系佩蒂股份方面了解情况。记者首先致电其旗下佩蒂智创,但电话提示已关机。随后,记者通过邮件形式向佩蒂股份发送采访函,也未获回复。此后,记者再次通过佩蒂股份官网联系电话取得联系,接线人员表示采访需通过邮件进行,并称将查看记者已发送的邮件采访内容,但截至发稿前,记者仍未收到相关答复。

  佩蒂智创3款/系列宠物饲料无法证明具有相关功效

  被行政处罚罚款5万元

  行政处罚书显示,佩蒂智创有3款/系列宠物饲料产品违反了《中华人民共和国广告法》。

  具体来看,2025年6月起,某电商店铺内的1款总经销为佩蒂智创的狗粮产品,其链接商品标题处、商品详情页、参数页面均有“泪痕管理”“呵护肠胃”等,截至2025年11月,该商品累计销售597单,销售额为25074万元,商品投放费用为1039.9元。

  2024年11月起,1款运营商为佩蒂智创(杭州)宠物科技有限公司的冻干肉饼产品,其商品链接的标题处、商品详情页处均有“增肥”“发腮”“泌尿”“免疫”的描述。

  截至2025年11月,在上述描述的情形下,该产品的销量为500,销售额为4550元,无商品投流费用。

  2022年10月9日起,1系列运营商为佩蒂智创的猫用罐头,该链接商品标题处、商品详情页、参数页面有“低脂”“内脏减少肥胖风险”“胶不伤胃好消化”等描述。截至2025年11月,上述描述的情形下,该系列产品的销量为16944,销售额为1218273.6元,商品投流费用为39850.9元,主图视频费用1000元。

  针对上述的三款或系列宠物饲料产品,行政处罚书内显示,尽管当事人陈述,上述功效均来自原料中的成分有相应功效和文献证明,同时用户反馈确实有相关效果,但杭州市萧山区市场监督管理局指出,当事人仅能提供宠物饲料原料具有相关效果,无法证明对应宠物饲料具有相关功效。

  针对上述情况,杭州市萧山区市场监督管理局认为佩蒂智创违反《中华人民共和国广告法》的相关规定,属于发布虚假广告的违法行为。鉴于在案件查办过程中,当事人积极配合调查并主动提供证据材料,可以依法从轻或者减轻行政处罚的情形,因当事人的广告费用无法计算,依据《中华人民共和国广告法》相关规定,决定对当事人减轻处罚,罚款50000元。

  行政处罚书内提到的多款产品

  电商店铺内已进行修改或产品下架处理

  针对此次行政处罚,南都·湾财社记者尝试联系佩蒂股份方面了解情况。记者首先致电其旗下佩蒂智创,但电话提示已关机。随后,记者通过邮件形式向佩蒂股份发送采访函,也未获回复。此后,记者再次通过佩蒂股份官网联系电话取得联系,接线人员表示采访需通过邮件进行,并称将查看记者已发送的邮件采访内容,但截至发稿前,记者仍未收到相关答复。

  而对于行政处罚书内提到的多款宠物饲料产品,南都·湾财社记者通过检索佩蒂智创相关的多家电商店铺,其店铺内的相关产品的详情页面等描述均无上述内容,部分产品也无检索结果,进行了下架处理。

  佩蒂股份去年前三季度营利双降

  负责自主品牌业务的佩蒂智创出现亏损

  从佩蒂股份的财报来看,佩蒂股份整体业绩正面临压力。2025年前三季度,佩蒂股份实现营业收入10.89亿元,同比下滑17.68%;归母净利润1.13亿元,同比下降26.62%。根据南都·湾财社记者以往梳理的数据,上半年期间,佩蒂股份是国内宠物市场中,主营宠物食粮的五家上市企业中唯二盈利倒退者。对于盈利亏损的情况,佩蒂股份称主要受海外订单收缩影响。

  然而,从佩蒂股份披露的数据来看,除了受到海外订单收缩影响之外,还有一部分由于自主品牌业务利润率仍较低所致。尽管财报未单独披露佩蒂智创前三季度的具体业绩,但此前半年报显示,作为负责国内宠物食品销售、承载佩蒂自主品牌业务的核心子公司,佩蒂智创2025年上半年营收约1.2亿元,净利润亏损2486万元,成为佩蒂股份旗下四家子公司中两家亏损的企业之一。

  事实上,佩蒂智创并非仅今年处于亏损状态,从佩蒂股份以往披露的数据来看,佩蒂智创2023年、2024年其净利润分别亏损0.38亿元和0.35亿元。对于该子公司的市场表现,佩蒂股份曾在相关报告中表示,需持续关注其在国内业务上的长期盈利能力。对于2024年的表现,佩蒂股份还表示“自主品牌保持较快增长,但销售费用规模较大,国内市场继续亏损”。

  另一方面,尤为值得关注的是,在业务表现能力仍需“加把劲”的同时,佩蒂智创作为国内宠物行业龙头企业佩蒂股份的子公司,是近期因违反《广告法》而受罚的宠物企业中规模最大的一家。这也意味着,在宠物行业高速发展的背景下,相关领域的监管力度正持续增强,即便是佩蒂股份这样的上市公司,在经营过程中也难以完全规避违规风险。

  因此,对于佩蒂股份和佩蒂智创而言,在城镇宠物(犬猫)消费市场规模已超过3000亿元的当下,如何进一步提升自主品牌的盈利能力、尽可能地摆脱海外业务订单的影响,以及在宠物赛道快速发展的同时不触犯“红线”,保证其品牌信任度,仍有待观察。

有问题请联系 767871486@qq.com 商务合作广告联系 QQ:767871486
Copyright 2007-2026
www.chaguwang.cn 查股网