来源 :挖贝网2023-04-14
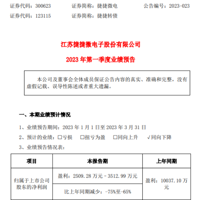
4月14日,捷捷微电(300623)近日发布2023年第一季度业绩预告,报告期内归属于上市公司股东的净利润2509.28万元–3512.99万元,比上年同期下降65%-75%;基本每股收益0.03元/股–0.05元/股。

报告期内,公司归属于上市公司股东的净利润同比上年同期有较大幅度下降。主要原因如下:
报告期内,功率半导体器件下游消费类电子等领域应用复苏较弱,公司存量业务晶闸管市场继续承压,防护器件市场和MOSFET市场呈现一定程度的增长。
报告期内,公司产线稼动率未达预期,导致产品单位成本上升,为保证产品的市场份额,晶闸管、防护器件和MOSFET的部分产品价格有小幅的下降调整。其中存量业务晶闸管产品系列和防护器件产品系列的毛利率一定程度下降。
报告期内,公司控股子公司捷捷微电(南通)科技有限公司于2022年9月起试生产,在试生产期间,由于项目投资较大、固定成本较高、产能利用率爬坡需要一定的周期,该控股子公司处于亏损状态,影响报告期归属于上市公司股东的净利润约1,267万元。
报告期内,非经常性损益对归属于公司股东的净利润影响额约为436万元。
资料显示,捷捷微电是专业从事功率半导体芯片和器件的研发、设计、生产和销售,具备以先进的芯片技术和封装设计、制程及测试为核心竞争力的IDM业务体系为主。