来源 :财联社2024-08-14
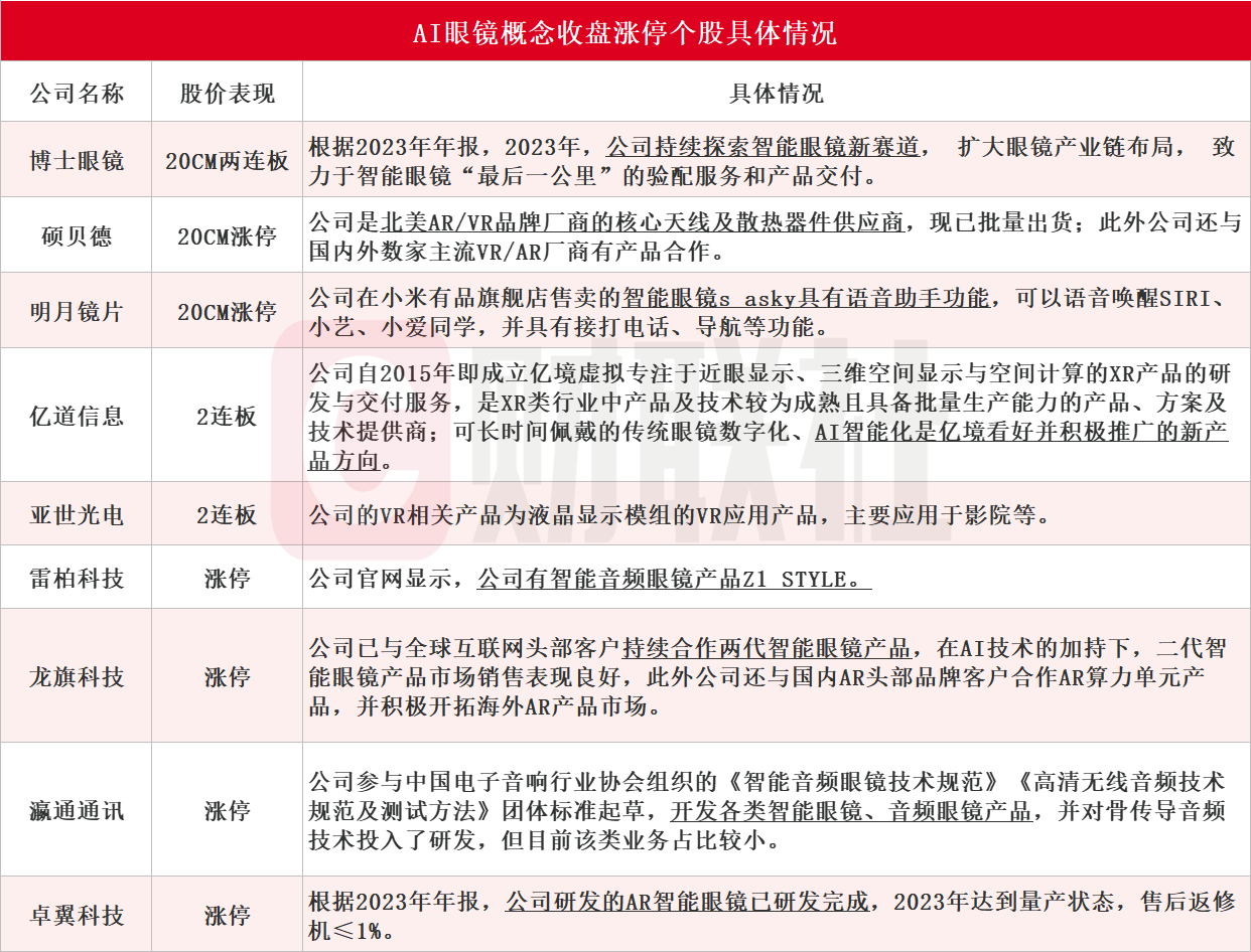
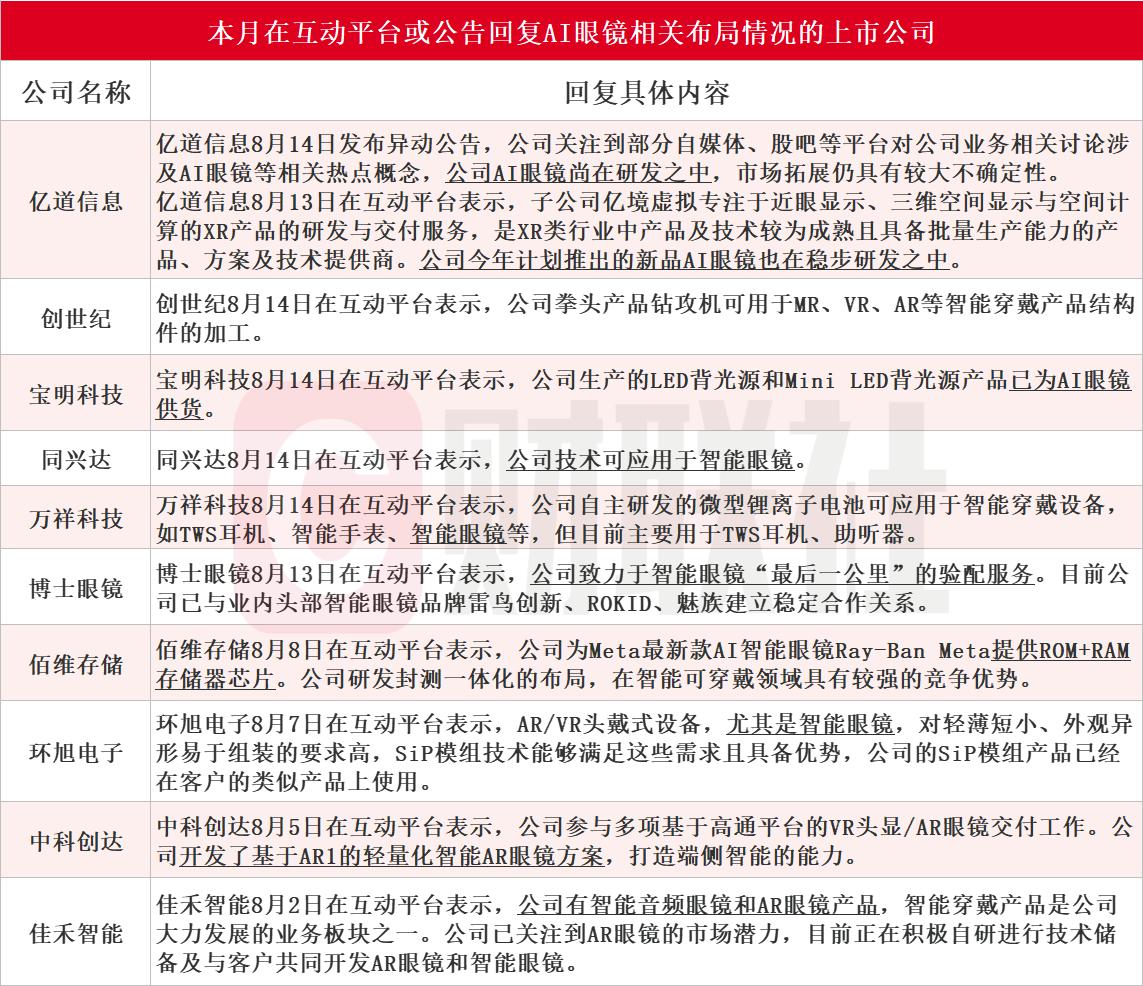
受苹果正在开发智能眼镜和第二代Vision Pro以及Meta将在年底前发布AR智能眼镜等利好消息刺激,AI眼镜概念股掀涨停潮。博士眼镜继周一触及20CM涨停后,周二、周三收盘连续20CM涨停,硕贝德、明月镜片收盘20CM涨停,亿道信息、亚世光电收盘2连板。雷柏科技、龙旗科技、瀛通通讯、卓翼科技等收盘涨停。据财联社不完全统计,截至发稿,包括亿道信息、创世纪、宝明科技、同兴达、万祥科技、博士眼镜、佰维存储、环旭电子、中科创达和佳禾智能在内的10家上市公司本月在互动平台或公告回复AI眼镜相关业务布局情况。

