6月30日早盘,天铁股份(300587.SZ)开盘后震荡上涨,中午收于每股20.65元,涨7.89%。近一个星期时间,天铁股份的股价已上涨逾20%。

近日,天铁股份发布《2022年度向特定对象发行股票预案》(以下简称“发行预案”),拟向控股股东、实控人之一王美雨发行股份募集25.53亿元,所募资金净额拟全部用于补充流动资金。
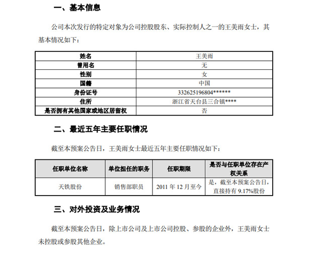
发行预案显示,本次发行股票的发行价格为13.45元/股,拟发行1.90亿股。截至发行预案的公告日,王美雨持有天铁股份0.58亿股,占本次发行前公司总股本的9.17%。同时,王美雨联合许吉锭、许孔斌及其一致行动人合计持有1.62亿股,占公司总股本的比例为25.54%;本次发行完成后,王美雨、许吉锭、许孔斌及其一致行动人合计持股数量达到3.52亿股,持股比例合计达到42.72%。
经过本次定向发行股票,王美雨及其一致行动人持股数量比原来将增加逾一倍,该发行价格和当前(6月30日中午收盘)天铁股份的股价20.65元/股相比,每股低7.2元,相当于折价35%。天铁股份以“七折”的价格向实控人发行股票融资逾25亿元,只为补充流动资金?
公司流动性较充足

是什么原因让天铁股份需要补充如此巨量的流动资金?
发行预案显示,本次募资用于补充流动资金的必要性主要是为公司战略部署提供资金支持,补充公司营运资金,优化资本结构。
不过,根据2022年一季报,截至今年3月末天铁股份账面上的现金达5.47亿元,交易性金融资产也有3.45亿元,这两项流动性较强的资产合计8.92亿元,占同期流动资产28.11亿元的31.73%。
同时,3月末总资产为41.40亿元,流动资产占比为67.90%,流动性比较强;流动负债为8.98亿元,同期流动资产比流动负债多19.13亿元,也就是说,流动资产对流动负债的保障程度还是比较充足的。
值得注意的是,发行预案显示,2021年年末和2022年3月末天铁股份应收账款分别为11.61亿元和11.74亿元,占同期流动资产的比重均超过41%,在同期总资产之中所占的比重也都在28%以上。

图片来源:天铁股份公告
根据2022年一季报,天铁股份的总资产为41.40亿,其中所有者权益(净资产)为27.73亿元。如果本次发行顺利完成,募得25.53亿元,相当于将原来所有者权益扩大了92.07%(将近一倍的规模)。
在此之前,天铁股份在2020年和2021年曾经通过发行可转换公司债券和发行股票进行了融资。通过该两次融资,天铁股份募得总金额合计达12.09亿元。
其中,2020年3月,天铁股份公开发行可转换公司债券399万张,每张面值100元,共募集3.99亿元,在扣除承销、保荐费用等各项发行费用之后,实际募资净额为3.90亿元。所募得的资金将用于弹性支承式无砟轨道用橡胶套靴生产线建设项目、弹簧隔振器产品生产线建设项目、建筑减隔震产品生产线建设项目和补充流动资金。
2021年11月,天铁股份向特定对象发行股票4,885.40万股,每股发行价格为16.58元,共募得资金8.10亿元,扣除相关发行费用之后,实际募资净额为7.95亿元。根据该次发行股票的募投项目情况,所募得资金将用于年产40万平方米橡胶减振垫产品生产线建设项目、年产45万根钢轨波导吸振器产品生产线建设项目和补充流动资金项目。
实控人曾因资金占用受罚
根据本次发行股票的募资计划,如果顺利完成发行,则发行对象王美雨将要一次拿出逾25亿元的认购款。发行预案显示,王美雨承诺用于认购本次发行股票的资金全部来源于自有资金或合法自筹资金,资金来源合法合规,不存在任何争议及潜在纠纷,也不存在因资金来源问题可能导致本人认购的上市公司股票存在任何权属争议的情形等问题。本次认购的股份不存在代持、信托、委托持股的情形。
不论如何,这将是一笔巨额认购款。
2022年一季报显示,王美雨持有天铁股份5,802.25万股,其中质押的股份为3,555万股,如果按6月30日收盘价20.65元/股计算,她所持有的天铁股份股票市值为11.98亿元。如果按王美雨联合许吉锭、许孔斌及其一致行动人合计持有1.62亿股计算,截至6月30日中午收盘,他们的持股市值合计为33.45亿元。
同时,王美雨近五年主要任职情况为,2011年12月至今担任天铁股份销售部职员;除了上市公司天铁股份及上市公司控股、参股的企业外,王美雨未控股或参股其他企业。

图片来源:天铁股份公告
根据天铁股份2021年年报,许吉锭、许孔斌、许银斌的主要任职情况之中涉及上市公司的只有天铁股份,再综合查询到的信息,除此之外,并没有资料显示他们在其他上市公司担任董事、监事、高级管理人员或者是重要股东。
那么,王美雨如何筹集其认购本次发行股票的25.53亿元,这一问题实际上颇为值得关注。
还值得注意的是,天铁股份公告显示,2021年12月29日天铁股份收到了中国证监会浙江监管局《关于对浙江天铁实业股份有限公司及相关人员采取出具警示函措施的决定》,其中:
(一)存在实际控制人资金占用事项
2019年1月、6月和2020年3月,子公司浙江秦烽橡胶贸易有限公司以预付采购款的名义对外支付1650万元,款项最终被实际控制人占用,上述款项分别于2020年6月30日和2021年4-6月收回。公司未对上述事项履行相应决策程序,未按相关规定履行信息披露义务。
(二)关联交易未审议并披露
2020年,公司与关联方河南博创交通科技有限公司发生交易及往来,金额为1064.84万元。公司未对上述事项履行相应决策程序,未按相关规定履行信息披露义务。
(三)与参股公司共同借款事项未披露
2021年5月17日和5月28日,公司参股公司河南天基轮胎有限公司与浙江天和联建设投资有限公司签订两份《担保借款合同》,借款期限365日,借款金额分别为3100万元和1400万元,公司为共同借款人。公司未在2021年半年报中披露上述事项。
(四)公司治理、财务管理、内部控制不规范
2018年至2021年期间,公司存在以下公司治理、财务管理问题:存在未按规定进行内幕信息知情人登记、制作重大事项进程备忘录情况;存在超过公司《资金管理制度》限额预支大额差旅费并超期归还情况,备用金制度执行不严;通过天台宏发汽车用品有限公司等公司划转大额资金,款项于当日收回,财务账面未作记录。
由于上述情况,天铁股份、许吉锭、许孔斌、郑双莲和范薇薇分别被采取出具警示函的监督管理措施,并记入证券期货市场诚信档案。
本次向特定对象发行股票前后,王美雨、许吉锭、许孔斌均为公司控股股东、实际控制人,其中,王美雨与许吉锭为夫妇关系,许孔斌、许银斌为兄弟关系且为王美雨和许吉锭之子。