如果钙钛矿真正走上大规模量产,现有晶硅格局或将加速重塑
技术迭代是光伏行业永恒的主题,一轮轮技术变革浪潮驱动着光伏从一个不成熟不经济的电源,蜕变成如今双碳战略的主力。
上一轮大规模的技术迭代中,单晶阵营淘汰多晶阵营,中国光伏的初代王者无锡尚德退出历史舞台,诞生了如今总市值超过3000亿元的晶硅巨头隆基绿能。尽管中途有汉能薄膜电池的挑战,却始终未能撼动晶硅巨头的行业地位。
然而近期资本市场上大热的奥联电子(300585)悄然间搅动了光伏行业的湖水,在离奇的“打假门”和背后错综复杂的利益炒作下,浮现出了挑战晶硅巨头光伏地位的后起之秀——钙钛矿。
之所以奥联电子能够如此被资本市场炒作,背后源于继第一代硅晶太阳能(000591)电池技术、第二代薄膜太阳能电池技术后的第三代太阳能电池技术钙钛矿的异军突起。
在仅用了短短10年时间,就走过了晶硅五十年的发展历程,拥有“好基因”的钙钛矿有着比晶硅更高的光电转化效率天花板以及更低的发电成本下限,目前正处于产业化的前夕。
面对钙钛矿的崛起,晶硅巨头们的态度有些保守甚至冷淡,在既得利益及产能存量的权衡下,隆基们已经由当初挑战行业规则的变革者,到如今墨守成规的守城者。
在当前双碳巨大的市场下,晶硅巨头们正在享受产业最后的狂欢期,而奥联电子却悄然间撕开了晶硅巨头们的一道裂缝。

奥联电子钙钛矿“出圈”,一级市场已“先行”
“履历打假门”和“云调研荐股”持续吸睛的奥联电子最近在资本市场上演了一出狂飙大戏。
事件源起奥联电子2022年12月9日披露了全资子公司与“钙钛矿专家”胥明军共同出资设立奥联光能,拟从事钙钛矿太阳能电池项目后,奥联电子便被资本市场持续爆炒,短短两个月股价涨幅超过200%。
然而很快就被业内打脸,相关方华能清能院和杭州众能先后发布澄清公告,直指奥联电子所谓“钙钛矿专家”胥明军履历造假,由此进而牵扯出了中信建投高端制造团队负责人吕娟未经调研便大力推荐奥联电子。
在花样百出的“连续剧”背后,奥联电子接连被挖出幕后控盘人“盈科系”资本大佬钱明飞入主公司后频频进行资本腾挪,跳跃于二级市场热点间。
此次“碰瓷”钙钛矿错综复杂的炒作利益背后,却让钙钛矿这一挑战晶硅巨头行业地位的后起之秀在二级市场出了次圈。
《巴伦周刊》中文版注意到,其实在二级市场炒作奥联电子之前,钙钛矿自2020年在一级市场便受到了VC/PE们的热切关注和看好。据一位一级市场新能源投资人士表示,目前真正进入到小/中试环节的钙钛矿企业基本为非上市公司,且头部项目估值普遍较高。
其中钙钛矿组件厂商协鑫光电在2022年完成了两轮融资,集结了淡马锡、红杉中国、IDG以及腾讯等明星阵容投资方,同样宣布进入百兆瓦级中试的纤纳光电,去年下半年完成的D轮融资,也吸引了三峡资本、招银国际资本等十几个投资方的参与。
部分头部项目机构想投都投不进来,这种情况下,项目方主要会优先考虑在产业上对自身有帮助的投资方,形成战略业务合作。据一级市场公开数据显示,2020年至今,共有21个钙钛矿领域项目在一级市场完成融资,2022年投融资更是达到一个高点。
一级市场钙钛矿企业融资情况

数据来源:根据公开资料整理
一位关注新能源领域的投资人表示,钙钛矿领域目前正处于实验室到中试阶段的产能验证转折点,这正是资本市场进行主题炒作最常见的时间节点。“此次奥联电子钙钛矿在二级市场的‘出圈’则进一步提升了钙钛矿项目的热度,在资本的大力加持下,不缺钱的钙钛矿将有利于缩短开发周期,加速向产业化量产推进。”业内人士表示。
资本市场的“热”,晶硅巨头们的“冷”
与一、二级资本市场对于钙钛矿的“热”相比,隆基、通威等传统晶硅光伏巨头们则对这一新型光伏电池技术表现出了少有的“冷”。“公司内可能就几名研究员在做市场及研发跟进,主要的研究力量还是集中在晶硅领域。”一位隆基绿能内部研发人士曾对外界表示。
面对钙钛矿这一新型电池技术,相较于高调抛出兆瓦级乃至吉瓦级量产规划的新玩家,传统晶硅电池厂商呈现出仅做技术储备与跟进的冷淡态度,其中一个很大的原因在于晶硅巨头们认为目前钙钛矿电池技术仍然存在大面积电池光电转化效率降低、工作稳定性较差两大阻碍产业化的痛点。
公开资料显示,钙钛矿电池在做成大面积尺寸电池片后,光电转化效率损失较为严重,在面积仅为0.1平方厘米的实验室尺寸电池可以实现25.7%转换效率,然而放大面积到正常电池片尺寸后则会衰减至10%-20%。
其次,晶硅电池可正常工作25年,而钙钛矿电池由于具有吸湿性,在不同的环境下影响了其工作稳定性和使用寿命。
然而钙钛矿电池之所以被称为第三代太阳能电池技术,是因为相较于晶硅电池,钙钛矿电池具有理论光电转换效率更高、理论发电成本更低、发电量更高、应用场景更广四大优势。
目前晶硅电池技术的实验室效率记录是由隆基于2022年11月创造的HJT晶硅电池26.8%的记录,而钙钛矿电池理论转化效率可达45%左右,高于晶硅电池极限效率29.4%。对于经济性为主的光伏发电来说,光电转化效率每提升1%,发电成本将下降5%-7%,意义重大。同时钙钛矿电池降本空间较大,大规模量产后成本可降至0.6-0.7元/W,仅为晶硅极限成本的60%-70%。
钙钛矿从材料分子属性上拥有比晶硅更好的基因,而目前存在的大面积效率降低、稳定性较差两大产业化进程中的痛点,业内专家表示产业端已出现多种解决思路,从理论和技术上已经没有障碍,实现只是时间问题。
根据产业界最新进展显示,目前极电光能30x30平方厘米的钙钛矿电池,第三方测试效率已经接近20%,表明大面积制造技术已经具备了较高水平,正将这一技术向试制线转移。
通威股份(600438)光伏技术中心先进技术部长龙巍此前接受媒体采访表示,目前晶硅企业对于钙钛矿企业保持很高关注度,具有一定的危机感,无法否认钙钛矿有朝一日能成为高效率、高稳定性、高性价比材料的可能性。
除了技术上的痛点,真正让晶硅巨头们面对新技术所表现出的冷淡,更多的是其过去多年来所建立的巨大的晶硅产能包袱,沉没成本太重导致船大难掉头。在光伏市场需求井喷的背景下,晶硅巨头们抛出大手笔巨资投建了目前超过300GW的晶硅产能,相比未来尚存不确定的新技术,先把眼下的钱赚了显然更加现实。
其实晶硅巨头们对于钙钛矿技术并非置之不理,而是采用了一个折中办法:将钙钛矿与现有晶硅相结合。
通威股份龙巍此前对外界表示过,传统晶硅光伏企业因为拥有晶硅电池业务倾向于用钙钛矿为晶硅赋能,大部分晶硅光伏龙头倾向研发叠层电池,即钙钛矿加晶硅技术路线,和单结钙钛矿初创企业相比,叠层技术还未达到中试线的级别。
虽然叠层技术拥有一定的技术竞争力,但身背晶硅包袱的晶硅巨头们瞻前顾后的态度,相比全力下注的钙钛矿对手似乎失去了领先优势。
钙钛矿新锐“全速奔跑”,晶硅产业链“享受狂欢”
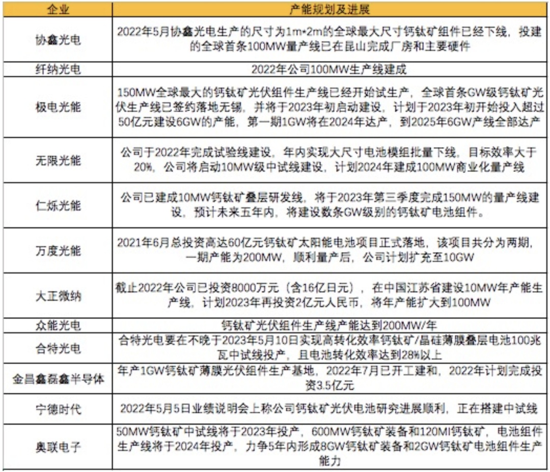
目前根据最新的信息披露,国内协鑫光电、纤纳光电、极电光能等12家公司均已建立钙钛矿产线,依据中金公司预测,2023年国内全行业扩产规模乐观情况下有望达到六条1000MW产线,在百兆瓦产线进度上领跑的纤纳光电、协鑫光电、极电光能均在2023年可能有GW级产线扩产计划,钙钛矿新锐们正在全速奔跑。
钙钛矿企业产能规划及最新进展

数据来源:根据公开资料整理制作
另一方面,晶硅巨头们仍在大手笔投入巨资进行晶硅产能的扩张,以便满足日益增长的全球巨大的光伏市场需求。
据公开数据不完全统计,老牌晶硅企业及跨界晶硅企业2023年晶硅电池片共计36个项目投建,项目容量达到359GW,涉及资金约2663.16亿元。组件项目共计24个项目投建,项目容量166GW,涉资1028亿元。

数据来源:根据公开数据整理制作
在全球光伏市场需求仍然向好的前提下,扩产能的逻辑目前还没有太大的问题。即便是2022年硅料产能瓶颈导致光伏产业链价格高企,组件端价格一度超过2元/W,导致部分电站项目受IRR收益率要求而延期投建,2022年国内光伏新增装机仍然达到87.41GW,同比增长了59%。
今年上游硅料产能的释放则促使产业链顺利实现降价,进一步刺激需求端的释放,产业链仍将处于紧平衡。根据安信证券的预测,2023年全球光伏新增装机量有望达330GW,同比增长39%,行业进入以量补价阶段。
晶硅巨头们当下正在享受双碳行业快速扩容的红利期,而晶硅产业链的利润2023年也将从上游硅料端,向下游组件端再平衡。2022年硅料龙头通威股份实现净利润252-272亿元,同比增长207%-231%。大全能源实现净利润191.2亿元,同比增长234.05%。
然而未来几年,随着光伏渗透率逐步提升到一定程度,由于光伏等新能源电源具有发电不连续的特征,对电网的稳定供电造成扰动,电力系统对光伏的消纳能力制约将导致光伏需求增长放缓,晶硅行业供求格局或将逆转,产能间的竞争将更加激烈。
更为重要的是,如果钙钛矿真正走上大规模量产,现有晶硅格局或将加速重塑,将带来对晶硅巨头商业模式的重要冲击。当下光伏市场,晶硅技术路线占据绝对统治地位,根据公开数据显示,2021年,全球晶硅电池市占率高达96.2%。
晶硅产业链从上游提纯硅料作为原材料开始,到用硅料经过拉棒切片工艺做成薄薄的硅片,再将硅片做成吸收太阳能进行光电转化的半导体薄片,即电池片,最后用电池片串联封装做成太阳能组件板,然后就可以将太阳能组件板安装成为光伏电站进行发电。
整个晶硅产业链从硅料开始到最后组件端,围绕“硅”形成了一个闭环的商业模式,这便是近几年在光伏需求爆发的背景下有了“拥硅为王”的说法。然而钙钛矿则另辟蹊径,从原材料端就绕开了硅,使用了合成工艺简单、原料储量丰富的钙钛矿材料制作太阳能电池。
钙钛矿电池由于拥有比晶硅更高的光电转化效率、成本优势以及在弱光条件下发电效果更好,因此在同一应用场景下,钙钛矿电池单位发电量要比晶硅电池更高,这将最终推动光伏度电成本大幅降低。
而光伏作为火电、水电、风电之后的重要电源之一,度电成本经济性是其与其他电源竞争的核心,也是终端电站业主们最重要的考量因素,直接关系到投资光伏电站的回报率。
因此钙钛矿电池未来产业化成熟后,首先会有望向传统地面电站、分布式电站以及BIPV等市场逐步渗透,抢占晶硅的市场,从外部压缩整个晶硅的生存空间。加上晶硅之前过度的产能扩张,将导致晶硅内部更加内卷,产业或将发生更为激烈的价格战,导致相关晶硅巨头的毛利率、盈利能力受损。
同时第二个重要的影响是由于晶硅巨头绝大部分的资产为“硅”,晶硅电池技术的落后将使得这些硅资产价值缩减,导致报表端产生巨大的存货减值和资产减值。
最后最为重要的是资产的消耗将影响企业的现金流和造血能力,乃至危及企业生存。参照光伏初代王者无锡尚德赌输单晶路线之后的惨淡落幕,值得引起当下晶硅巨头们的警醒。
当然目前钙钛矿太阳能电池尚处产业化前夕,对现有晶硅巨头们的影响尚且不大,产业链仍然可以享受市场扩容带来的红利期。但在钙钛矿技术痛点已没有太大障碍下,产业化量产似乎只是时间的问题。
目前市场普遍预期是吉瓦级产线的运行时间可能出现在2025年,然而钙钛矿新锐们的全速向前奔跑将不断刺激着市场以及晶硅巨头们的神经,这些不确定性或将影响晶硅巨头隆基绿能们的长期估值水平。