来源 :挖贝网2021-07-19
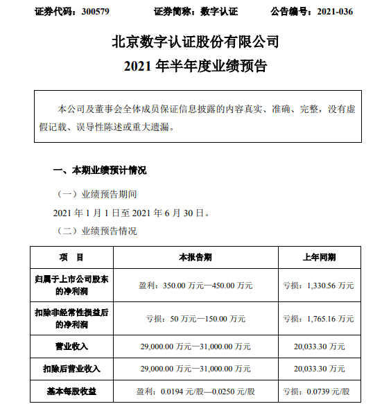
挖贝网7月19日,数字认证(300579)近日发布2021年半年度业绩预告,预计业绩同比扭亏为盈。报告期内归属于上市公司股东的净利润350.00万元—450.00万元,较上年同期扭亏为盈;基本每股收益0.0194元/股—0.0250元/股。

报告期内,公司坚持聚焦主营业务,不断加大市场拓展和产品研发力度,业务规模保持较快增长,预计实现营业收入2.9亿元至3.1亿元,较上年同期增长45%至55%;报告期内归属于上市公司股东的净利润扭亏为盈。
本报告期,预计非经常性损益对净利润的影响金额为500万元左右,上年同期非经常性损益对净利润的影响金额为434.60万元。
挖贝网资料显示,数字认证是领先的网络安全解决方案提供商,坚持“共建可信任的数字世界”的企业愿景、以“提供高品质的网络安全服务,帮助用户构建安全可信的网络空间”作为公司使命,始终致力于保障用户信息基础设施安全可靠运行、保护用户信息化业务安全可信开展、保卫用户数字资产。公司面向全国客户提供电子认证服务、网络安全产品、网络安全集成、网络安全服务,并在政务、金融、医疗卫生、教育、交通等领域建立领先优势。