4月26日,沈阳兴齐眼药股份有限公司(简称“兴齐眼药”SZ 300573)发布2023年第一季度报告,归属于上市公司股东的净利润为0.19亿元,同比减少73.91%。
在业绩下滑相关公告发布的同时,兴齐眼药股价接连大涨。4月27日,公司晚间发布股票交易异常波动公告,股票交易价格连续3个交易日(4月25日至4月27日)收盘价格涨幅偏离值累计超过30%。
有投资者直言,散户看不懂股价走势。“业绩大涨必大跌,业绩大跌反而涨。”也有投资者称,“买的就是阿托品上市预期,跟一季度业绩没有关系。”要注意的是,尽管目前低浓度硫酸阿托品上市许可已受理,但仍未获批,依然存在未知数。
安信证券研报指出,第一季度业绩出现暂时性下滑。低浓度阿托品能有效延缓青少年的近视进程,市场推广空间较大,公司该品种临床进展顺利,有望实现国内首家上市。
“互联网禁售”风波后业绩增速放缓
4月26日,兴齐眼药发布2023年第一季度报告,公告显示,2023年第一季度营业收入为2.86亿元,比上年同期减少5.10%;归属于上市公司股东的净利润为0.19亿元,同比减少73.91%。
主要原因是公司全资子公司沈阳兴齐眼科医院有限公司(简称“沈阳兴齐眼科医院”)收入较上年同期减少;公司加强销售队伍的建设,销售费用较上年同期增加;公司持续加大研发投入,研发支出较上年同期增加。销售费用为1.33亿元,同比增加40.64%,主要系报告期内职工薪酬及会议费增加所致。
南都记者梳理发现,沈阳兴齐眼科医院成立于2017年8月16日,兴齐眼科医院申报的医疗机构制剂硫酸阿托品滴眼液已于2019年1月28日获得了由辽宁省药品监督管理局下发的《医疗机构制剂注册批件》,2019年12月取得了由沈阳市卫生健康委员会颁发的《医疗机构执业许可证》。
值得注意的是,上述沈阳兴齐眼科医院曾为阿托品滴眼液以院内制剂形式对外销售的重要载体。早年间凭借“院内制剂+互联网医院”的模式贡献的业绩收入为亿元级别。
根据兴齐眼药2021年10月25日对深交所的回复函,医疗机构制剂产品硫酸阿托品滴眼液是兴齐眼科医院业绩增长的主要来源。2019年、2020年、2021年1至7月,沈阳兴齐眼科医院药品收入为1401万元、1.14亿元、1.42亿元。
同期,兴齐眼药财报显示,公司营收逐年大幅上升。2019年至2021年,公司分别实现营业收入5.42亿元、6.89亿元、10.27亿元;公司归母净利润同比增幅分别为 162.79%、 145.11%、121.31%。
不过,受到政策监管影响,上述阿托品院内制剂通过互联网医院对外销售的模式被“叫停”。
2022年7月22日,兴齐眼药暂停了互联网处方低浓度硫酸阿托品滴眼液。此后,公司提及,子公司兴齐眼科医院在正常运营,经检查诊断符合处方条件的患者可以线下处方阿托品滴眼液。
第四季度营业收入为2.45亿元,归属上市公司股东的扣非净利润为68万元。
财报显示,兴齐眼药的业绩从2022年第四季度出现断崖式下滑。第四季度营业收入为2.45亿元,归属上市公司股东的扣非净利润为68万元。而上一季度,公司的营业收入为4.04亿元,归属上市公司股东的扣非净利润高达0.78亿元。
兴齐眼药近三年业绩表现
从近三年的公司业绩来看,兴齐眼药的营收增速有所放缓。2020年至2022年,公司实现营业收入为6.8亿元、10.28亿元、12.50亿元,扣非后归属上市公司股东的净利润分别为0.85亿元、1.85亿元、2.08亿元。
不过,南都记者注意到,在兴齐眼药2022年的整体业绩版图中,除了阿托品以外,干眼症相关药物的发展迅速。兴齐眼药的兹润环孢素滴眼液(Ⅱ)得到迅速放量,并且首次成为公司同期主营业务收入10%以上的产品。上述产品用于治疗干眼症,是中国首个获批上市的用于干眼症的环孢素眼用制剂。
阿托品“预期”还能支撑股价多久?
对于阿托品这一承载诸多投资者预期的产品,兴齐眼药向来是采用“多条腿”走路的模式。
早在2018年8月,兴齐眼药首次向国家药监局递交了硫酸阿托品滴眼液,该产品申报的临床适应症为散瞳及睫状肌麻痹。注册分类为化学药品3类。不过,当时国家药监局并未能批准此次注册申请,其原因在于产品参照台湾上市0.01%硫酸阿托品滴眼液进行仿制研发,台湾麦迪森医药股份有限公司生产的0.01%硫酸阿托品滴眼液安全有效性不充分。
不过,所幸的是,当时国家药监局同意开展延缓儿童近视进展的临床试验。兴齐眼药在公告中指出,公司前期申报的注册分类为2.4类的硫酸阿托品滴眼液已经获得临床试验通知书。
时下,除了兴齐眼药以外,受到近视市场需求驱动,国内多家上市公司也已在低浓度阿托品滴眼液上有所布局。其中,兴齐眼药、兆科眼科、欧康维视的产品均处于三期临床阶段的梯队中。
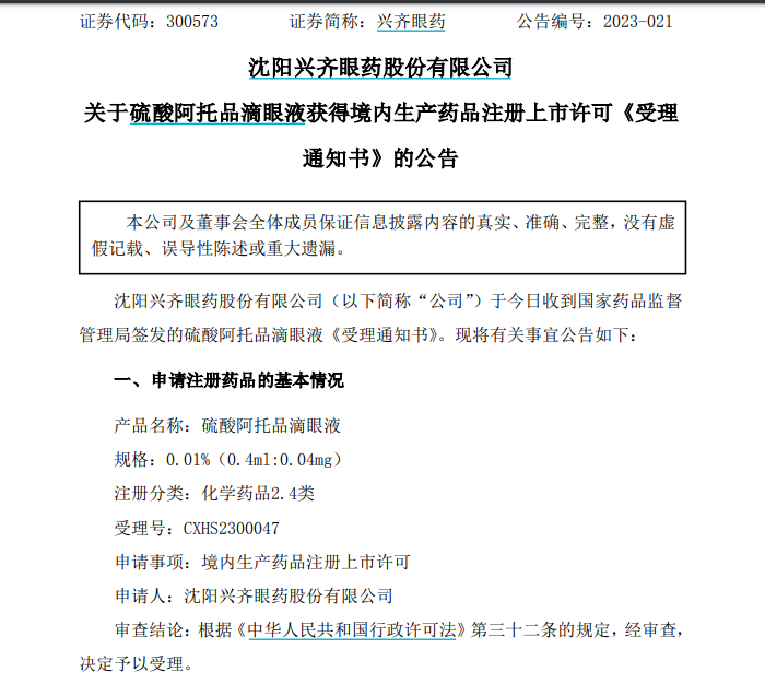
公司称硫酸阿托品滴眼液获得境内生产药品注册上市许可《受理通知书》。
2023年,兴齐眼药再往前推进一步。4月24日晚间,公司公告称硫酸阿托品滴眼液获得境内生产药品注册上市许可《受理通知书》。据介绍,硫酸阿托品滴眼液的研发代码为SQ-729,是以硫酸阿托品为活性成分的眼用制剂,该品为改良型新药,属于化学药品2.4类含有已知活性成分的新适应症的药品,主要用于延缓儿童近视进展。
除此以外,记者注意到,兴齐眼药在研产品硫酸阿托品滴眼液项目包括三个临床试验,目前正处于不同临床试验阶段,分别为0.01%硫酸阿托品滴眼液延缓儿童近视进展的临床试验(登记号CTR20200084)、0.01%硫酸阿托品滴眼液延缓儿童近视进展的临床试验(登记号CTR20200085)和0.02%硫酸阿托品滴眼液及0.04%硫酸阿托品滴眼液延缓儿童近视进展的临床试验(登记号CTR20212468),公司已在国家药品监督管理局药品审评中心登记相关临床试验信息。其中,0.01%硫酸阿托品滴眼液延缓儿童近视进展的临床试验(登记号CTR20200084)已获得1年Ⅲ期临床试验总结报告。
对于为何同时开展不同浓度的低浓度阿托品滴眼液的III期临床,兴齐眼药解释称,公司为了更好地覆盖不同年龄段、不同屈光度的青少年患者。
对于公司后续眼科研发管线的布局,兴齐眼药在于2023年2月17日在投资者互动中提到,未来公司将继续加大研发投入,研发费用投入的方向是:眼表疾病和眼底疾病新产品的开发,包括近视、老花、干眼、青光眼、湿性年龄相关性黄斑变性(AMD)和糖尿病性黄斑水肿(DME)等。
兴齐眼药的研发支出快速增长
而反映在数据上,兴齐眼药的研发支出快速增长。2020年至2022年,公司研发支出金额分别为0.83亿元、1.18亿元、1.90亿元。
对于接下来,公司在业绩方面有何提振举措,4月28日,南都记者就此致电兴齐眼药证券部,但其电话尚未接通。