来源 :北极星风力发电网2026-03-17
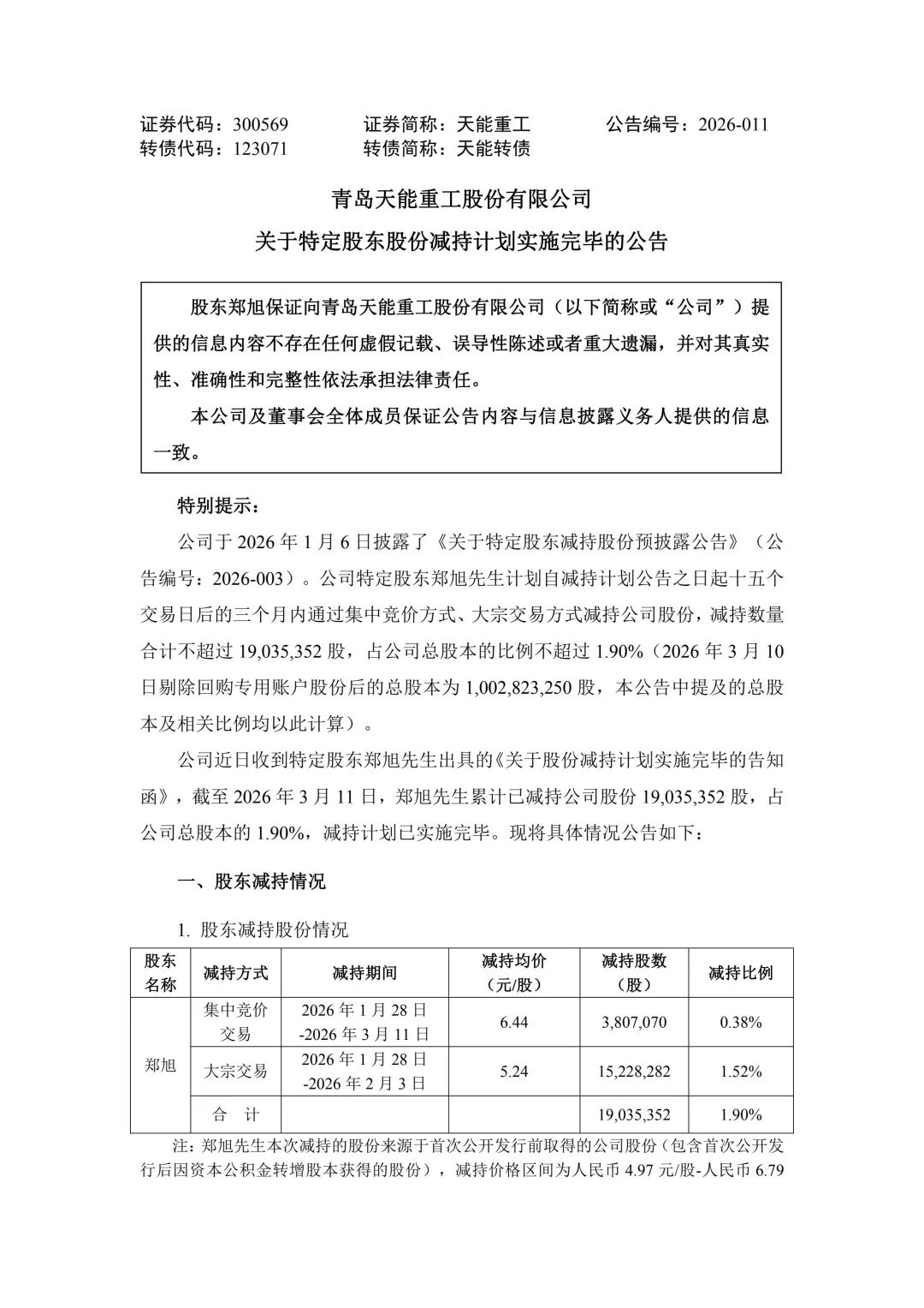
近日,天能重工发布《关于特定股东股份减持计划实施完毕的公告》,公司近日收到特定股东郑旭先生出具的《关于股份减持计划实施完毕的告知函》,截至 2026年3月11日,郑旭先生累计已减持公司股份19,035,352 股,占公司总股本的1.90%,减持计划已实施完毕。
郑旭(1965年-),中国企业家,作为天能重工创始人,曾于2007年至2021年间担任该公司董事长、总经理,并于2016年推动企业成功登陆创业板。2020年12月将其持有的天能重工控制权转让予珠海国资委,2021年1月辞去总经理职务,2022年11月辞去副董事长、董事职务,2022年因个人身体原因逐步卸任所有职务。2023年斥资约7亿元通过股权受让及参与定增入主蓝丰生化,成为新实控人。截至2024年,担任安徽旭合资本控股有限公司等7家企业高管,并间接持股101家企业。2026年1月至3月,郑旭减持天能重工股份1903.54万股。
公告原文如下:
